时间:2025-07-09 11:13
人气:
作者:admin
来源:硬蛋攻城狮
1 简述
GaN器件当前被称作HEMT(高电子迁移率晶体管),此类高电子迁移率的晶体管应用于诸多电子设备中,如全控型电力开关、高频放大器或振荡器。与传统的硅金属氧化物半导体场效应晶体管 (MOSFET) 相比,氮化镓 (GaN) 可提高功率密度和效率,GaN 和 SiC 均具有宽带隙,但它们之间存在根本差异,因此分别适合特定的拓扑和应用。

GaN HEMT的工作原理是:当栅极电压变化时,会在GaN沟道层形成一个电子气,这个电子气会随着栅极电压的变化而移动,形成一个电流。由于GaN材料的高电子迁移率和高饱和电流密度,GaN HEMT具有更高的开关速度和功率密度。
2 GAN类型
基于GaN的HEMT市面上主要有两种,一种是基于沟道技术的增强型HEMT(e-HEMT),另一种是级联型HEMT(Cascode HEMT)。相比级联型HEMT,增强型HEMT拥有更低的EMI,无反向恢复损耗,且拥有正的温度特性从而更容易并联使用。下图展示了级联型HEMT结构。

3 参数
3.1可以通过改变RG控制开关速,
VGSth典型值为1.5V;VG最大额定值为-20/+10V;

若栅极和源极之间电压小于开启电压,加正压无正向电流,加反压有反向电流但反向压降较大。
3.2 与SI参数对比

3.3 反向导通特性
DS之间的导通是通过中间的电子层,所以可以双向导通,即常开。

3.4 E-GAN无体二极管
GAN体内没有寄生二极管即非常小的Trr,在续流方面有很大优势,无反向恢复,Qrr=0,没有PN结。由于 SiC FET 结构中存在体二极管, 所以它会出现反向恢复损耗。典型的 SiC FET 有大于 85nC 的反向恢复电荷。
3.5 更快的开关速度
集成栅极驱动器的新一代 GaN 器件开关速度可达 150V/ns,损耗比 SiC 低 82%,比 分立式 GaN FET 低 63%。下面图展示了GaN HEMT在硬开关模式下,拥有更快的开通和关断速度:

3.6 死驱时间
GaN HEMT没有体二极管。GAN器件的反向传导压降与V(GS(OFF))成比例增加。在死区时间内,2DEG的行为就像一个二极管,V(F )= V(TH(GD))+ V(GS(OFF))+ I(SD)* R(SD(ON))。
4 成本
GaN 通过消除有源和无源器件,使用更小、更轻的磁性元件,并降低系统的冷却需求,可实现显著的系统及成本节约。但是,实现的节省远不止这些,GaN 有望进一步降低器件成本,业界对GAN成本评估预测如下图所示。

5 驱动
5.1 D-mode GAN驱动
按照应用场景差异,GaN需要隔离或非隔离、低边或自举、零伏或负压关断等多种驱动方式,由于按照栅极特性差异,GAN分为常开的耗尽型(D-mode)和常关的增强型(E-mode)。D-mode GaN从常开型变为常关型,主要包括级联(Cascode)和直驱(Direct Drive)两种技术架构;其中,级联型的D-mode GaN更为主流。如下图,级联型的D-mode GaN是通过利用低压Si MOSFET的开关带动整体的开关,从而将常开型变为常关型。

D-mode GaN最大的优势在于可用传统Si MOS的驱动电路,以0V/12V电平进行关/开的控制。但需要注意的是,尽管驱动电路和Si MOS相同,但由于级联架构的D-mode GaN的开关频率和速度远高于传统的Si MOS,所以要求驱动IC能够在很高的dv/dt环境下正常工作。
5.2 E-Mode GAN驱动
不同于D-mode GaN通过级联低压Si MOS来实现常关型,E-mode GaN直接对GaN栅极进行p型掺杂来修改能带结构,改变栅极的导通阈值,从而实现常断型器件。根据栅极结构不同,E-mode GaN又分为欧姆接触的电流型和肖特基接触的电压型两种技术路线,其中电压型E-mode GaN最为主流。

GaN/Si MOS/IGBT 不同状态下电流路径
考虑E-mode GaN的以上驱动特性,对驱动器和驱动电路的设计一般需要满足:
具备100V/ns以上的CMTI,以满足高频应用的抗扰能力;
可提供5~6V的驱动电压,并且驱动器最好集成输出级LDO;
驱动器最好有分开的OUTH和OUTL引脚,从而不必通过二极管来区分开通和关断路径,避免了二极管压降造成GaN误导通的风险;
在高压、大功率应用特别是硬开关拓扑,可以提供负压关断能力;
尽可能小的传输延时和传输延时匹配,从而可以设定更小的死区时间,以减小死区损耗。
在低电压、小功率,或对死区损耗敏感的应用中,一般可使用0V电压关断;但是在高电压、大功率系统中,往往推荐采用负压关断来增强噪声抗扰能力,保证可靠关断。在设计栅极关断的负压时,除了需要考虑GaN本身的栅极耐压能力外,还需要考虑对效率的影响。如下表所示,这是因为E-mode GaN在关断状态下可以实现电流的反向流动即第三象限导通,但是反向导通压降和栅极关断的负压值相关,用于栅极关断的电压越负,反向压降就越大,相应的会带来更大的死区损耗。一般,对于500W以上高压应用,特别是硬开关,推荐-2V~-3V的关断负压。常用的驱动方式有以下2种方案:
1、阻容分压式方案,E-mode GaN可以采用传统的Si MOS驱动器来设计驱动电路,需要通过阻容分压电路做降压处理。
需要电阻、电容、稳压管设计外围电路,这种驱动方案可以采用普通的Si MOSFET驱动芯片,如下图所示,当驱动开通时,图中Cc与Ra并联后和Rb串联,将驱动供电电压(如10V)进行分压后,为GaN栅极提供6V驱动导通电压,Dz1起到钳位正压的作用;当驱动关断时,Cc电容放电为GaN栅极提供关断负压,Dz2起到钳位负压的作用。

2、直驱式方案
无需电阻、电容、稳压管等外围电路

6 损耗
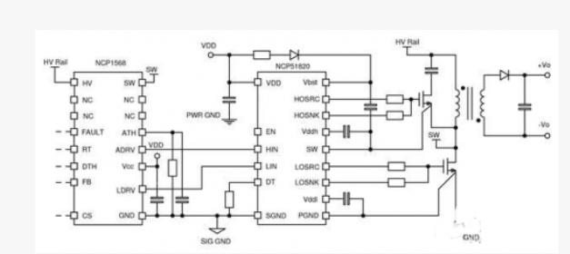
6.1 双脉冲测试
双脉冲测试可以获取开关管开关过程中的参数,通过测试结果评估驱动电阻是否合适,是否需要吸收电路等。而且可以衡量开关管在实际工作中的表现,主要有反向恢复电流,关断电压尖峰,开通关断时间等

1)t0时刻,门极发出第一个脉冲,下桥MOS饱和导通,电压U加在负载L两端,电感的电流线性上升。

2)t1时刻,下桥MOS关断,电感电流由上桥二极管续流,电流波形如虚线所示,由于电流探头放在下桥的发射极,因此,在上桥二极管续流时,电流探头检测不到该电流。

3)t2时刻,第二个脉冲的上升沿到达,下桥MOS再次导通,上桥续流二极管反向恢复,反向恢复电流会穿过下桥MOS,电流探头上能捕捉到这个电流。在该时刻,重点观察MOS的开通过程。

4)t3时刻,下桥MOS再次关断,此时电流变化较大,由于母线杂散电感Ls的存在,Vce会产生一定的电压尖峰。在该时刻,重点观察MOS的关断过程。Vce电压尖峰是重要的监控对象,同时还需关注关断之后电压和电流是否存在异常振荡。

双脉冲测试问题注意:
(1)要想获得较为精确的测量值,对测试仪器有很大要求,一般采用高压探头取Vge、Vce,罗氏线圈电流探头取Ic,对于驱动信号可以采用普通探头获得。同时,对探头进行校准,尽量减小测量仪器带来的误差。
(2)调整栅极电阻Rgon,用以确定Rgon的数值是否合适。并且调整优化GAN的VDS与ID波形,切勿出现电流严重拖尾,VDS打嗝。
(3)负载电感可以使用自己绕制的空心电感,或者购买相应的空心电感,不要使用磁粉芯电感,瞬间大电流会影响磁粉芯电感的电感值,从而对测试结果造成影响。
(4)直流侧需要高压电源,一般情况下,为保护仪器,可以用多个电容串并联,使用高压电源为电容充电,然后给被测电路供电。
(5)双脉冲信号信号发生器产生,信号发生器输出有50Ω或者1MΩ,不同的阻抗输出电压值会不同,测试前需使用示波器观察发生器的波形是否满足预期,以免影响测试结果。
6.2 双脉冲仿真
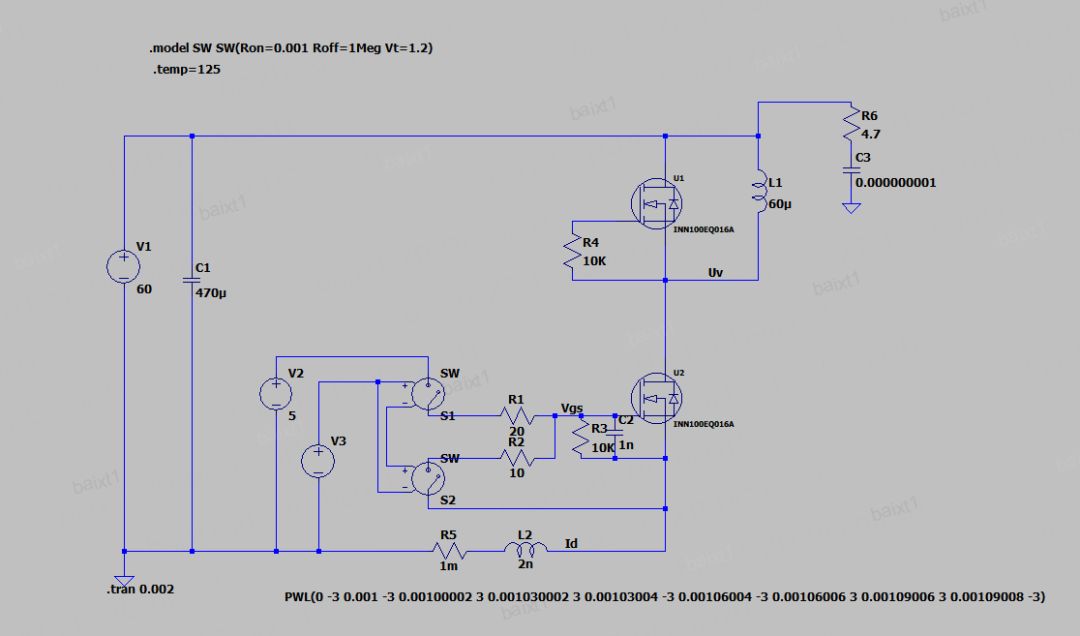
搭建仿真平台
采样电阻杂感2nh
母线加RC

仿真结果:采样电阻2nh杂感情况



仿真结果可见,下管采样电阻杂感等寄生参数影响波形,形成LC震荡。下管开通时,由于上管的反向恢复电流影响,在IR5处测得电流出现回沟。
结语
应用实例:人形机器人已经在酒店服务、机场安全等领域得到应用,预计未来将在更多领域发挥作用。
劳动力缺口:人形机器人有潜力填补因出生率下降导致的劳动力缺口,维持经济稳定和提高生活质量。
技术进步:GaN技术的持续进步将推动人形机器人向更高效、可靠和能力的方向发展。
龙腾半导体SGT MOSFET LSGT085R018在智慧农业无