时间:2025-07-21 14:40
人气:
作者:admin
许多电源转换应用都需要支持宽输入或输出电压范围。ADI公司的一款大电流、高效率、全集成式四开关降压-升压型电源模块可以满足此类应用的需求。该款器件将控制器、MOSFET、功率电感和电容集成到先进的3D集成封装中,实现了紧凑的设计和稳健的性能。这款µModule®稳压器支持非常宽的输入和输出电压范围,拥有高功率密度、优越的效率和出色的热性能。本文重点介绍了该款器件的多功能性,展示了它在各种拓扑中的应用,包括降压拓扑、升压拓扑和适用于负输出应用的反相降压-升压配置。
ADI公司推出了多款40 V降压型µModule稳压器。图1重点展示了最大负载电流在 4 A以上的几款现有稳压器,但这些降压型稳压器支持的电压和电流范围有限。采用新推出的四开关降压-升压型µModule稳压器LTM4712作为降压转换器,可以显著拓展工作范围,从而简化客户的系统设计。

图1.40 VIN (>4 A)降压型µModule稳压器。
该款四开关降压-升压转换器可以轻松配置为降压转换器,无需任何特殊调整。当VIN > VOUT时,内部控制器会让功率FET M3保持关断,而M4保持导通。M1和M2会调节输出,就像标准降压转换器一样运行,如图2所示。与之前的降压稳压器LTM4613相比,尽管M4引入了额外的传导损耗,但新器件仍然实现了更高的能效比,如图3所示。这一改进是MOSFET和电感技术进步的结果。
表1显示了无强制散热措施下的热性能比较,凸显了降压-升压转换器的效率优势。新器件提供的功率虽然比降压调节器高得多,但工作温度反而更低,而且尺寸相似

图2.用作降压型稳压器。

图3.降压模式效率和电流能力比较:(a) 5 VOUT效率,(b) 12 VOUT效率。
表1.降压模式热性能比较,TA = 25°C,无强制散热措施

如图4所示,ADI公司之前已经发布了一款40 V升压型μModule稳压器。LTM4656支持最大4A电流,而新发布的四开关降压-升压转换器在用作升压调节器时,可以处理更高的负载电流。

图4.ADI 40 V升压型稳压器系列。
在VIN < VOUT的应用中使用该款四开关降压-升压转换器时,内部开关M1保持导通,而M2保持关断。M3和M4会自然地调节输出,就像典型升压转换器一样,如图5所示。与缺乏输出短路保护的标准升压转换器不同,该款四开关降压-升压转换器具备固有的短路保护功能。如果输出短接到地,M1和M2将像降压转换器一样切换,限制从输入流到输出的电流。最大短路电流受输入或输出路径中的RSENSE电阻或峰值电感限流值(以较低者为准)的限制。此外,在初始VIN快速上升阶段,常规升压转换器通常会有不受控制的高冲击电流通过升压二极管,对COUT充电。该款四开关降压-升压转换器在VOUT较低时始终以降压模式启动,因此其输入冲击电流受到电感电流软启动的严格控制和限制。总之,相比常规升压调节器,该款四开关降压-升压转换器可实现更可靠的升压转换器。

图5.用作升压调节器,具备固有的输出短路保护功能。
图6和表2比较了该款四开关降压-升压型µModule稳压器与降压型µModule稳压器的效率、功率能力和热性能。第一款器件表现出优越的效率、更大的电流处理能力和明显更好的热性能。两款稳压器尺寸相同,均为16 mm × 16 mm。

图6.升压模式效率和电流能力比较:(a) 24 VOUT效率,(b) 36 VOUT效率。
表2.升压模式热性能比较,TA = 25°C,无强制散热措施
| 工作条件 | 参数 | LTM4712 | LTM4656 |
|---|---|---|---|
| 12 V | 最大I | 6 A | 4 A |
| I | 96.9% | 95.7% | |
| I | 69°C | 81°C | |
| 12 V | 最大I | 4 A | 2.5 A |
| I | 96.1% | 94.8% | |
| I | 84°C | 89°C |
与标准降压转换器类似,该款四开关降压-升压转换器也可配置为反相降压-升压拓扑,以用于负输出应用。如图7所示,M1和M2以互补方式切换;在此操作期间,M3关断,M4导通。请注意,最大电压VMAX = |V IN |+|V OUT |必须小于40 V,即该器件的最大额定电压。流过电感的直流电流IL的幅度计算公式为IL = I OUT /(1-D),其中D是包含M1和M2的相位臂的占空比,M1是主开关。

图7.配置为反相降压-升压型稳压器。
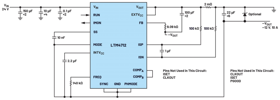
图8为反相配置的电路示例,该电路设计为24 V输入和-12 V输出,支持高达10 A的负载电流。图9显示了从基准平台测试获得的效率曲线。

图8.反相配置的电路示例。

图9.基准平台测试的-12 VOUT效率曲线。
在反相降压-升压转换器中,输出电压在启动期间可能会略微上升至零伏以上。将该款四开关降压-升压型稳压器配置为反相模式时,也观察到同样的行为。
图10展示了启动期间输出电压反向的原理。在输入电源接通后,但在所有四个MOSFET开始切换之前,输入电流开始通过两条路径反向对输出电容充电:其一是通过跨接在M1和M2上的CIN去耦电容,其二是通过INTVCC电容路径。如果CIN或CINTVcc明显大于C OUT ,则可能出现更高的反向输出电压。
然而,µModule稳压器内部存在固有的箝位电路,如图11所示。VSD3和VSD4分别表示M3和M4的源漏电压。当-VOUT > VSD3 + VSD4时,M3和M4的体二极管导通,接管充电电流。这两个体二极管形成一个自然箝位电路。换句话说,最大反向输出电压为VSD3 + V SD4 。
图12显示了启动期间基准平台测试的反向输出电压波形。在图12a中,反向-VOUT的幅度约为+0.75 V,与COUT (330 µF)相比,电路中的CIN (50 µF)有限。将CIN增加至350 µF时,观察到反向-VOUT升高至+1.5 V,如图12b所示。
CIN与COUT的比率可以调整,以使正输出电压最小。在达到内部箝位电压Vsd3 + Vsd4之前,比率越小,正输出电压越低。此外,输出端可以添加一个外部低正向压降箝位肖特基二极管,以将正电压限制在所需水平,如图8所示。

图10.启动期间的充电电流流动路径。

图11.四开关降压-升压转换器中的自然箝位电路。

图12.启动期间的反向-VOUT波形:(a)与COUT (330 μF)相比,CIN (50 μF)相对较小;(b)与COUT (330 μF)相比,CIN (350 μF)相对较大。
该款四开关降压-升压型稳压器可以直接用作降压或升压型稳压器,无需任何特殊配置。基准测试已验证,与现有其他降压或升压型µModule稳压器相比,新推出的降压-升压型µModule拥有更高的效率、更好的热性能和更强的电流处理能力。此外,该款四开关降压-升压转换器可以轻松配置为反相降压-升压型稳压器,以满足负输出应用的需要。该款器件的效率也非常高,在基准测试中得到了证实。此外,本文讨论了瞬时反向输出电压行为背后的机制,并提供了应对此类问题的设计指南和解决方案。
若要全面了解如何正确使用这款新推出的四开关降压-升压型μModule稳压器,建议参考数据手册和相关的评估套件设计。该款器件还受到LTpowerCAD^®^设计工具和LTspice^®^仿真工具的支持。这些资源提供了宝贵的见解和技术规范,对于用户在不同应用中优化性能至关重要。
Ling Jiang、Wesley Ballar、Anjan Panigrahy、Henry Zhang,“µModule Regulator Achieves Highest Power Efficiency”,Electronic Products,2024年10月。
关于ADI公司
Analog Devices, Inc. (NASDAQ: ADI)是全球领先的半导体公司,致力于在现实世界与数字世界之间架起桥梁,以实现智能边缘领域的突破性创新。ADI提供结合模拟、数字和软件技术的解决方案,推动数字化工厂、汽车和数字医疗等领域的持续发展,应对气候变化挑战,并建立人与世界万物的可靠互联。ADI公司2024财年收入超过90亿美元,全球员工约2.4万人。ADI助力创新者不断超越一切可能。
Ling Jiang于2018年毕业于田纳西大学诺克斯维尔分校,获电气工程博士学位。毕业后,她加入了ADI公司电源产品部,工作地点位于美国加利福尼亚湾区。她目前是一名应用经理,负责支持针对多市场应用的μModule ^®^ 产品。
Wesley Ballar是多市场应用部门的高级产品应用工程师,主要负责µModule ^®^ 产品支持工作。自2016年加入ADI公司以来,他在不同岗位上为µModule团队提供支持。Wesley于2015年毕业于加州州立理工大学,获电气工程学士学位。
Anjan Panigrahy于2023年毕业于德克萨斯大学奥斯汀分校,获电气与计算机工程学位,主修电力电子学。他现担任ADI公司多市场应用部门的产品应用工程师,从事μModule ^®^ 稳压器支持工作。
Henry Zhang是ADI公司院士。他于1994年获得中国浙江大学颁发的电子工程学士学位,分别于1998年和2001年获得弗吉尼亚理工学院暨州立大学(黑堡)颁发的电子工程硕士学位和博士学位。他于2001年加入凌力尔特(现在已成为ADI的一部分)。
作者:Ling Jiang,高级经理
Wesley Ballar,高级工程师
Anjan Panigrahy,产品应用工程师
Henry Zhang,ADI公司**院士
龙腾半导体SGT MOSFET LSGT085R018在智慧农业无