时间:2025-05-19 15:11
人气:
作者:admin
TLV277x CMOS运算放大器系列结合了高转换速率和带宽、轨到轨输出摆动、高输出驱动和出色的直流精度。该器件提供10.5 V/µs的转换速率和5.1 MHz的带宽,同时每个通道仅消耗1 mA的电源电流。这种交流性能远高于当前竞争对手的CMOS放大器。轨对轨输出摆动和高输出驱动使这些器件成为驱动模数转换器的模拟输入或参考的良好选择。这些设备在电信系统中驱动600负载时也具有低失真。
数据手册:*附件:TLV2774-EP 增强型产品四路、5.5V、5.1MHz、高压摆率运算放大器技术手册.pdf
这些放大器具有360µV的输入偏移电压、17 nV/Hz的输入噪声电压和2-pA的输入偏置电流,适用于测量、医疗和工业应用。TLV277x系列还适用于扩展的温度范围(-55°C至125°C),使其适用于汽车系统。
这些设备在2.5V至5.5V的单电源电压下工作,其特点是2.7V和5V。单电源操作和低功耗使这些设备成为便携式应用的良好解决方案。
特性
受控基线
一个组装/测试现场,一个制造现场
-55°C至125°C的扩展温度性能
增强的递减制造源(DMS)支持
增强型产品变更通知
资格谱系(1)
根据MIL-STD-883方法3015,ESD保护超过2000V;使用机器型号超过200 V(C=200 pF,R=0)
高回转率。 . .典型值10.5 V/µs
高增益带宽。 . .5.1 MHz典型频率
电源电压范围2.5V至5.5V
轨对轨输出
360µV输入偏移电压
低失真驱动600-0.005%THD+N
1mA电源电流(每个通道)
17 nV/Hz输入噪声电压
2 pA输入偏置电流
特征为TA=-55°C至125°C
微功率关机模式。 . .IDD<1µA
典型特性
电气特性
应用信息
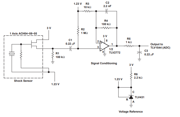
示意图(见图63)显示了ACH04-08-05与TLV1544 10位模数转换器的接口
转换器(ADC)。
ACH04-08-05是一种冲击传感器,旨在将机械加速度转换为电信号。这个该传感器包含三个压电传感元件,可同时测量三个方向的加速度正交线性轴(x,y,z)。工作频率为0.5 Hz至5 kHz。输出用缓冲内部JFET,并且对于x和y轴具有1.80mV/g的典型输出电压,对于z轴具有1.35mV/g的输出电压。
冲击传感器输出的放大和频率整形由TLV2772轨对轨操作完成放大器。TLV2772非常适合这种应用,因为它提供了高输入阻抗、良好的转换速率和出色的直流精度。轨对轨输出摆动和高输出驱动器非常适合驱动模拟输入TLV1544 ADC。
龙腾半导体SGT MOSFET LSGT085R018在智慧农业无