时间:2023-08-09 16:02
人气:
作者:admin
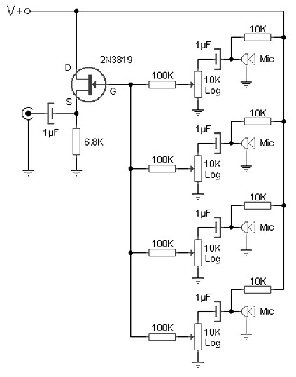
这种多向麦克风放大器电路通常用于小组讨论或会议室,以捕获所有合作伙伴的音频,而无需为每个麦克风提供。将其放置在桌子中间,通过四个驻极体胶囊捕获每个音频,并为每个单独的接收提供电平控制。

可以说,该多向麦克风电路由一侧的驻极体四个模块组成,每个模块通过 10K 电阻向话筒头供电,通过 1μF 电容器隔直,产生的 AF 信号在电位器末端接收,电位器充当接待设置。 100K电阻和晶体管组成网络FET前置放大器,并对多个信号进行求和,可以毫无问题地应用在调音台麦克风通道的线路输入上。
该电路采用9V供电,功耗非常低,因此可以通过电源或标准9V电池安全运行。在后一种情况下,请记住正确的过滤是良好音频质量的关键。
输出电缆必须是屏蔽类型(网状),以防止产生的声音产生干扰或噪音。
建议将其安装在机柜中或圆形或金字塔形。尽管第一个效果最好并且具有良好的美感。
该方案中未包含的另一个建议是在+V 和设备印刷电路内的质量之间放置一个 100nF 电容器。
电位器可以调节每个麦克风的灵敏度。当一侧的人数多于另一侧,或者某人说话的声音比其他人大时,此功能非常有用。
下一篇:提高三极管开关速度的几种方法
龙腾半导体SGT MOSFET LSGT085R018在智慧农业无