时间:2023-08-06 17:34
人气:
作者:admin
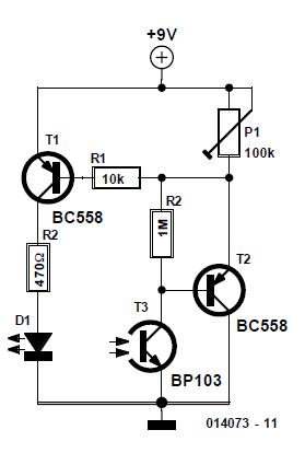
遥控器测试仪是测试遥控器操作的有用设备,包括空调、DVD 播放器和电视机的遥控器。它使您能够快速确定遥控器是否正在发射信号以及信号是否被目标设备吸收。我们将在本文中讨论远程控制测试仪的简单原理图。
远程控制测试仪电路需要光电二极管、电阻器、放大器和 LED 作为其基本构建块。遥控器发出的红外 (IR) 信号被光电二极管接收,光电二极管也充当光传感器。为了限制通过光电二极管的电流,需要与其串联一个电阻。

光电二极管的放大输出连接到晶体管的基极,用作放大器。光电二极管的微弱信号被晶体管放大到可以驱动 LED 的强度。晶体管的集电极连接到 LED 的正极端子,而其发射极连接到地。为了阻止电流过大,需要与 LED 串联一个限流电阻。
当遥控器指向光电二极管并按下按钮时,光电二极管会检测红外信号并将其转换为相应的电信号。然后使用已放大的光电二极管信号打开晶体管,以允许电流流过 LED。然后 LED 亮起,表明遥控器正在按预期运行。
事实上,该电路是一个简化版本,无法与所有遥控器一起使用,这一点非常重要。可能需要为某些遥控器添加组件或修改电路。为了保持安全,在处理电路时也应采取适当的预防措施。
使用光电二极管、电阻器、放大器、晶体管和 LED,可以创建简单的远程控制测试仪电路。该电路使一种快速而简单的技术能够确定遥控器是否有效地传递信号。使用电子产品时,切勿忘记小心谨慎并遵守安全规定。
龙腾半导体SGT MOSFET LSGT085R018在智慧农业无