时间:2023-08-07 15:16
人气:
作者:admin
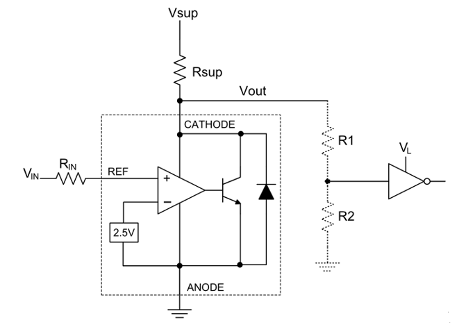
TL431是一个看起来非常简单的器件,通常作为并联型电压基准用于反激电路。其内部等效原理图如下图由精确电压基准和运算放大器,NPN管与二极管构成。

另外431还可以开环作为具有集成基准的比较器使用,开环配置的TL431通常用作电压比较器、欠压监测器、过压监测器、窗口电压检测器和许多其他类型的用途。本文主要讲解在开环配置中TL431的工作原理与设计方法。
一、工作原理:

输入电压被送入REF引脚,并与内部参考电压(Vref)进行比较。如果REF引脚上的输入电压小于参考电压,则框图中的晶体管保持关闭状态,充当阴极和阳极之间的开路。在这种状态下,Vsup和Vout(在此原理图中也称为VKA)是相等的,并且产生逻辑“高”输出。相反,如果REF引脚上的输入电压大于参考电压(Vref),则框图中的晶体管导通,电流在阴极和阳极之间流动。在这种状态下,VKA(low)和Vout相等,产生一个逻辑“low”输出。
①:当VIN
②:当VIN>VREF VOUT=VKA(Low)
二、仿真验证:(内置REF=1.24V)

1. VIN
VOUT=VSUP=3.3V
Vsup和Rsup必须设计成至少提供最小阴极电流(IKA),但它们不得超过数据手册中绝对最大值所示的最大阴极电压(36V)或电流值(18mA)。设置为Vsup的值将是“高”状态的输出值。
2. VIN>VREF 输出低电平 (VIN:0~3.3V) (VOUT:~1V)
VIN=3.3V,VOUT=0.912V ;VIN=1.25V,VOUT=1.15V
VIN越大,内部NPN所受驱动力越强,VOUT 越小。
“低”状态将由Vref的特征值及其依赖项(如IKA、Iref和温度)设置。下图显示了TL431的VKA受温度,IREF随着IKA的变化曲线。全温度范围内,当IKA约等于2mA, IREF约等于100uA,温度变化范围为85℃~-40℃时 ΔVKA(即ΔVOUT) 约400mV。

设计参数:
| 设计参数 | 示例值 |
| 输入电压范围(VIN) | 0~3.3V |
| 输入电阻(RREF) | 10kΩ |
| 阴极电流(RSUP) | 3.3mA |
| 输出电平(VKA/VOUT) | 1V~VSUP |
知道了开环431的工作原理,考虑VKA 变动裕量就可以灵活设计所需要的电路。
龙腾半导体SGT MOSFET LSGT085R018在智慧农业无