时间:2023-08-07 17:13
人气:
作者:admin
过电压保护有哪几种
过电压保护可以采用多种方法和技术来实现。以下是几种常见的过电压保护方式:
1. 电压限制器(Voltage Clamp):电压限制器通常采用二极管或气体放电管等元件,通过将电压限制在设定的阈值以上,并提供一个低电阻路径来分流过流,从而保护电路或设备免受过电压的损害。
2. 过压保护二极管(Transient Voltage Suppressor,TVS):过压保护二极管是专门设计用于抵抗瞬态过电压的保护元件。TVS二极管具有低电阻,当电压超过其额定阈值时,它会迅速启动并分流过电流,保护负载免受过电压伤害。
3. 瞬态电压抑制器(Metal Oxide Varistor,MOV):瞬态电压抑制器是一种非线性电阻器件,具有电压依赖性,能够在电压超过其阈值时提供低电阻。MOV可以吸收和分散电压的过冲,保护设备免受过电压的损害。
4. 装置保护接地(Device Protective Grounding):通过正确接地和把设备安全接地,可以减少电压过高而引起的危险。设备保护接地要求有一个低阻抗的路径来引导过电流进入接地,从而减少电压的危险水平。
5. 超过电压保护器(Overvoltage Protection Relay):超过电压保护器是一种电气开关设备,用于监测和保护电力系统或电路免受过电压的损害。当电压超过设定值时,保护器会迅速切断电路,以保护负载设备。
6. 过电压断路器(Overvoltage Circuit Breaker):过电压断路器是一种电气保护设备,它能够检测到电压超过设定值时,自动切断电路。它可以防止过电压流经电路,保护设备免受过电压损害。
需要根据具体的应用场景、设备类型和保护要求来选择合适的过电压保护方法。有时候,组合多种过电压保护方式可以提供更全面和可靠的保护。
输出过压保护电路的原理
输出过压保护电路的作用是:当输出电压超过设计值时,把输出电压限定在一安全值的范围内。当开关电源内部稳压环路出现故障或者由于用户操作不当引起输出过压现象时,过压保护电路进行保护以防止损坏后级用电设备。应用最为普遍的过压保护电路有如下几种:
可控硅触发保护电路:

如上图,当Uo1输出升高,稳压管(Z3)击穿导通,可控硅(SCR1)的控制端得到触发电压,因此可控硅导通。Uo2电压对地短路,过流保护电路或短路保护电路就会工作,停止整个电源电路的工作。当输出过压现象排除,可控硅的控制端触发电压通过R对地泄放,可控硅恢复断开状态。
光电耦合保护电路:

如上图,当Uo有过压现象时,稳压管击穿导通,经光耦(OT2)R6到地产生电流流过,光电耦合器的发光二极管发光,从而使光电耦合器的光敏三极管导通。Q1基极得电导通, 3842的③脚电降低,使IC关闭,停止整个电源的工作,Uo为零,周而复始。
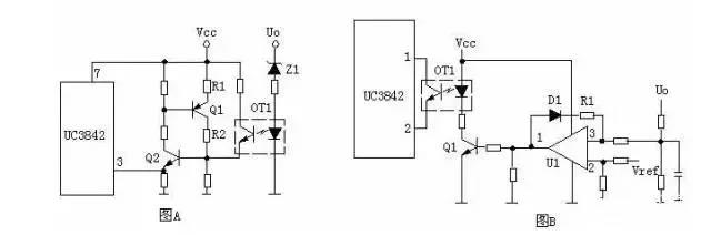
输出过压锁死电路:

图A的工作原理是,当输出电压Uo升高,稳压管导通,光耦导通,Q2基极得电导通,由于Q2的导通Q1基极电压降低也导通,Vcc电压经R1、Q1、R2使Q2始终导通,UC3842③脚始终是高电平而停止工作。在图B中,UO升高U1③脚电压升高,①脚输出高电平,由于D1、R1的存在,U1①脚始终输出高电平Q1始终导通,UC3842①脚始终是低电平而停止工作。
输出过压保护测试方法
输出过压保护是一项重要的测试,用于验证电源或设备在输出电压超过设定阈值时是否能够及时采取保护措施。以下是几种常见的输出过压保护测试方法:
1. 模拟调整法:通过模拟输入信号,并逐渐增加输入电压,观察输出电压是否超过设定的过压保护阈值。可以使用变压器、可变电源或电压调节器等设备来调整和控制输入电压的大小。
2. 脉冲信号法:通过给设备或电源输入一个快速上升的脉冲信号,观察输出电压对脉冲信号的响应。如果输出电压超过设定的过压保护阈值,则设备应该立即采取保护措施,例如切断输出或降低输出电压。
3. 控制电压法:通过控制设备的输入电压或电源的输出电压,将其稳定在接近或稍高于过压保护阈值的水平,然后进行长时间持续运行。观察设备在此条件下的输出状态和性能,验证过压保护功能是否正常。
4. 故障注入法:模拟输入电压异常或干扰,并注入到设备或电源中,观察设备的过压保护是否能够检测到并有效地应对异常情况。例如,可以将高电压脉冲或噪声信号注入到电源输入端,以检测过压保护功能的响应。
5. 定量测试法:通过使用精密电子测试设备,以确定和测量设备的过压保护阈值和响应时间。这种方法可以提供更准确和可重复的测试结果。
在进行输出过压保护测试时,建议参考相关的规范、标准或设备制造商的要求,确保测试方法适用于具体设备,并遵循安全操作和测试程序。同时,可以结合多种测试方法和策略,以确保对过压保护功能进行全面和可靠的评估。
编辑:黄飞
龙腾半导体SGT MOSFET LSGT085R018在智慧农业无