时间:2023-08-01 15:01
人气:
作者:admin
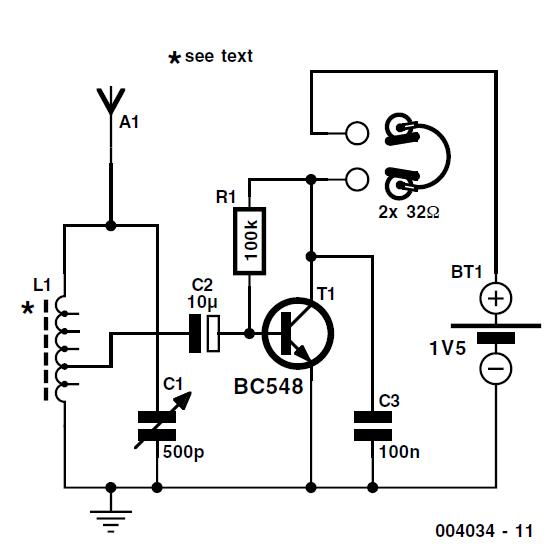
晶体管收音机是一种简单而有趣的技术小玩意,它改变了我们听音乐的方式。为了放大微弱的无线电信号并将其作为可听声音传输,它使用单个晶体管。本文将解释单晶体管收音机的电路原理图并解释其工作原理。
双极结型晶体管(BJT)是该电路中的主要元件。在此设置中,通常使用 NPN 晶体管。通过充当放大器,晶体管可以增强传入的微弱射频 (RF) 信号。天线接收射频,然后通过调谐 LC 电路将其发送到晶体管的基极端子,滤除不需要的频率。

调谐 LC 电路用作储能电路并连接到晶体管的集电极端子。储能电路通过在所选频率下谐振来实现选择性射频信号接收。然后,晶体管进一步放大谐振信号,然后将其发送到高阻抗耳机或微型扬声器。
将单个电池或一组电池与晶体管的集电极端子串联,为电路提供电源。该电路包括一个可变电阻器(电位器)来调节音频输出的音量。
单晶体管收音机因其便携性和易用性而成为业余爱好者和无线电爱好者的热门选择。它展示了调谐和放大的基本思想,同时允许在小封装中接收无线电信号。
总之,单晶体管无线电电路是电气工程创造力的一座丰碑。它只需一个晶体管和一些无源元件就可以捕获并放大无线电信号,使我们能够听到音乐和新闻。对于有兴趣了解更多电子和无线电技术领域的个人来说,这是一个很好的起点。
上一篇:中国半导体设备三年成绩单
龙腾半导体SGT MOSFET LSGT085R018在智慧农业无