时间:2023-08-02 15:42
人气:
作者:admin
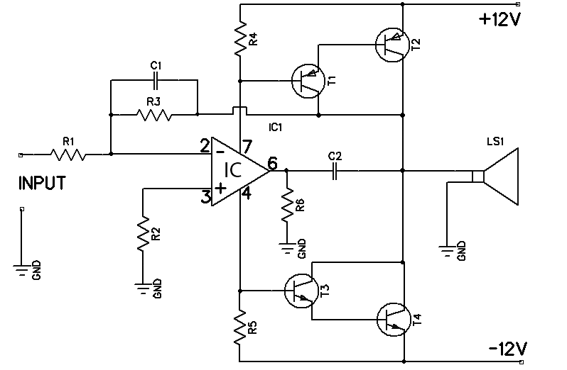
该放大器的功率为 12 瓦,使用双对称 ± 12 伏电源来运行。 741 提供所需的增益,而扬声器单元由互补的达林顿 T1、T2 和 T3、T4 驱动。

达林顿管的输入信号来自馈送电流741。由于R6接地,所以正或负电流信号也通过R4或R5。该电阻上的电压降用作晶体管对的输入信号。来自 T2 和 T4 集电极结的公共直流负反馈稳定了直流电路,并且结点保持在零伏。因此,扬声器不需要耦合电容。
| 零件清单: | |
| R1 | 10k |
| R2 | 4.7KΩ |
| R3 | 270KΩ |
| R4 | 1k |
| R5 | 1k |
| R6 | 47Ω 1W |
| C1 | 50 Pf |
| C2 | 0.01 mF |
| T1 | BC178 |
| T2 | 2N6107 |
| T3 | AC108 |
| T4 | 2N5294 |
| IC | LM741 |
| LS1 | 50W 4Ω |
上一篇:整流二极管是什么二极管
龙腾半导体SGT MOSFET LSGT085R018在智慧农业无