网站首页

人工智能P2P分享搜索全网发布信息网站地图标签大全

当前位置:诺佳网 > 电子/半导体 > 模拟技术 >

23个 LM358典型经典电路讲解

时间:2023-07-28 14:34

人气:

作者:admin

标签: 电路  LM358 

导读:今天是 23个 LM358 典型经典电路 ,主要是以下23个: 1、LM358 直流耦合低通 RC 有源滤波器 2、LM358 LED 驱动器 3、LM358 TTL 驱动电路 4、LM358 RC 有源带通滤波器 5、LM358 方波振荡器 6、LM358 迟滞...
今天是23个 LM358 典型经典电路,主要是以下23个:
  • 1、LM358 直流耦合低通 RC 有源滤波器
  • 2、LM358 LED 驱动器
  • 3、LM358 TTL 驱动电路
  • 4、LM358 RC 有源带通滤波器
  • 5、LM358 方波振荡器
  • 6、LM358 迟滞比较器
  • 7、LM358 带通有源滤波器
  • 8、LM358 光驱动器
  • 9、LM358电流监测
  • 10、LM358 低漂移峰值检测器
  • 11、LM358 电压跟随器
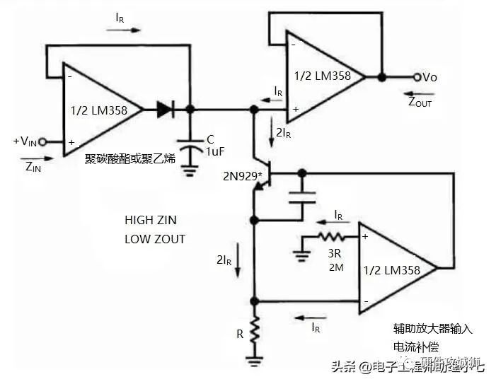
  • 12、LM358 功放外围电路
  • 13、LM358 电压控制振荡器 (VCO)
  • 14、LM358 固定电流源
  • 15、LM358 脉冲发生器
  • 16、LM358 交流耦合反相放大器
  • 17、LM358 交流耦合非反向放大器
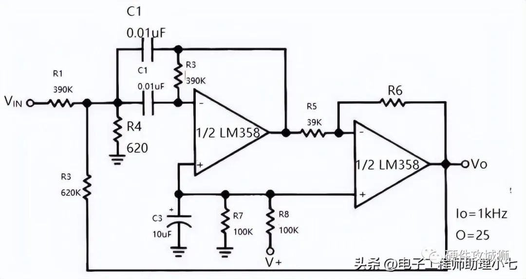
  • 18、LM358 可调增益仪表放大器
  • 19、LM358 直流放大器
  • 20、LM358 脉冲发生器
  • 21、LM358 桥式电流放大器、
  • 22、LM358 参考差分输入信号
  • 23、LM358 直流差分放大器

一、LM358 双运算放大器

LM358包括两个独立的、高增益、双内部频率补偿运算放大器,适用于宽电压范围的单电源供电,也适用于双电源工作模式。在工作条件下,电源电流与电源电压无关。其使用范围包括传感器放大器、直流增益模块、音频放大器、工业控制、直流增益组件,以及所有其他可由单一电源供电的运算放大器应用。 关于LM358更详细的介绍,您可以点击查看什么是LM358 运算放大器?LM358工作原理是什么?一文全部帮你总结

二、LM358特点

d95d6f24-2c55-11ee-b9c7-dac502259ad0.png

LM358特点

三、LM358 参数

d96c0516-2c55-11ee-b9c7-dac502259ad0.jpg

LM358 参数

四、LM358 引脚说明

d98b7d88-2c55-11ee-b9c7-dac502259ad0.jpg

DIP 成型引脚的引脚功能

d99b091a-2c55-11ee-b9c7-dac502259ad0.jpg

圆形金属封装引脚示意图

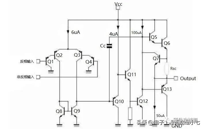
五、LM358 内部电路原理

d9ca9b44-2c55-11ee-b9c7-dac502259ad0.jpg

LM358 内部电路原理图

六、LM358 直流耦合低通 RC 有源滤波器

d9e22d40-2c55-11ee-b9c7-dac502259ad0.jpg

直流耦合低通 RC 有源滤波器

七、LM358 LED 驱动器

d9f89c42-2c55-11ee-b9c7-dac502259ad0.jpg

LM358 LED 驱动器

八、LM358 TTL 驱动电路

da15fa44-2c55-11ee-b9c7-dac502259ad0.jpg

LM358TTL 驱动电路

九、LM358 RC 有源带通滤波器

da2a9ab2-2c55-11ee-b9c7-dac502259ad0.jpg

LM358RC 有源带通滤波器

十、LM358 方波振荡器

da494e62-2c55-11ee-b9c7-dac502259ad0.jpg

LM358方波振荡器

十一、LM358 迟滞比较器

da5eb98c-2c55-11ee-b9c7-dac502259ad0.jpg

LM358迟滞比较器

十二、LM358 带通有源滤波器

da87c106-2c55-11ee-b9c7-dac502259ad0.jpg

LM358带通有源滤波器

十三、LM358 光驱动器

dab0f580-2c55-11ee-b9c7-dac502259ad0.jpg

LM358光驱动器

十四、LM358 电流监测

dacc5fc8-2c55-11ee-b9c7-dac502259ad0.jpg

LM358电流监测

十五、LM358 低漂移峰值检测器

daf5febe-2c55-11ee-b9c7-dac502259ad0.jpg

LM358低漂移峰值检测器

十六、LM358 电压跟随器

db19f972-2c55-11ee-b9c7-dac502259ad0.jpg

LM358电压跟随器

十七、LM358 功放外围电路

db31016c-2c55-11ee-b9c7-dac502259ad0.jpg

LM358功放外围电路

十八、LM358 电压控制振荡器 (VCO)

db5e6bc0-2c55-11ee-b9c7-dac502259ad0.jpg

LM358电压控制振荡器 (VCO)

十九、LM358 固定电流源

db87e824-2c55-11ee-b9c7-dac502259ad0.jpg

LM358固定电流源

二十、LM358 脉冲发生器

db99ccd8-2c55-11ee-b9c7-dac502259ad0.jpg

LM358脉冲发生器

二十一、LM358 交流耦合反相放大器

dbb8a8e2-2c55-11ee-b9c7-dac502259ad0.jpg

LM358交流耦合反相放大器

二十二、LM358 交流耦合非反向放大器

dbcfdbfc-2c55-11ee-b9c7-dac502259ad0.jpg

LM358交流耦合非反向放大器

二十三、LM358 可调增益仪表放大器

dbe67038-2c55-11ee-b9c7-dac502259ad0.jpg

LM358可调增益仪表放大器

二十四、LM358 直流放大器

dc1623e6-2c55-11ee-b9c7-dac502259ad0.jpg

LM358直流放大器

二十五、LM358 脉冲发生器

dc20308e-2c55-11ee-b9c7-dac502259ad0.jpg

LM358脉冲发生器

二十六、LM358 桥式电流放大器

dc3852c2-2c55-11ee-b9c7-dac502259ad0.jpg

LM358桥式电流放大器

二十七、LM358 参考差分输入信号

dc4da08c-2c55-11ee-b9c7-dac502259ad0.jpg

LM358参考差分输入信号

二十八、LM358 直流差分放大器

dc69e710-2c55-11ee-b9c7-dac502259ad0.jpg

LM358直流差分放大器

dc92f4a2-2c55-11ee-b9c7-dac502259ad0.gif


审核编辑 黄宇

温馨提示:以上内容整理于网络,仅供参考,如果对您有帮助,留下您的阅读感言吧!
相关阅读
本类排行
相关标签
本类推荐

CPU | 内存 | 硬盘 | 显卡 | 显示器 | 主板 | 电源 | 键鼠 | 网站地图

Copyright © 2025-2035 诺佳网 版权所有 备案号:赣ICP备2025066733号
本站资料均来源互联网收集整理,作品版权归作者所有,如果侵犯了您的版权,请跟我们联系。

关注微信