时间:2023-07-31 09:04
人气:
作者:admin
通俗易懂的讲解三极管以及相关电路分享
在电子元器件的种类中,三极管是非常重要的一种基本元件,当然也是用的最多的元件,对它的了解真的很有必要。首先三极管有三个工作状态:截止,放大,饱和;其中放大是最常用也是最重要的部分,放大状态很有学问也很复杂,多见于集成芯片,比如运放等,暂时不做详细的讨论;三极管更多的是当做一个开关来使用,也就是只用截止和饱和两种状态。
截止状态,也就是三极管不通,即"开关"处于关闭状态;饱和状态,也就是三极管导通,即"开关"处于打开状态;Ib≥1mA时,完全可以保证三极管工作在饱和状态,对于小功率的三极管此时Ic为几十到几百mA,驱动继电器,蜂鸣器等功率器件绰绰有余。
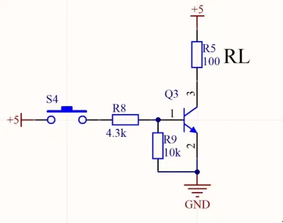
为了更简单的理解,我们通过图文和讲解的方式来呈现;如下图:

此图中是NPN管,按下S1,约1mA的Ib流过箭头,只要Vbe的电压约0.6V~0.7V,三极管工作在饱和状态,那么c到e可以完全导通,那么c端电压接近0V,负载RL两端电压接近5V。Ib和Ic电流都是流入e端的。
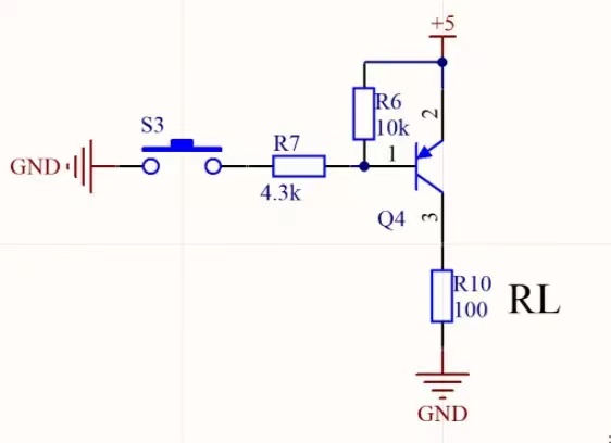
下面讲解PNP管,如下图:

如上图的PNP管中,按下S2,约1mA的Ib流过箭头,只要Veb端电压约0.6V~0.7V,三极管工作在饱和状态,e到c能完全导通,c端电压接近5V,负载RL两端的压降接近5V。Ib和Ic的电流都是流出e端的。

对于NPN管,应在b极加一个下拉电阻(2K~10K),一是为了保证b、e极间电容加速放电,加快三极管截止,二是为了保证给b极一个已知的逻辑状态,防止控制输入端悬空或高阻态对三极管工作状态的不确定。

对于PNP管,应在b极加一个上拉电阻(2K~10K),同上理。

如上图,对于感性负载,必须在负载两端并一个反向的续流二极管,三极管在关断时,线圈会自感产生很高的反向电动势,而续流二极管能提供续流通路,同时钳位反向电动势,防止击穿三极管。二极管的选型最好是快速恢复二极管或者肖特基二极管,两者反应迅速。

上图中,对于控制信号为0V时,可能并不是真正的0V,可能是0点几V的电压,为保证三极管完全截止,不得不在三极管b极佳一个反向稳压器或者正向二极管,以提高三极管的导通阈值电压(钳位电压),一般来说,我们常用于OC门输出,二极管输出以及延时控制中加这个。通常稳压管正常的工作电流》=1mA。

以上图中三极管延时导通,快速关断的一个仿真电路,D1,R2,C1,D2构成了延时导通Q2的回路,C1的电压为12V的时候Q2导通,R3,Q1,R4,R1构成了快速关断Q2的回路,C1通过R3和Q1快速放电。
总结:
1)对于NPN三极管,在不考虑三极管的情况下,b极的电阻和下拉电阻的分压必须大于0.7V,PNP同理。
2)b极电流必须≥1mA可保证三极管处于饱和状态,此时Ic满足三极管的最大的驱动能力。
3)另外,对于三极管的放大倍数β,指的是输出电流的驱动能力放大了β,而不是把输出电流真正的放大了β。
审核编辑:汤梓红
下一篇:半导体行业之ICT技术简介
龙腾半导体SGT MOSFET LSGT085R018在智慧农业无