时间:2023-07-31 16:18
人气:
作者:admin
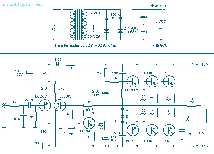
这是 260W 功率音频放大器的电路图,能够在 8 欧姆负载下提供高达 260W RMS 的功率。 1VPP标准幅度的信号电平输入到由BC556C晶体管组成的差分级。然后将信号输入到后经互补晶体管形成,以达到所需的功率。

除 BC556C 之外的所有晶体管均应安装在合适的散热器上以防止过热。将板安装在金属柜中也是理想的选择,以防止不必要的噪音。
该功率放大器使用互补晶体管以获得所需的功率。它由 +/- 45V 的双极性电源供电,消耗 4 安培(电路图)。放大器方案图中标记为 A、B 和 C 的所有二极管均为 1N4001,也安装在散热器上,但使用硅脂。输入电压应为 1 伏才能提供全部功率。
电源不能调节,但滤波器必须很好,以避免扬声器发出“嗡嗡声”。
在这种情况下,变压器的次级中点为 32V/0V/32V(中心抽头)。对于单声道配置必须具有 4A、立体声 8A 的电流。二极管必须至少为 100V x 6A(单声道)至 12A 100V(立体声),您可以使用桥式放大器作为整流二极管。每个电容器的容量至少应为 4700μF x 63V。
龙腾半导体SGT MOSFET LSGT085R018在智慧农业无