时间:2023-07-13 17:26
人气:
作者:admin
这个设计其实是应一位老朋友要求进行的,他本来是想用一台采用ECC82的胆前级进行改制,想用在他一台MC头的唱机上进行唱头放大。
我一看参数,ECC82怎么能行?作为唱头放大电路,本来需要对于微弱信号进行放大,ECC82这只放大系数仅为20倍的双三极管如何能够完成任务?就是两级共阴极放大电路的放大能力直接相乘也才多少?更别提衰减式唱放均衡电路,衰减网络对于信号的衰减量,这些对于电路的整体增益都提出了不小的要求。所以,在考虑到这些因素后,决定采用一只较少出现在唱放均衡和前级电路中的6N3国产双三极管设计这个唱放均衡电路。
唱放电路成熟可供选择的并不是太多,成熟厂机采用5670或6N3的制作少之又少,网上许多DIY发烧友自已折腾的电路往往又不太可信,许多都没有经过严格的验证。加之前几个月左右,有朋友在《音响和音乐》公众号上的私信沟通上希望能看到有单独介绍唱放设计制作的方法,思索再三,利用这个机会单独写下这一篇简单的文字,希望能给有志于唱放制作的朋友们提供一个参考。
图一为常见的一体衰减式唱放均衡网络

图 一
图一中所示的元件取值,是为在电路中作为标准RIAA特性而取的,作为我在电路中设计唱放均衡网络的标准参考对比,在图一电路中,四只R、C元件取值的计算公式如下所示:
R1*C1=2187µs
R1*C2=750µs
R2*C1=318µs
这上面的三个时间常数的计算所对应了四只阻容元件取值的关系,当然,我们从上面的三个公式中,也可以简单计算得出两只电阻、两只电阻的关系比值,那就是:
R1/R2=6.877
C1/C2=2.916
上面所对应的时间常数以及各元件比值的计算均为精确值,根据图一这个均衡网络所得到的标准RIAA特性图如二所示:

图 二
但是,有一个相当关键的点儿要记住,图一均衡网络元件的各元件数值获得的条件是,它是假设图一中信号源的内阻为零的情况下所得到的,当在实际电路中进行计算时,我们一定要将这个衰减网络前一级的电压放大电路的内阻串联到R1值上才能得到更加接近精确的均衡特性。例如,当采用12AX7或ECC83这类高内阻高u值的管子作为电压放大级时,其典型内阻约为40K欧左右时,它所对应的电路和得到的RIAA均衡特性改变如图三所示:


图 三
从图一、二以及图三、四的对比中可以了解到,当唱机均衡电路,考没有考虑到前级电路输出内阻的影响时,它们对于电路均衡特性,特别是低频均衡特性造成了重大的影响。
将图二、图三中的两根RIAA均衡特性曲线放在一起作对比后,大家更容易看到两者的不同,很显然,低频增益更高的是那个加入了40K信号源内阻的曲线,也就是红线,而那个绿线则代表的是标准RIAA均衡特性。如图四所示:

图 四
图三中的代表管内阻的Ri,在真实的RIAA均衡参数的计算中,是属于一个看不到的参数,对于真空管放大电路而言,在计算Ri时,代表它的其实是需要计算驱动均衡电路的那一级电压放大电路的输出阻抗,它通常等于电子管内阻与屏极负载电阻的并联值,当考虑到下一级电路的栅漏电阻时,那只栅漏电阻也必须并联在内。如果只针对于图三来讲,因为代表着管内阻Ri的40K欧电阻的串入已经对电路造成了重大影响,为了得到精确的符合标准RIAA特性的元器件,我们必须将实际电路中的R1值改变为110K(R1+Ri)欧值并重新计算电路中的R2、C1、C2,这样才能达到精确的符合如图二所示的唱机均衡特性。
下图五是将信号源输出电阻串联到R1得到110K欧值后重新计算匹配的均衡网络电路,以及还有对应图一标准电路曲线的均衡特性曲线对比,可以看出来,两者均衡曲线是完全重合的,由此可见,对于唱放均衡电路,严格的计算电路参数对于均衡特性的误差控制是何等的重要。


图 五
对于唱机均衡电路来讲,并不仅仅只存在着一个看不见的参数,我们看图一所示电路,均衡网络通常介于两级电路之间,它并不能直接用于输出,这是由于其所携带的任何负载均会成为其均衡网络的一部分从而改变电路的均衡特性,而C2同后一级电路直接成并联关系,那么后一级电路的Cgk、密勒电容便会迭加在C2上共同影响了电路的高频均衡特性,通常我们要在C2的值上减去后级等效的输入电容数值才会避免因后级密勒电容所带给均衡网络的均衡误差,当然,均衡网络夹在什么样的两级电路之间也有着巨大的不同,例如当均衡网络介于两级共阴极放大电路之间时,我们就要详细计算后一级电路等效的输入电容并在C2中扣除;而当均衡网络介于电压放大电路与阴随器之间时,由于阴随器的屏极交流对地旁路,跨路电容无效,而用于唱机均衡网络的真空三极电压放大管的Cgk通常不到4pF,所以很多时候阴随器输入电容对于均衡网络误差的影响甚至可以忽略,正是因为阴随器不仅有着极为优秀的阻抗匹配或隔离作用,还拥有着极低的等效输入电容,所以这是很多真空管唱机均衡电路愿意将均衡网络放在电压放大级与阴随器之间的原因,这样无论是均衡网络元件数值的调整以及实际计算工作都会简单很多。
当唱放均衡网络夹在两级共阴极放大电路之间时,我们如何正确计算图一中C2的正确电容容量呢?前面说过,此时均衡网络后一级的等效输入电容是并联在C2上的,我们必须要在C2的电容量上将后一级的等效输入电容扣除下来才行,后一级电路的等效输入电容的计算就牵涉到一个重要的参数,那就是电子管的密勒电容的计算。
如果我们把电路的等效输入电容用Csr表示、密勒电容我们用Cm表示的话,那么:
Csr=Cm+Cgk(Cgk为电子管的栅阴极分布电容也称输入电容)
Cm=Cpg(1+AV)(AV代表电路的放大倍数)
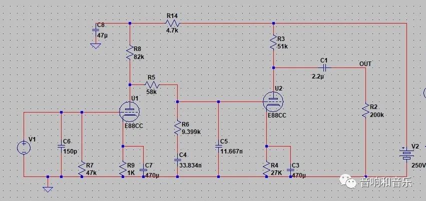
我们要计算均衡网络后一级电路的密勒电容,首先得要求出此一级电路的放大倍数(如果阅读者连这些基本计算能力不具备的话,并不建议你自已动手折腾电路,选择可信的电路复制可能更适合一些)。我们举例如下图六所示电路

图 六
图六电路是首先根据第一级电路输出阻抗得到合适的R5(58K)值后计算得到的R6、C4、C5值,其中C5=11.667n。
由于均衡网络后跟随的是一级共阴极放大电路,它的等效输入电容并联在C5上,我们必须要将后一级电路的等效输入电容在C5中扣除才能得到精准的特性,所以我们先计算后一级电路的放大倍数计算出它的密勒电容以及等效输入电容才行。
已知E88CC的Cag=1.4pF、Cgk=3.3pF、µ=33
AV=(µRa)/(Ri+Ra) =(33*51K)/(2.64K+51k)≈31
Cm=Cpg(1+AV)=1.4(1+31)=44.8pF
Csr=Cgk+Cm=3.3+44.8≈48pF
所以我们将图六中的11.667n的电容值减去48pF后,新电路中C5值更新为11.619n,得出如图七所示的电路以及它和标准RIAA均衡网络相比得到的均衡特性曲线符合程度。


图 七
图七中得到的特性曲线为两根,特性完全一致重合并且肉眼不可区分,唯一可以证明的是图纸上方代表两根曲线重合程度的红色字符V(OUT)、蓝色字符V(OUT1)。此时电路的均衡网络与标准均衡特性在10Hz~100KHz频率段的理论误差均小于±0.02dB(图七所示电路仅为配合本文所列出的一个举例电路,并不代表其为最佳设计,特此说明)。
当然,前面我们提到过,当均衡网络后面一级是真空管阴随器电路时,我们可以忽略掉阴随器分布参数对于均衡网络所带来的影响。
上一篇:ESP32学习笔记:ADC
龙腾半导体SGT MOSFET LSGT085R018在智慧农业无