时间:2023-07-15 10:11
人气:
作者:admin
三端稳压器是电子电路中常用的器件,但在某些场合下,有着非凡的作用。以后,收集案例,分享给大家。欢迎一起讨论。
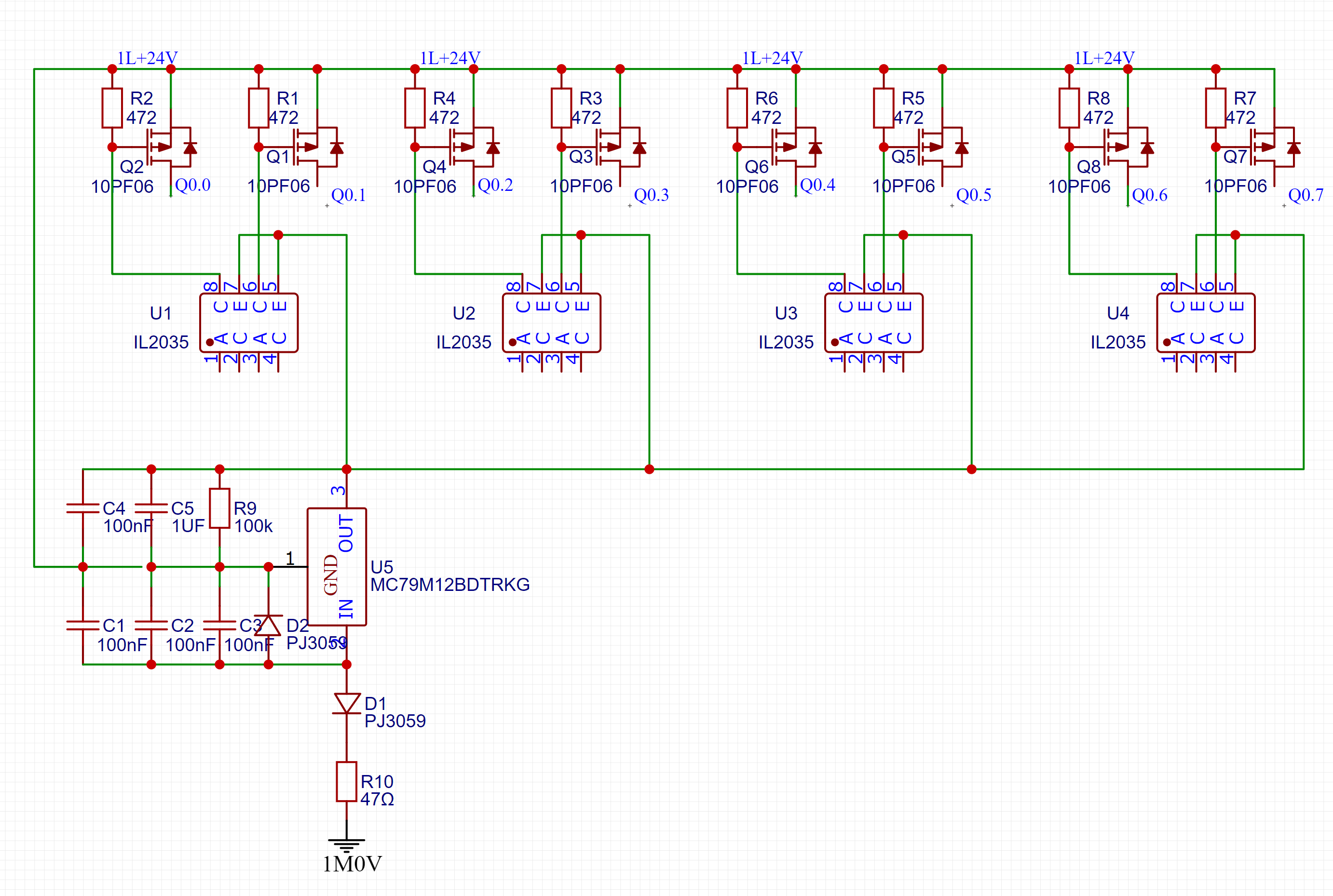
今天,先送上一个79M12的案例。该电路用在某个知名品牌PLC控制器的输出回路中,部分电路图如下:

PLC输出回路
第一个问题:在常规设计电路中,79M12是接负电源,输出-12V稳定电压。本电路中,这样设计可以工作吗?
请大家讨论,提出更多的疑问。
龙腾半导体SGT MOSFET LSGT085R018在智慧农业无