时间:2023-06-30 11:26
人气:
作者:admin
这篇博文解释了如何使用通用设备(源测量单元(SMU))实施泄漏测试,并介绍了基于高压放大器组件的简化电路,该电路可强制电压和测量电流。在本博客中,您将了解如何将这两种方法应用于MOSFET泄漏测试。
MOSFET是开关和汽车应用中非常常见的元件,支持低压或高压摆幅,并具有宽范围的电流驱动。高功率应用的数量正在增加,从而产生了对功率MOSFET的额外需求。为了生产数量不断增加的功率MOSFET,需要更多的制造测试能力。除了成熟的半导体ATE供应商之外,许多公司正在开发产品以满足功率MOSFET测试需求。
在功率MOSFET生产线上,每个器件都经过测试,以确保其符合数据手册规格。漏电是一个关键性能指标,在高压设备中测试可能具有挑战性。
让我们以英飞凌功率MOSFET IPA100N08N3为例。图 1 显示了 IPA100N08N3 数据手册中的电气特性。

图1
栅极漏电流通常通过强制电压并测量产生的电流来确定。泄漏电流可能因氧化物的质量或材料的物理性质而异。
对于 IPA100N08N3,当 VGS 且 VDS=0V 时,IGSS最大值应低于 100nA。这个我GSS泄漏测试确定哪些是要运送给客户的好零件,哪些是要丢弃的坏零件。
一般来说,MOSFET栅极驱动器电压范围为+-20V,GaN可能更低。图2显示了测试栅极漏电流值的基本拓扑结构。

图2
首先介绍了源和测量单元(SMU)方法,然后介绍了简化的力电压,测量电流电路。
中山大学
SMU是一种具有测量功能的四象限拉漏操作设备,采用FVMI(力电压,测量电流)和FIMV(力电流,测量电压)模式。它可以提供指定的电压并测量电流。它还可以提供指定的电流,然后测量通过DUT的电压。
SMU可以实现非常低的电流范围(nA,pA),分辨率为fA,甚至aA。因此,毫无疑问,SMU可以精确测量MOSFET漏电流。图 3 以泰克 SMU2450 的规格为例。

图3
图4显示了测试漏电流的典型拓扑结构。请注意,实施MOSFET泄漏测试需要三个SMU通道。

图4
FVMI模式:通常从DAC设置输出电压,按功率级放大,测量通过所选检测电阻的电流,提供DUT中施加到输出电压点的电压反馈,使DUT电压等于设定电压。
FIMV 模式:设置通常来自DAC的输出电流,通过功率级放大,测量通过所选检测电阻的电流,将检测电阻的电压反馈到输出电流设定点,以确保流过DUT的电流等于设定电流。
图5所示为典型的模拟环路控制SMU框图。

图5
表1中列出了一些推荐的部件:
| 框图名称 | 功能 | 部件号 | 描述 |
| VREF | 电压基准 | LM399,ADR45xx D 型 | 0.5ppm/°C 温度漂移 |
| SP 数字转换器 | 代数转换器 | AD5761, AD5781 | 精密输出DAC,16位至18位,用于设定点 |
| CMP DAC | 代数转换器 | AD5685R | 14 位 DAC,用于设置一致性 |
| I ADC | 模数转换器 | AD717X 系列 | 低速、高精度Σ-Δ型ADC |
| V 模数转换器 | AD7982,AD4000系列 | 高速、高精度SAR ADC | |
| 电流感 | 高压缓冲器 | ADHV4702-1,ADA4700-1, LTC6090/1 | 精密高压放大器,用于缓冲输入信号 |
| 差动放大器 | LT6375、LT1997-3、LT5400 + 高压缓冲器 | 差动放大器用于消除共模电压 | |
| 电压检测 | 高压缓冲器 | ADHV4702-1,ADA4700-1, LTC6090/1 | 高压放大器缓冲输入信号(可选) |
| 差动放大器 | LT1997-2, LT6375 | 差动放大器用于消除共模电压 | |
| 驱动器放大器,放大器 | 高压放大器 | ADHV4702-1, ADA4700-1, LTC6090/1 | 高压放大器(驱动输出级) |
还有数字环路控制SMU,它需要比模拟环路控制SMU具有更高精度和速度的ADC。数字环路控制SMU示例如图6所示。

图6
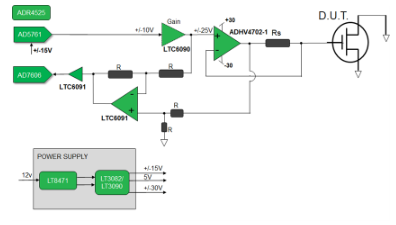
本指南的系统框图如下:

简化的力电压,测量电流电路
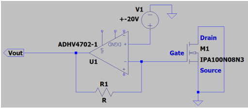
图7是测试漏电流的基本模块。

图7
电压源V1设置放大器(ADHV4702-1)同相输入节点的电压,通过简单的运算放大器理论,反相输入将匹配它(V=V)。如果放大器偏置电流与MOSFET漏电流相比足够低,并且放大器的共模电压大于施加到MOSFET的电压加上检测电阻R的电压,则MOSFET栅极的漏电流将通过电阻R1。+-
我GSS=(Vout-V1)/R
图 8 和图 9 是使用 ADHV4702-1 的 LTSpice 仿真图。建议使用 10MOhm 的检测电阻来测量 10nA 的漏电流。检测电阻上的电压从100.00801mv到99.981308mv不等,这表明ADHV4702-1在-10V至2V的直流电压扫描下具有低偏置电流(+-25pA电平在20°C时)可以轻松测量20nA。

图9
图10和图11显示了基于高压放大器元件的漏电流测试的推荐信号链和电路板实现方案。

图10
综上所述,我们讨论了两种测试漏电流的方法,使用标准SMU和简化的力电压,测量电流电路。SMU的功能非常强大,该设备可用于多种测试,但解决方案非常复杂且成本高。使用高压放大器元件的简化电路是实现所需结果的简单方法,但功能有限且成本低。
审核编辑:郭婷
龙腾半导体SGT MOSFET LSGT085R018在智慧农业无