时间:2023-07-01 16:10
人气:
作者:admin
一丶引言
开关电源在使用过程中会发生输出电压过高或者过低的现象:开关电源存在一个额定电压,如果超出额定电压就可能超出输出电容的耐压值,电源会因此发热击穿而烧毁甚至起火,因此设计出不同类型的保护电路,当控制电路失效或其他故障导致电压升高时,关闭电源的输出,从而保护负载,提高系统的可靠性。
二丶常见方式
以下介绍几种目前常见的过压保护电路原理及优势分析:
(1)输出过压保护电路一
该方案是通过稳压管以及光耦的搭配,靠光耦的导通来控制原边控制IC停止工作,实现过压保护;当有高于正常输出电压范围的外加电压加到输出端或者电路本身出现的故障导致输出电压升高,该电路会将电压钳位在设定值。

工作原理分析:
当输出过压时,加在D730上的电压大于其稳定值时,D730将导通,输出电压会被钳位,同时过压信号会通过OC730向原边反馈,使得原边控制IC用于过压保护的引脚拉低或致高(如图:拉低SNSBOOST引脚)从而停止工作。

(2)输出过压保护电路二
该方案是在第一个电路的基础上进行的一系列改动,去掉原有的稳压二极管,采用TL431来检测输出电压的电路,提高了采样精度;

图2
工作原理分析:
过压时,输出电压通过电阻R730与R731//R732的分压,使得VA>Vref,U730将导通,同时过压信号会通过OC730向原边反馈,使得原边控制IC用于过压保护的引脚拉低或致高(如图:拉低SNSBOOST引脚)从而停止工作。

以上两种方案中都存在一个光耦,这是因为我们的电源需要做隔离,但其实光耦的价格本身就不算便宜,因此我们思考能否在去掉光耦的同时可以检测输出电压,而需要隔离且不需要用到光耦,自然而然的就会想到我们常用的变压器等一系列磁芯器件,但增加器件又违背了想要价格更便宜的原则,因此需要在不增加其他器件的基础上实现过压保护。
而隔离电源都存在一个隔离变压器,这是每个开关(找元器件现货上唯样商城)电源都会有的,因此我们可以利用该变压器来实现原副边隔离,因为开关电源原边都存在VCC绕组,因此我们可以利用VCC绕组实现输出过压保护,第三种保护电路应运而生。
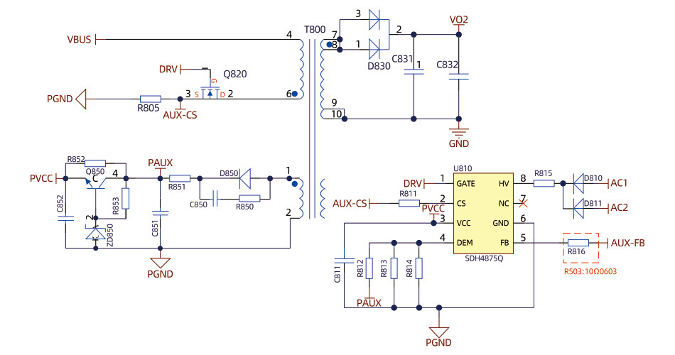
(3)输出过压保护电路三
该方案采用原边辅助绕组VCC,通过耦合副边输出电压,输出电压升高导致VCC电压升高从而实现输出过压保护的作用;

图3
工作原理分析:
过压时,输出电压Vo2升高时,辅助绕组电压PAUX电压升高,通过上下拉电阻R812与R813//R814的分压提供给IC的DEM引脚,当DEM引脚电压超过OVP电压阀值时,IC将进入输出电压过压保护状态,IC停止工作。

以上三种方案中:方案一以及方案二均可被使用在自身反馈环路出问题以及输出电压被外部电压强制提高时起作用,而方案三仅针对与电源自身反馈出问题时才起作用。
而在针对单纯的输出电压因外部电压强制升高而导致的异常同样有以下两种可行方案:
(4)输出过压保护电路四
在输出端增加一个钳位二极管,原理如图4所示:

图4
工作原理分析:
当输出端反灌电压进入开关电源时,输出端稳压管将导通,防止电压灌入导致电源内部器件损坏,同时缺点相较为明显,稳压管电压钳位时间较短,时间过长容易损坏。

(5)输出过压保护电路五
为解决输出端反灌电压时间较长问题,我们可以采用输出端串联二极管的方式,使得反灌电压无法进入电源内部,只能由电源向外输出,而不能外灌电压进入,但相应的会产生其他问题,因二极管存在导通压降,当输出电路较大时,二极管发热剧增,增大了电源损耗,同时因导通压降原因降低了输出电压精度。原理如下图5所示:

图5
因此该方案只是用于输出电流较小且输出电压精度不高的产品。
三、小结
从以上五种常用电路的原理以及优缺点分析来看,方案四以及方案五只针对外灌电压形式的过压保护,不适用于不同场景应用,方案一以及方案三的精度问题也较为明显,相对于言,方案二中仅因光耦以及431而增加的部分费用,在中大功率产品中影响并不大,市场在使用中更在意的是产品的稳定性和安全性。
目前,金升阳120W以上的机壳开关电源LM系列,导轨电源LI系列等产品均使用方案二的输出过压保护电路,提升整个系统的可靠性。
未来,金升阳也会持续响应市场趋势,始终如一,深耕电源技术创新,脚踏实地将民族工业品牌发扬光大,为客户提供更优质的产品,为国产电源崛起贡献力量。
编辑:黄飞
龙腾半导体SGT MOSFET LSGT085R018在智慧农业无