时间:2023-07-04 09:00
人气:
作者:admin
很多时候,我们需要在通过放大级之前控制音频信号的低音、高音和音量,以防止声音失真。在音频信号进入主扬声器放大器之前对其进行放大的电路称为音频前置放大器。使用音频前置放大器可确保良好的音频质量,并提供选项来修改我们的音响系统,方法是将其用作主要音频电路/设备,然后将音频信号馈送到放大器/低音炮/家庭影院系统。此外,我们可以控制不同歌曲的低音和高音,并对我们的音频系统进行广泛的控制。在本文中,我们将构建一个带有低音和高音控制的立体声前置放大器电路。
前置放大器电路所需的组件
我们的立体声前置放大器将具有双通道。每个通道的音量、低音和高音可以使用电位器独立控制;因此,它可能看起来像面包板上的很多组件,但它们都是简单的组件,应该很容易获得。音频前置放大器电路所需的材料清单如下。

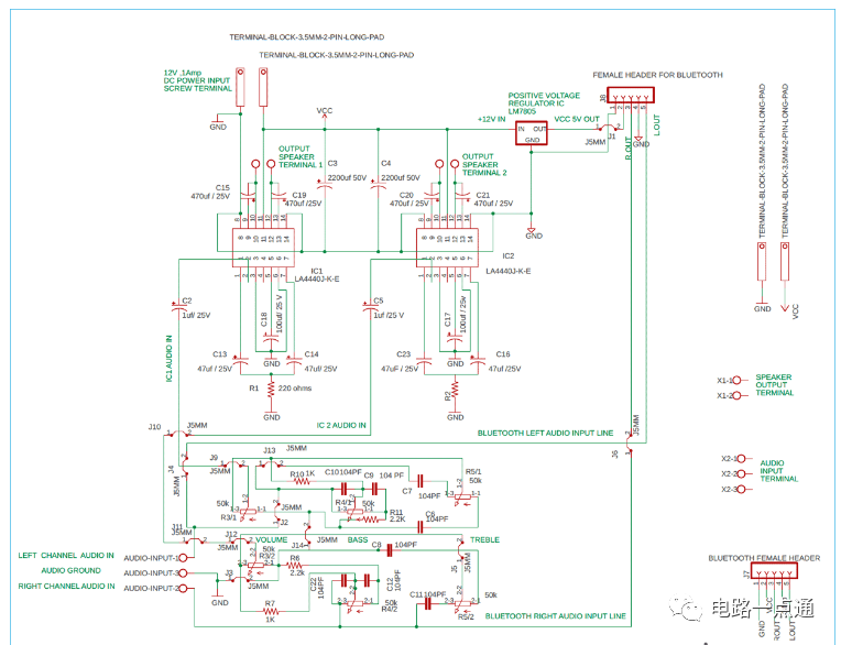
基于晶体管的双通道立体声BT电路图
双通道前置放大器的完整电路图由两个单声道电路组合成一个立体声电路,如下图所示。如您所见,左声道音频和右声道音频通过电路的两个部分馈送,我使用了 3 个单声道 47k 电位器来控制音量、低音和高音。来自 3.5mm 插孔的音频源通过(低音)电位器的 15k 电阻器作为输入提供,并在电位器的另一个引脚上通过 1k 电阻器接地以用于低频。对于高音(高频),声音信号通过 222 PF(聚酯电容)到 47k 电位器,并通过 103pf 和 10 uF 电容为音量电位器接地。

该电路的主要元件是2SC1815 晶体管,它是一种通用的NPN晶体管,常用于音频放大,用于音频驱动前级放大器。2SC1815晶体管如下图所示

硅外延 NPN 晶体管由东芝制造,通常采用 TO-92 封装,如下所示。2SC1815 NPN晶体管的重要技术规格如下。
Vceo = 50v
集电极电流IC=150mA
Ta =25℃时的绝对最大额定值,
集电极基极电压 Vcbo 60V
集电极-发射极电压 Vceo 50 V
发射极基极电压 Vebo 5v
通用NPN晶体管
直流电流增益 (hFE) 70 至 700
连续集电极电流 (IC) 为 0.15A
转换频率:80MHz
集电极功耗 PC=400mW
我们为电路的每个部分使用 2 个晶体管作为双级放大配置,一个来自 VCC 的 560k 电阻和一个来自地的 47k 电阻用于制作分压器电路,为第一个的集电极提供功率/增益晶体管以及通过音量电位器的 10uF电容器的音频信号。发射极内接一个2k可变电阻,接一个电容47uF和1k电阻,用于选频和音频澄清,第一三极管的基极接第二三极管的集电极,用于以后放大。最后,输出来自第二个晶体管的发射极,通过一个 47uF 电容器与 GND 的 2.7k 和 1k 电阻器用于噪声过滤。
在面包板上构建前置放大器电路
由于前置放大器电路不涉及大电流,我们可以在面包板上构建电路。我的面包板连接如下所示。为了便于理解,我还标记了这些部分。

您可以简单地按照上面的电路图构建自己的电路。我们电路中最重要的元件是C1815 NPN 晶体管。晶体管的引脚排列如下所示

电路构建完成后,您可以直接使用音频源对其进行测试。请记住,这是一个音频前置放大器电路,而不是放大器本身。因此,您必须将前置放大器的输出连接到音频放大器,然后连接到扬声器系统。
审核编辑:汤梓红
龙腾半导体SGT MOSFET LSGT085R018在智慧农业无