时间:2023-06-25 15:37
人气:
作者:admin
IGBT作为一种新型功率半导体器件,是工业控制及自动化领域的核心元器件,其作用类似于人类的心脏,能够根据装置中的信号指令来调节电路中的电压、电流、频率、相位等,以实现精准调控的目的。因此,IGBT被称为电力电子行业里的“CPU”,广泛应用于新能源汽车、消费电子、轨道交通、智能电网、航空航天等领域。
一、产业链
IGBT产业链上游为半导体材料及半导体设备供应商;中游为IGBT芯片的设计、制造、封测过程,IGBT按照产品的封装形式分类可分为IGBT单管、IGBT模块和智能功率模块(IPM);下游广泛应用于新能源汽车、消费电子、光伏发电、工业控制、智能电网、轨道交通等行业。
二、上游分析
1.半导体材料市场规模
半导体材料是一类导电能力介于导体与绝缘体之间,可用来制作半导体器件和集成电路的电子材料。近年来,在汽车电子、5G通讯、智能终端等新兴领域强劲带动下,集成电路产业继续保持稳健发展,国内半导体材料产业规模也持续增长。2022年,国内半导体材料市场规模约914.40亿元,同比增长21.9%,预计2023年市场规模将增至1024.34亿元。

数据来源:SEMI、中商产业研究院整理(由1美元=6.8748元换算)
2.半导体材料市场结构
按应用环节划分,半导体材料可分为前端晶圆制造材料和后端封装材料两大类。2021年,全球晶圆制造材料的市场规模为404亿美元,封装材料的市场规模为239亿美元,分别占比63%和37%。

数据来源:SEMI、中商产业研究院整理
晶圆制造材料,主要包括硅片、光刻胶及配套试剂、光掩膜、电子特气、湿电子化学品、溅射靶材、CMP研磨垫及研磨液等。从晶圆制造材料的市场结构来看,硅片在晶圆制造材料中占比最大,占比约为35%,电子特气、光掩膜、光刻胶及其辅助材料、湿电子化学品占比分别为13%、12%、8%和7%。

数据来源:SEMI、中商产业研究院整理
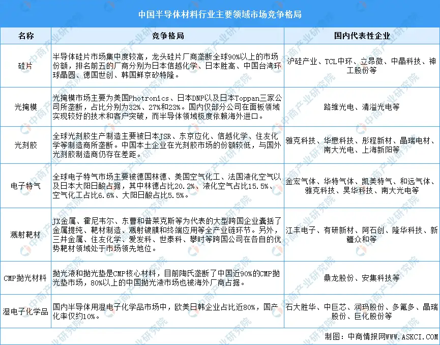
3.半导体材料市场竞争格局

资料来源:中商产业研究院整理
4.半导体设备市场规模
由于国外逐步加强半导体的出口管控,半导体行业供应链阵容分化,半导体设备国产化进程加速推进,我国半导体设备的市场规模增长明显,已成为全球第一大半导体设备市场。数据显示,2022年中国半导体设备市场规模约为2745.15亿元,同比增长58.1%。中商产业研究院预测,2023年半导体设备市场规模将达3032亿元。

数据来源:SEMI、中商产业研究院整理
5.半导体设备市场结构
从细分产品结构来看,全球半导体设备市场中,晶圆制造设备市场规模占比超过85%,其中***、刻蚀机、薄膜沉积设备等主要核心设备,市场占比均在20%以上。此外,测试设备和封装设备的市场占比均在7%左右。

数据来源:SEMI、中商产业研究院整理
6.半导体设备上市企业

资料来源:中商产业研究院整理
三、中游分析
1.IGBT市场规模
IGBT是目前发展最快的功率半导体器件之一。据Yole数据显示,2022年全球IGBT的市场规模约为68亿美元,受益于新能源汽车、新能源、工业控制等领域的需求大幅增加,预计2026年全球IGBT市场规模将达到84亿美元。中国是全球最大的IGBT市场,约占全球IGBT市场规模的40%,预计到2025年中国IGBT市场规模将达到522亿元。

数据来源:Yole、中商产业研究院整理
2.IGBT产量
IGBT被称为电力电子行业里的“CPU”,广泛应用于电机节能、轨道交通、新能源汽车等领域。目前在轨道交通领域已经实现技术突破,在新能源汽车领域,IGBT是电控系统和直流充电桩的核心器件,我国IGBT产量快速增长。2019年、2020年、2021年我国IGBT的产量分别为1550万只、2020万只和2580万只,预计到2023年将产量将增长至3624万只。

数据来源:Yole、中商产业研究院整理
3.IGBT国产化率情况
IGBT是我国重大科技突破专项中的重点扶持项目,自2015年以来我国IGBT自给率超过10%并逐渐增长,预计2023年我国IGBT自给率将达32.9%。基于国家相关政策中提出核心元器件国产化的要求,国产替代成为国内IGBT行业的发展趋势和促进行业内企业发展的主要驱动因素。

数据来源:Yole、中商产业研究院整理
4.市场竞争格局
我国IGBT产业起步较晚,市场主要被国外企业垄断。数据显示,行业前三名企业的市场份额合计达51%。其中英飞凌占比最多,达27%;三菱排名第二,占比14%;安森美占比10%,位居第三。本土企业中,士兰微在全球IGBT单管及IPM市占率达到3.5%、2.2%,均位列全球第八;斯达半导在全球IGBT模块市占率达3.0%,位列全球第六。

数据来源:中商产业研究院整理
5.企业热力分布图

资料来源:中商产业研究院整理
四、下游分析
1.IGBT下游应用市场占比
IGBT下游应用领域中,新能源汽车、消费电子、工业控制是最主要的应用领域。新能源汽车市场占比最大达31%,消费电子占比27%,工控领域是IGBT需求的重要支撑,市场占比20%。

数据来源:Trendforce、中商产业研究院整理
2.新能源汽车产销量
近年来,政府出台了多项政策支持国内纯电动汽车及插电式混合动力汽车在内的新能源汽车的发展,中国已成为全球最大的新能源汽车市场。2022年,我国新能源汽车产销分别达到705.8万辆和688.7万辆,同比分别增长96.9%和93.4%。

数据来源:中汽协、中商产业研究院整理
3.消费电子市场规模
消费电子主要是面向大众消费市场的电子整机产品,包括个人计算机、手机和彩电等。我国消费电子产业快速发展,已成为全球领先的消费电子产品前沿市场。数据显示,2017年我国消费电子市场规模为16120亿元,2022年增至约18649亿元,市场规模庞大。

*免责声明:本文由作者原创。文章内容系作者个人观点,贞光科技二次整理,不代表贞光科技对该观点赞同或支持,仅为行业交流学习之用,如有异议,欢迎探讨。
龙腾半导体SGT MOSFET LSGT085R018在智慧农业无