时间:2023-06-28 10:00
人气:
作者:admin
温度传感电路是许多工业系统的重要组成部分,在温度传感元件之中,金属铂制成的热电阻PT100可保证长期稳定性,宽温度范围内最精确。本文介绍几种PT100采集电路方案,分析精密温度采集电路的设计要点。
常规的电路方案
1. 使用ADI和TI公司的高集成ADC芯片完成采集。电路需要少量的外围无源元件,先从ADC读取采样值,再在MCU中进行查表换算,将采样值换算成温度值。
2. 使用国产的信号链芯片自行搭建。随着国内基础模拟信号链芯片的日益完善,考虑使用国产器件完成同等性能的电路,如图1。这样能降低物料供应链的风险、进一步优化成本,实现温度采集,这类基础物理量采集电路的自主可控。图1电路主要由24位SD型ADC、运放、模拟开关、LDO、MCU等组成,这些基础元件的***已经成熟可用,并且有可替换的国产型号。
图1 国产信号链搭建的电路方案
搭建精密温度采集电路的要点
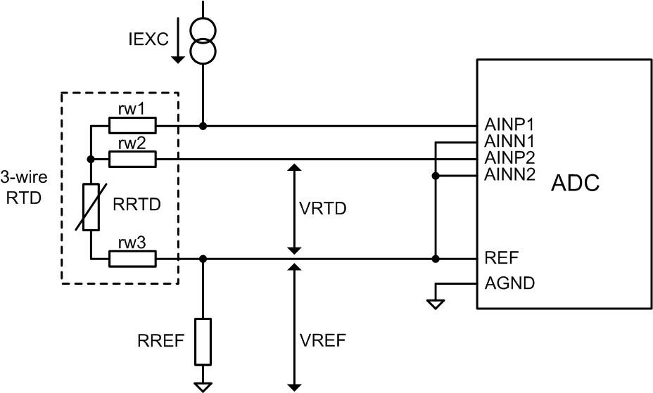
1. 使用比率法测量。电路实现如图2,测量精度和稳定性在理论上只与精密参考电阻相关,能够避开国产24位ADC器件自身增益误差、增益漂移等的不完美。

图2比率法测量电路
上述电路IEXC为激励电流源,VRTD是PT100两端的电压值,VREF是ADC基准输入端的电压值,有如下两个表达式。


合并之后,得到RRTD的表达式。



CodeRTD是ADC采集RTD两端电压得到的二进制代码,Codefull_scales是ADC满量程时的二进制代码,从RRTD表达式可以看到,RRTD测量值仅与Code的比率值和精密参考电阻相关。当使用10ppm电阻做为参考电阻时,该比率测量电路可以获得10ppm左右的测量电路温漂性能,却不需要精密电压基准。
2. 考虑出厂校准。在比率法中,精密参考电阻决定了整体电路的增益误差,精密电阻自身精确度一般为0.1%,并且比率法不能修正ADC的失调电压误差。当需要获得0.1%及更高的电路精确度时,需要对电路进行出厂校准。3. 抗工频干扰。PT100测量电路是典型的低速精密模拟电路,1mA激励时,传感元件两端的电压值约在300mV以下,容易受到50Hz工频干扰信号影响,需要对采集数据做陷波或滤波处理。4. 验证工作环境温度和EMC性能。搭建好的整体测量电路,需要在-40~+85℃环境温度下,验证实际测量精度和漂移;验证ESD静电放电和EFT群脉冲干扰环境下的工作稳定性,以满足工业环境应用的可靠性要求。
ZAM6222两路热电阻采集模块
ZAM6222是一款针对PT100的工业双通道热电阻测温模块,基于国产基础信号链元件和比率法进行设计,已集成完整的精密温度测量信号链路,图3为其内部框图。ZAM6222出厂基于Fluke5522A校准器的校准体系进行校准,温度检测精度可达0.02%±0.1℃,温度测量范围-200~800℃,电路温漂最大15ppm。模块支持50Hz工频干扰抑制功能,整体电路经过-40~+85℃环境温度下的测量精度和温漂验证,支持4000V的ESD和1000V的EFT性能。
图3ZAM6222内部框图
ZAM6222内部完成温度查表转换,可以通过I2C接口直接读取以“℃”为单位的测温数据。用该模块实现两路PT100热电阻温度采集的典型电路如图4,可见外围电路简洁。相对于电路设计、调试、校准和验证的时间和设备投入,ZAM6222提供了免复杂设计、免复杂调试、直接读取温度值的简洁方案。
图4ZAM6222典型应用电路
上一篇:精确测量我们的模拟世界
下一篇:逆变器的基本原理与电路结构
龙腾半导体SGT MOSFET LSGT085R018在智慧农业无