时间:2023-06-29 11:24
人气:
作者:admin
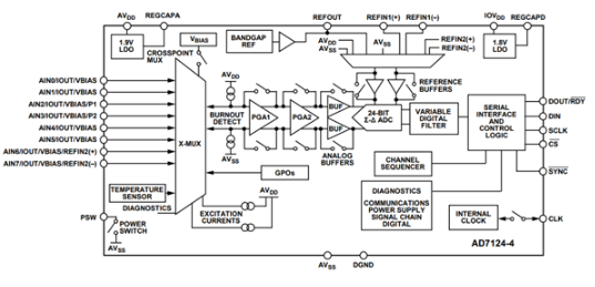
AD7124是一款24位Σ-Δ型ADC,内置片内多路复用器、PGA(可编程增益放大器)、基准电压源、缓冲器、稳定时钟、稳压器和大量诊断功能。

图1 - AD7124-4的框图
AD7124提供4通道和8通道版本。
在之前的博客中,我谈到了功能安全的 3 个关键要求。根据以下要求来审视AD7124:
要求1 – AD7124具有良好的可靠性,如ADI可靠性预测工具在SN29500或IEC 62380计算所示。
要求 2 – 具有良好的诊断。这就是AD7124真正闪耀的地方。主要诊断是内部多路复用器可用于生成零和+/满量程(FS)输入,以执行多路复用器、Σ-Δ调制器和SINC滤波器的全范围。它还执行串行接口和大部分信号链,但PGA除外。我想大多数人会接受,如果 in 可以转换 0, +/-FS,信号链必须处于相当良好的状态。FMEDA表示覆盖率超过90%,而Σ-Δ(实际上是1位ADC)的特殊特性有助于做到这一点。
以前,用户可能已经购买了 8 通道器件并在外部建立 0、+/-FS 连接,但增加 8 个引脚会增加面积并增加布线难度。
为了检查PGA,多路复用器还允许选择+/-25mV输入,但这只是诊断的开始,该器件还具有诊断功能来检查
时钟频率或漂移不正确
开放式接地引脚
保险丝更换
缺少稳压电容器
配置位翻转(每 300uS 检查一次)
输入引脚上的开口
FMEA 显示 SFF 超过 90%。
要求 3 – 遵循良好的开发流程。AD7124不是按照符合IEC 61508标准的开发工艺开发的,而是使用符合ISO 9001标准的开发工艺开发的,该工艺已用于开发100种甚至1000种产品。IEC 61508不要求仅使用经过认证的组件,并允许使用标准IC来构建安全系统。附录F为开发新数字ASIC的技术提供了指导,与没有用户重要反馈的新IC相关(参见IEC 61508-2:2010条款7.4.6.1中的注释)。
如果您不想依赖内部诊断来确保功能安全,那么还有其他选择。
一种可能的选择是将两个AD7124并联,并在uC中比较它们的输出。如果任一AD7124出现随机硬件故障,则ADC输出中将显示为差值。根据比较,诊断覆盖率声明可能高达99%(参见IEC 2-13:61508的表A.2和A.2010等)。需要注意的是,如果两个ADC自由运行,步进输入不会出现输出差异。AD7124具有多种解决方案,包括SYNC(低电平有效)引脚。如果可以容忍延迟,更简单的选择是仅在连续四次转换出错时才触发差异。

图2 - ADC输出作为诊断的交叉比较
上图显示了两个uC,但如果单个SIL 3 uC可用,则只有一个连接到两个ADC的uC可能就足够了。如果高可用性很重要,则可以使用AD7124内部诊断程序来确定AD7124中哪个给出的结果不好,并暂时忽略该ADC的结果,直到可以更换模块。如果没有设备级诊断,就很难说出哪个部件出现故障,系统需要关闭。
在系统级,另一个可能的保护是将输入反相到其中一个ADC。然后,如果像EMC这样的东西导致失调误差偏移,如果两个ADC在同一方向上做出反应,就可以检测到。时钟、电源和内部温度传感器的内部诊断功能可针对其他常见的系统故障模式提供良好的保护。
比较是实现诊断的一种方法,如果无法在输入通道上停止转换以在 0, +/-FS 上进行转换。
审核编辑:郭婷
上一篇:整流二极管的功能和电路指南
下一篇:如何连接发光二极管?
龙腾半导体SGT MOSFET LSGT085R018在智慧农业无