时间:2023-05-08 09:59
人气:
作者:admin

全差分运放相较于通用的标准运放,其最突出的特点为输出为差分信号,且有Vocm端口用于控制输出共模电压。


图1 全差分运放与通用标准运放对比[1]
典型的差分放大器结构简图如图所示,其内部包含两个放大器,主差分放大器和Vocm共模输出放大器。Vocm共模输出放大器在内部采样差分输出OUT+与OUT-与Vocm电压进行比较;Vocm引脚悬空时,通常由一个内部分压器将其设定为VCC/2(电源电压的一半)。通过Vocm端口设置输出共模电压,使之与输入共模电压区分开来,有利于提升设计的灵活性。

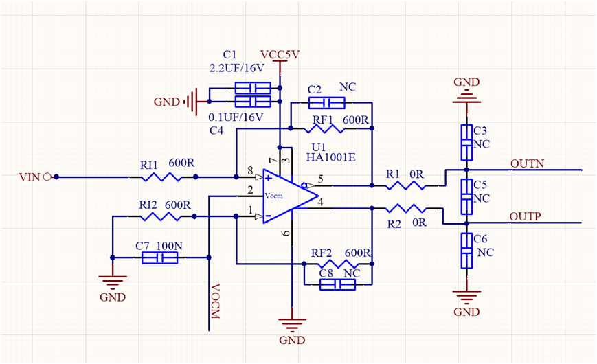
图2 典型的差分放大器结构简图[2]全差分运放的工作电路简图如图所示,差分输入端各置一电阻RI作为差分输入电阻,差分输出端置一电阻RF作为反馈电阻构成两个反馈回路,电阻RF与RI的比值即为该全差分放大电路的增益。以使用全差分运放作为ADC前置进行单端转差分为例,IN-接地,IN+接单端输入VIN;输入电阻与反馈电阻应取适合值,若过大会增大整体电路的噪声,若过小则会增加电路的功耗,进行单端转差分应用时,建议使用600Ω,此时增益G=1;全差分放大器Vocm端口取决于ADC的Vocm端口的电压值,输出相匹配的共模电压以保证实现ADC的最佳性能;供电采用单电源5V供电,V+处应并联一组2.2uF与0.1uF的电容用于滤波,V-则接地。

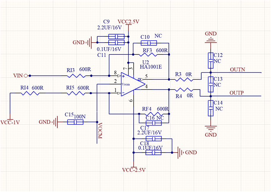
图3 全差分运放的工作电路简图若使用全差分运放用于信号搬移,IN+接需要搬移的信号VIN,IN-接信号的搬移量,图中为-1V;输入电阻和反馈电阻仍推荐600Ω,G=1;应用于信号搬移时,Vocm端口应悬空;供电采用双电源供电,V+与V-分别为±2.5V,V+与V-均并联一组2.2uF与0.1uF的电容用于滤波,输出将得到VIN整体上移1V的差分信号。

图4 全差分运放用于信号搬移乾鸿微自主设计,国内代工厂工艺流片的高速差分放大器HA1001E共模噪声抑制能力强,谐波失真优秀,Vocm端口输出共模电压可调,适合单端转差分的高速应用场合。
龙腾半导体SGT MOSFET LSGT085R018在智慧农业无