时间:2023-06-12 17:23
人气:
作者:admin
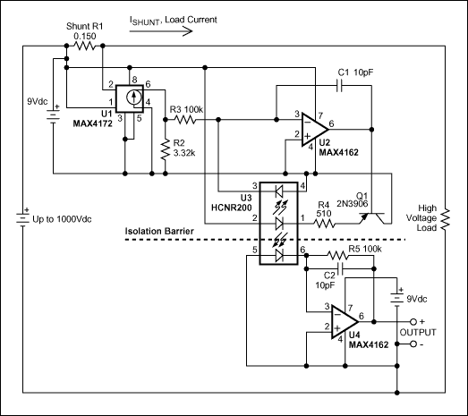
通常,在高压端检测直流电流非常困难。大多数商用化的高端电流检测IC能够很好地工作在30V或40V,新推出的器件(例如:MAX4080/4081)能够检测高达76V的电源。如果需要工作在更高的电压下,则可利用检流放大器与光耦相配合的方式。高压受限于光耦能够承受的隔离电压(图1)。

图1. 以地为参考的输出电压VOUT = ISHUNT (4.80V/A),正比于高端负载电流。当前配置下,电路可测量高达1A的负载电流。
一个精密的高端电流检测放大器(U1)和一个高线性度模拟光电耦合器(U3)能够将高端工作电压扩展至1000VDC。U3能够承受连续的1000VDC。它的UL电压可达5000VRMS,持续时间1分钟;瞬态浪涌电压可达8000VDC,持续时间10秒(高压工作时需要注意各种安全事项)。
电路包含一个浮地单元和一个接地单元,每个单元都需要一个本地的低压电源。浮地单元检测负载电流,并驱动光耦的高压侧。接地单元监测光耦的低压侧,输出一个正比于高端负载电流的电压。所选用的光耦在高压侧有一个用于反馈的光敏二极管,从根本上消除了LED的非线性和温漂。另外,两个光敏二极管的严格匹配保证了信号在穿过隔离层时传输函数保持良好的线性。
工作期间,负载电流流经检流电阻R1产生一个小电压。这个电压经过U1检测,产生一个成正比(10mA/V)的电流输出。这个正比输出电流流经R2,产生正比于主负载电流的电压。电路的其余部分用来产生了R2两端电压的“拷贝”,只不过是转换到了光耦的低压侧。U2检测R2两端的电压,并通过Q1驱动光耦的LED。LED发出的光等量地照在高端和低端光敏二极管上。U4检测低端光敏二极管并输出一个正比于高端负载电流的电压。图中的曲线显示了输出电压和检测电流的函数关系(图2)。

图2. 在图1设计中,输出电压和检测电流成线性关系。
如果R3和R5取值相等,则整个传输函数为:

通过修改三个参数,可以调整电路能够检测的最大负载电流和输出电压范围。U1的最大输出电流为1.5mA,所以最大允许的检测电压为150mV。另外,最大允许的光敏二极管电流为50µA。选择R1的阻值,使其两端的电压在流过最大负载电流时产生150mV的压降。然后,选择一个适当的R2阻值,使其流过1.5mA电流时产生期望得到的最大输出电压。选择匹配的R3和R5,取值应保证在最大输出电压时流过光敏二极管的电流低于50µA:
R3 ≥ (VOUT_MAX)/(50 × 10-6)
电路的输出部分忠实地还原了R2两端的电压。选择MAX4162运放是由于其极低的输入偏置电流(1pA)、满摆幅输入和输出、以及能够工作在9V电池的单电源电压。如果按图中所示取R1 = 150mΩ和R2 = 3.32kΩ,当检测电流ISHUNT = 1A时,采用上述传输函数计算,输出电压为4.80V。实验结果为ISHUNT = 1.00A时VOUT = 4.84V,误差小于1%。
审核编辑:郭婷
龙腾半导体SGT MOSFET LSGT085R018在智慧农业无