时间:2023-06-15 11:34
人气:
作者:admin
方案比较
压频转换电路的目标是将电压的变化转换为频率的变化。电压/频率变换器的输出信号频率f与输入电压u的大小成正比。设计电压转换频电路,就得选择好的脉冲输出电路,脉冲电路的输出采用555芯片,这样方便设计,成本又低。555集成电路开始是作定时器应用的,所以叫做555定时器或555时基电路。但后来经过开发,它除了作定时延时控制外,还可用于调光、调温、调压、调速等多种控制及计量检测。此外,还可以组成脉冲振荡、单稳、双稳和脉冲调制电路,用于交流信号源、电源变换、频率变换、脉冲调制等。
由于它工作可靠、使用方便、价格低廉,目前被广泛用于各种电子产品中,555集成电路内部有几十个元器件,有分压器、比较器、基本R-S触发器、放电管以及缓冲器等,电路比较复杂,是模拟电路和数字电路的混合体。 对于555芯片的配置,可以将其配置成多谐振荡器,又可以配置成施密特触发器。
方案一
将555配置成多谐振荡器


方案一论证
从F≈1.43/(RA+2RB)C可以看出,只要改变RA或RB的大小就可
以改变频率。
可以在RA端加个三极管,通过其工作在可变电阻区来实现电流控制电阻的变化,在其基极放置电阻,就能将电压信号转换成电流信号,从而由电压控制频率。
方案二
将555芯片配置成单稳态触发器。


方案二论证
由其工作波形可知,Vi控制这Vo输出,改变Vi的斜率就可改变Vo的频率。 所以的设计一个能够输出锯齿波的电路。由此想到用运算放大器和Vo的反馈设计积分电路,来产生锯齿波电路。
方案确定
通过上面对两种方案的详细论述,本次设计选择第二套设计方案。通过之前章节的分析可知第一套方案虽然简单,但难达到设计要求,精度和范围没有第二套方案好。
系统总体方案框图如下:

单元电路设计
积分电路设计
积分电路是使输出信号与输入信号的时间积分值成比例的电路。最简单的积分电路由一个电阻R和一个电容C构成,如图(a)所示。若时间常数RC足够大,外加电压时,电容C上的电压只能慢慢上升。在t<
本次设计中采用运算放大器LM741设计积分电路。LM741是一种应用非常广泛的通用型运算放大器。由于采用了有源负载,所以只要两级放大就可以达到很高的电压增益和很宽的共模及差模输入电压范围。本电路采用内部补偿。电路比较简单不易自激,工作点稳定,使用方便,而且设计了完善的保护电路,不易损坏。LM741可应用于各种数字仪表及工业自动控制设备中。
单稳态触发电路设计
单稳态触发器只有一个稳定状态,一个暂稳态。在外加脉冲的作用下,单稳态触发器可以从一个稳定状态翻转到一个暂稳态。由于电路中RC延时环节的作用,该暂态维持一段时间又回到原来的稳态,暂稳态维持的时间取决于RC的参数值。
其主要特点如下:
①电路在没有触发信号作用时处于一种稳定状态。 ②在外来触发信号作用下,电路由稳态翻转到暂稳态; ③由于电路中RC延时环节的作用,暂稳态不能长保持,经过一段时间后,电路会自动返回到稳态。暂稳态的持续时间仅取与RC参数值有关。 本次设计采用555定时器实现单稳态触发器的设计,具体的电路原理图如下:
恒流源电路设计
恒流源电路可采用开关三极管 T,稳压二极管 Dz 等元件构成。具体电路如下所示。当 V1’为 0 时,D2,D3 截止,D4 导通,所以积分电容通过二极管 放电。当 V1’为 1 时,D2, D3 导通,D4 截止,输入信号对积分电容充电。在单稳态触发器的输出端得到矩形脉冲。
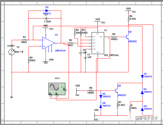
Multisim仿真
系统总体仿真图如图所示,
运行仿真后可以通过调节积分电路左侧的可调电源滑动条来调节输入电压。同时双击示波器就可以看到波形。当滑动条在左侧时,此时输入的电压很小,通过示波器可以看到输出的方波频率很低。
当我们将滑动条向右调节后,可以从示波器上明显的看出输出信号的频率变大了。
当把滑动条调到最右侧,此时输入电压为10V,通过示波器可以看到,输出信号的周期为100us,即频率为10K。
如果需要Multisim仿真源文件,可以在公众号界面发送“Multisim仿真”自行下载即可。欢迎点赞转发。







审核编辑:刘清
龙腾半导体SGT MOSFET LSGT085R018在智慧农业无