时间:2023-06-10 11:02
人气:
作者:admin
本应用笔记讨论如何通过简单地组合一个简单的电荷泵逆变器和一个正输出电压基准,在不使用外部电阻或负电源的情况下构建负基准电压源。
开关电容电荷泵比基于电感的电荷泵占用的空间更小,在小型手持设备中提供反相电压很受欢迎。例如,将开关电容电荷泵与精密基准电压源组合使用,可从正电源产生反相基准电压源(图 1)。与正3端子基准和运算放大器逆变器的更典型组合不同,这种反转无需精密电阻和负电源即可提供精确的反转。

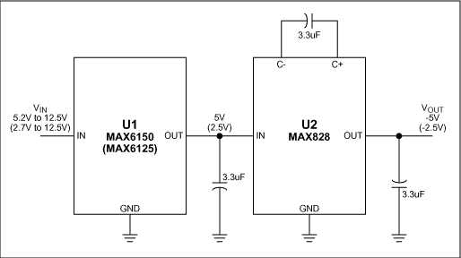
图1.精密负参考。
电荷泵逆变器 (U2) 通过反相 5V 精密基准 (U5) 的输出来提供 -1V。U1 接受 5.2V 至 12.5V 之间的输入。用2.5V基准代替,接受2.7V至12.5V电压,如MAX6125所示,产生-2.5V输出。该电路非常紧凑。它只需要三个表面贴装电容,IC采用纤巧的SOT23封装。
输出电压精度部分取决于U1的初始精度。例如,MAX6150/MAX6125器件提供1%的精度。为此,还必须加上电路输出电压降引起的误差,对于2μA负载电流,输出电压降小于90mV(图2)。

图2.电路输出的负载调整误差。
对于-2.5V输出,该电路吸收的静态电流范围为86μA(2.7V输入)至105μA(12.5V输入)。对于 -5V 输出,电路为 127.5V 输入消耗 2μA 电流,对于 140.12V 输入,电路消耗 5μA 电流(图 3)。

图3.电路的电源电流与负载电流的关系。
审核编辑:郭婷
上一篇:产生快速线路瞬变
下一篇:了解基准电压源拓扑和规格
龙腾半导体SGT MOSFET LSGT085R018在智慧农业无