时间:2023-06-10 11:08
人气:
作者:admin
目前,几乎所有数字IC都提供低功耗3V版本。模拟电路传统上使用更高电压的电源,有时使用双电源来实现更高的性能。通常,设计具有单电源5V或3V电源轨的系统更容易、更便宜。低压设备中较低功率的运行也使其成为电池供电便携式仪器的理想选择。
如果您设计蜂窝电话、笔记本电脑或其他大批量便携式产品,您就会知道半导体行业一直在加班加点地帮助您将设计迁移到低电压和低功耗。如今,几乎任何您想要的数字IC功能都可以提供低功耗3V版本。
这在模拟世界中变得同样正确。为大批量应用开发的IC和技术现在也可以利用中等容量工业和医疗设备的设计。例如,最初开发的用于读取PDA中的笔位置的低压A/D转换器也可用于测量手持式医疗产品中的葡萄糖水平。
挑战
挑战在于设计传感器和系统A/D转换器之间的电路。由于低功耗和减小的电压范围的限制,从传感器获得真实信号的稳定表示的问题变得非常复杂。 考虑到精密数据采集的标准是12位线性度(这是4,096分之一)。这意味着2.5V范围(3V系统)中最低有效位仅为0.6mV。
在图1中,系统电源与电压范围进行了比较。在此图中,您可以看到在单个3V系统中采集信号所需的相对精度是正负15V系统中要求的八倍。出色的运算放大器(如广受欢迎的OP-07)改善了这些宽跨度的奢华性,其电压失调小于100μV。

图1.不断缩小的LSB。
不幸的是,你不能带着像OP-07这样的老朋友一起前往3V陆地。它们仅规定在正负 15V 下工作。幸运的是,可以使用3V电源轨进行精密数据采集。你只需要结交新朋友,学习利用旧朋友的新方法。
一些设计人员考虑生成更高电压的电源,然后将最终设计移植到便携式领域。这些设计人员发现,只制作正负5V或正负10V电源比尝试解决低压设计问题更容易。尽管许多首次使用便携式仪器的设计人员都想这样做,但有几个原因导致它不是一个好方法。
第一个也是最明显的原因是权力。例如,当您将主3V电源增加三倍并将其反相以正负9V时,电路的功率会增加10倍,并考虑效率损耗。此外,使用 DC-DC 转换器建立双电压轨会导致传导和辐射噪声问题,这些问题在便携式仪器的封闭范围内很难消除。
单一供电轨道目标
即使仅使用一对9V电池的线性稳压器即可产生双电源,即使噪声不是问题,整个系统也会变得笨拙。通常,设计具有5V或3V单电源轨的系统更容易、更便宜。然而,在特殊情况下,可能需要使用小型、安静且屏蔽良好的电容式电荷泵开发具有中等输出电流能力的更高或更低的电压。
显然,用于简单单电源设计的设计技术是不同的。规则是遵循一种集成方法,更好地利用系统中所有可用资源。充分利用微处理器和软件来处理使用这些组件可以更好地修复的问题尤为重要。
研究误差来源
但是,在开始采用微处理器方法之前,请研究您的错误源。设计任何模拟系统都包括围绕误差源进行设计,并尽量减少误差源的影响。使用的工具是某种形式的误差预算,然后是试验设计方法和系统分区。
下表列出了数据采集系统中常见的一些错误源。表中的数字表示具有12.2V范围、5kHz带宽和50增益的100位系统的典型值。
如果您阅读运算放大器数据手册,您就会熟悉这些错误中的大多数。列出的误差与数据手册上的误差相同,但表现在最终系统中,而不是单个元件中。遗憾的是,大多数误差不随电源电压成比例,这使得它们在低电压下更为重要。
表:典型错误源和解决方案
| 系统错误源 | 典型系统误差幅度 | 未校正的 12 位 LSB,每 4,096 个零件 | 减少指定错误源的技术 |
| 失调电压 |
20mV (Vos = 200 μV,系统前端) |
33 | 更好的前端放大器,低直流增益,自动归零,失调调零 DAC、同步测量、斩波器 |
| 失调电压漂移 | 0.5mV/°C | 25 | 同上,外加主动温度校正 |
| 电压噪声 |
1.1mV (50nV /Hz)1/2在系统前端) |
2 | 低电压噪声前置放大器(通常为双极性),最小化带宽, 软件平均 |
| 电流噪声 |
1.5mV 1毫欧姆 0.1pA/Hz1/2在系统前端 |
2 | 低输入电流前置放大器(通常为FET)、低阻抗传感器/源、 最小化带宽,软件平均 |
| 电源抑制比 |
整体 60dB(直流时为 100dB) |
5 | 电源旁路,更好的放大器,线性或PWM电源, 最小化带宽,同步测量 |
| 共模抑制比 | 低频时整体 60dB | 5 | 精心设计,元件匹配,仪表放大器, 同步测量 |
| 增益-误差线性度 | 0.1% | 5 | 更高的放大器环路增益、良好的无源器件、更好的模拟开关 和多路复用器,软件更正 |
| 增益温度 |
1% 50ppm 参考 50ppm 系统 |
20 | 低 TC(温度系数)基准,低 TC 无源器件,强制 元件温度跟踪,无电位器,主动温度校正, 自动校准,比率式设计 |
| A/D 错误 | 0.1% (周二* 最大值) | 4 | 更好的 A/D 等级、更低的 TC 参考、更大的跨度、软件校正 |
*总未调整误差
漂移的意义
在大多数情况下,误差的绝对大小不如其随温度或时间的漂移重要。在使用紧密耦合的微处理器或微控制器的便携式仪器中尤其如此。由于传感器或系统其他部分的增益误差、失调误差或非线性特性引起的误差源应在软件中校正。
在模拟域中进行线性化、精确跨度和零点调整的尝试是没有意义的。如今,模拟硬件设计任务得到简化有两个主要原因。首先,处理器马力非常便宜。在软件中进行传感器线性化要容易得多,即使使用粗糙的查找表方法也是如此。其次,跨度减小使得许多更聪明的模拟电路技巧更难实现,特别是对于不是专家的模拟工程师而言。
使用处理器方法,只需对误差源进行足够好的管理,即可为A/D转换器和CPU生成可重复且稳定的输入。这仍然需要大量的努力、对细节的关注和模拟设计技能。您必须真正将 A/D 转换器、CPU 和软件算法视为传感器采集电路的一部分,而不是遵循它的智能电压表。
内部接口
大多数基于传感器的电路示例都会产生额外的误差,以使最终输出达到一个不错的零到x伏范围。例如,虽然工业4mA至20mA变送器需要这样做,但在嵌入式便携式仪器中完全没有必要具有如此干净的内部接口。
对于微处理器,例如,模拟电路的范围是否为0.2346V至2.4139V,其输出是否通过二次公式与测量参数相关,这实际上并不重要。一旦这些绝对电压通过A/D转换器转换为数字,通过简单的公式或查找来按摩这些数字就很容易在软件中完成。如果不是,你最好花一些时间来简化软件,而不是让模拟电路更复杂。
参见图2。该框图显示了典型的基于传感器的便携式仪器的数据采集部分,包括CPU和系统软件。在软件中进行传感器线性化要容易得多,即使使用粗糙的查找表方法也是如此。即使是功能不大的处理器也可以处理同步解调、平均、直方图和一些 DSP。着眼于关键领域的权衡,查看这些块的目的。

图2.通用传感器数据采集模块。
让我们先考虑传感器。了解传感器的物理特性和等效电路非常重要,以便有效地为其设计接口。许多传感器使用传统的激励源,这在便携式仪器中可能不是必需的。
一个很好的例子是通常用于激励铂RTD(电阻温度检测器)温度测量传感器的1mA源。可以用电阻代替电流源,在进行其他校正时,软件中消除分压器效应。
信号链中的第一个模块是前置放大器。它放大或缓冲原始传感器信号,以保持最大的信噪比。这部分电路在设计上需要非常谨慎,并且对传感器的等效电路有最丰富的了解。给定传感器有经典的前置放大器,如激励电路。这些通常可以通过现代低功耗组件来实现。
对于具有非常高的直流增益和有限失调(这些失调会“轨化”信号处理链)的系统,失调D/A转换器可能是将系统归零的好方法。但如果可能的话,应该避免这种情况。
后置放大器要求
链中的下一个块是后置放大器。该器件提供简单的增益,假设前置放大器成功地将输入信号从泥泞中升出。如有必要,该模块的增益可以调节,但通常最好使用更高的A/D转换器分辨率,而不是采用可编程增益。如果精度很重要,请仅在必要时使用轨到轨®输入和输出放大器。这些部件通常具有具有交叉区域的复杂输入,这会使精确操作变得困难。
后置放大器通常之后是滤波器级。该滤波器设计用于在需要时将输入信号限制在A/D采样频率的一半以下。
采样保持、基准电压源和A/D转换器功能通常在单个芯片中提供。但是,应单独考虑其错误源。大多数现代A/D转换器都具有难以驱动的高电容输入。
对于不重要的设计,许多转换器中的内部基准是一个方便的功能。但对于精密设计,几乎必须使用外部基准。最好完全消除引用。考虑比率式设计,其中基准电压源来自激励信号。下面的示例使用此技术。
最后,看看CPU和软件。由于 CPU 嵌入在系统中,因此可以而且应该使用 CPU 密集型技术。应考虑同步解调、平均、直方图、快速傅里叶变换 (FFT) 或其他 DSP 方法,即使使用适度的微控制器也是如此。
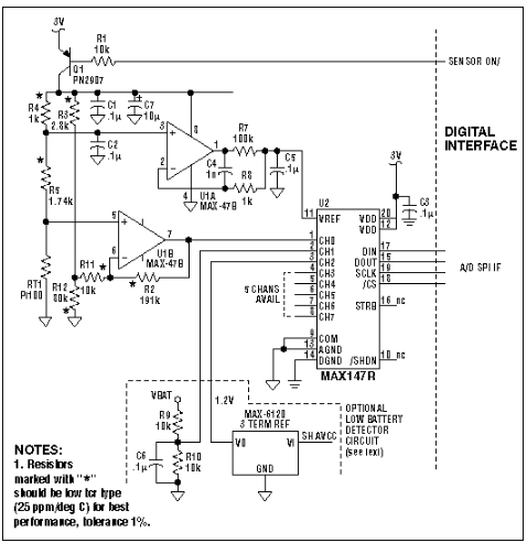
示例:便携式 RTD 接口应用
下面是使用上面讨论的一些技术的设计示例。这是一款RTD(电阻温度检测器)温度计,范围为-50°C至+ 175°C,分辨率优于0.1°C。 这种单电源 3V 设计平均吸收 25μA 电流,同时每秒转换 20 次。
传感器 RT1 是铂 RTD,标称电阻为 100 欧姆(0°C 时)。它的电阻在-80°C时为3.50欧姆,在+170°C时为3.185欧姆(RTD不是线性的;它们遵循一个非常明确的抛物线曲线,在一小部分一度之内。
激励源由电阻R4和R5组成,作为电桥的一部分。它们将通过 RTD 的电流限制在大约 1mA。R4和R5之间的抽头用于导出比率参考。激励由晶体管Q1控制。它还提供开/关控制以节省电力。请注意,电桥右侧的R3和R12串也消耗约1mA电流。因此,传感器子系统在导通时吸收 2mA 电流。双通道运算放大器由相同的开关电源轨供电,但与电阻电流相比,其34μA漏极可以忽略不计。
U1B(Maxim MAX478运算放大器的一半)由前置放大器和后置放大器组成(此处只需要一个级)。MAX478额定工作在3V以下,具有与OP-07相当的直流失调。它仅吸收 17μA 的电源电流。虽然它不是轨到轨运算放大器,但它可以在接地和正电源轨的一伏以内进行检测。当采用 3V 电源供电时,轻负载时,其输出可摆动至 2.2V。
在该应用中,MAX478配置为增益为20的差动放大器。它减去R12两端的电压,校正RTD处80.3欧姆的失调电阻。一旦失调被消除,差分放大器就会放大RTD电压的变化,增益为19。这使得输出在1°C时为8.175V满量程。
由于RTD的响应缓慢特性,因此不需要滤波器。此外,由于传感器的低阻抗,来自外部来源(如60Hz线路)的干扰不是问题。
模数转换器为Maxim MAX147。它是一款八通道 12 位转换器芯片,额定工作电压低至 2.7V,最初设计用于 PDA。它包括采样保持电路,并通过3线SPI串行接口与CPU接口。电流消耗在工作时约为 1mA,在停机模式时降至约 10μA。MAX147的转换速率为100k样本/秒。这种速度增强了系统节能效果,因为 A/D 可以在转换之间休眠。以 20 次转换/秒的速度转换,它仅运行 0.02% 的时间。在此速率下,该电路的平均电流仅为25μA。
A/D 没有内部基准,按比例操作。运算放大器U1A用于缓冲电路中1.9V标称值点的A/D。运算放大器是必需的,因为A/D转换器吸收100μA (进入其基准引脚)。该运算放大器级输出端的电路允许驱动大旁路电容而不会变得不稳定。(它用电阻隔离电容;独立的交流和直流反馈路径保持直流精度和交流稳定性。在另一个放大器部分不需要此网络,因为吸入 A/D 输入的直流电流非常小;只需要隔离容性负载。

图3.RTD 原理图。
进行绝对测量 按比例使用A/D转换器的问题之一是它不能再用于进行绝对测量,例如在测量
电池时。诀窍是测量固定参考并将读数与未知读数进行比较(参见图3底部用虚线括起来的小电路)。
为此,将两个电阻R9和R10缩放的电池电压施加到A/D(通道CH1上)并进行转换。基准(由MAX6120获得)在第二通道(CH2)上转换。参考读数与电池读数的比率用于指示电池电压。
该方案的替代方案是在需要时使用模拟开关连接基准电压源。然而,对于电池电压监控的简单要求,这里显示的电路工作得很好。
审核编辑:郭婷
上一篇:指定石英晶体
下一篇:D类音频放大器输出滤波器优化
龙腾半导体SGT MOSFET LSGT085R018在智慧农业无