时间:2023-06-10 16:53
人气:
作者:admin
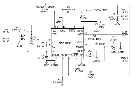
下面列出了参考设计的主要规格、详细的原理图(图1)以及材料清单(表1)。
设计规格与配置
2.7V至11V较宽的输入电压范围
70V输出电压
4mA输出电流
400kHz固定开关频率
-40°C至+125°C工作温度范围
微型、8mm x 12mm电路板尺寸
参考设计原理图
图1所示为参考设计的原理图,输入电压范围为2.7V至5.5V。将CP引脚连接到VIN、去掉电荷泵电容(C3),该电路可接受5.5V至11V输入范围。

图1. MAX15031升压转换器原理图,FSW = 400kHz (固定)
审核编辑:郭婷
下一篇:低成本仪表放大器设计及分析
龙腾半导体SGT MOSFET LSGT085R018在智慧农业无