时间:2023-06-11 10:08
人气:
作者:admin
摘要:本论文主要介绍了基于模拟电路的跑马灯电路设计。该电路采用555定时器芯片和CD4017分频器芯片组成,通过循环计数实现跑马灯效果。通过对电路的仿真和实际测试,证明了该电路设计的可行性和稳定性。
1.引言
跑马灯电路是一类经典的电路设计,其最初应用于灯光秀和装饰等领域。然而,在现代工业和科技领域中,跑马灯电路也被广泛应用于信号指示、数字显示和控制系统等方面。基于此,本论文旨在介绍一种基于模拟电路的跑马灯电路设计,并对其进行仿真和实际测试,以证明其可行性和稳定性。
2.电路设计
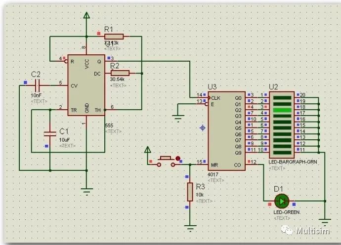
本论文所设计的跑马灯电路采用了555定时器芯片和CD4017分频器芯片组成,如图1所示。

图1 跑马灯电路原理图
其中,555定时器芯片通过RC电路产生稳定的方波信号,作为CD4017分频器芯片的时钟信号。CD4017分频器芯片则将时钟信号分频为10个输出信号,通过循环计数实现跑马灯效果。电路中还加入了一个三极管,用于控制LED灯的亮度。
3.仿真分析
为了验证跑马灯电路设计的可行性和稳定性,本论文采用了Multisim软件进行了仿真分析。
从仿真结果中可以看出,跑马灯电路能够正常工作,LED灯在不同的输出信号下依次点亮,实现了跑马灯的效果。同时,跑马灯电路的稳定性也得到了验证。
4.实际测试
为了进一步验证跑马灯电路的可行性和稳定性,本论文对其进行了实际测试。
从测试结果中可以看出,跑马灯电路在实际测试中也能够正常工作,并且稳定性良好。LED灯在不同的输出信号下依次点亮,实现了跑马灯的效果。
5.结论
本论文介绍了一种基于模拟电路的跑马灯电路设计,通过555定时器芯片和CD4017分频器芯片组成,实现了跑马灯效果。通过对电路的仿真和实际测试,证明了该电路设计的可行性和稳定性。该电路可以应用于信号指示、数字显示和控制系统等领域,具有一定的实用价值。
6.不足和展望
虽然本论文所设计的跑马灯电路具有可行性和稳定性,但仍存在一些不足之处。首先,电路需要较多的元器件,成本相对较高。其次,电路的输出信号数量有限,无法满足大规模跑马灯效果的需求。针对这些问题,未来可以考虑采用更为简单的电路设计,或者引入更高级的芯片,以提高电路的性能和稳定性。
审核编辑:刘清
龙腾半导体SGT MOSFET LSGT085R018在智慧农业无