时间:2023-06-01 14:50
人气:
作者:admin
近红外光谱分析是一种强大的技术,通过样品对不同波长的光的吸收或发射的变化,实现对物理材料的识别和分类。适用工作在700至2500 nm之间的波长下的手持式光谱分析仪能够用于食品、制药、石油和天然气等行业,医疗、安全和其他新兴行业。基于DLP的光谱仪用DMD和一个单点探测器代替传统的线性阵列检测器进行波长探测。如下图。

通过依次扫描列(转动在特定的像素列上),特定波长的光被引导到检测器并且捕获。近红外(NIR)光谱中的DLP技术提供了以下优势:
1、与线性探测器相比,通过使用更大的单点1mm探测器获得更高的性能,而线性探测器仅具备小像素获取能力。
2、通过使用单点InGaAs探测器和低成本光学器件,可以降低了系统成本。以及高分辨率DMD数字微镜允许自定义图案来补偿每个单独系统的光学失真。
3、捕获的信号更强,这不仅是因为与传统DMD相比,DMD可以使用快速、灵活和可编程的图案和光谱滤波器。
4、通过可编程模式,DLP光谱仪可以:
a) 通过控制一列中的像素数量来改变检测器的光强度。
b) 通过控制列的宽度来改变系统的分辨率。
c) 使用一组哈达玛图案,每个图案可以捕获多个波长的光,然后通过解码过程来检索波长。每个图案一次打开50%的DMD像素,将比列扫描大得多的信号引导到检测器中。
d) 使用自定义光谱过滤器来选择感兴趣的特定波长。
DLP近红外光谱仪置是具有可移除反射样本的后色散架构,单元反射模块包括两个透镜端宽带钨丝灯。将一个样本放在反射头。在扫描过程中,样品吸收特定量的近红外光并漫反射未被吸收的光进入系统。每个波长下吸收的光量取决于材料的分子组成,是该材料特有的化学指纹。灯光样品漫反射后由收集透镜收集并聚焦到光学引擎中通过输入狭缝。狭缝尺寸的选择是为了平衡波长分辨率与光谱仪的SNR。

比如设计一个900-1700nm的光谱仪,ZMAX光路仿真图如下,使用25µm宽乘1.8 mm高的狭缝,穿过狭缝由第一组透镜准直,穿过885nm长的波通滤波器,然后入射反射光栅。这个光栅与聚焦透镜相结合,将光线分散到对应波长位置。聚焦透镜在DMD数字微镜处形成狭缝的图像。不同的该狭缝图像的波长在DMD上水平扩展。光学系统在DMD的一端成像900nm波长,在另一端成像1700nm波长,以及所有其他波长波长顺序地分散在其间。当特定DMD列选择为打开或倾斜至某正角度时,由选定的柱反射的能量被引导通过收集光学器件到单像素InGaAs探测器。所有其他DMD柱选择为关闭或倾斜至某负角度位置,将未选择的波长转移到光引擎的底部并远离检测器光学从而不干扰所选择的波长测量。考虑到机械公差在狭缝位置、光栅角度和DMD位置,DMD上狭缝图像为在分散轴上每端有10%未填充。在制造过程中在波长和它们在DMD上的列位置之间需要进行校准。DMD列通常不能被所需波长组的数量整除,并且在扫描过程中需保持列宽恒定。步进量取决于所需的宽度和数量图案(波长点),并且步进大小与列宽可以不等。

DLP中波长对应于列宽中心的量化像素。由于不同的DLP光谱仪具有不同的校准参数,因此不同光谱仪的波长有所不同。波长插值可以使用spline-interpolation插值算法去过采样输入波长向量到公共波长向量,在比较之前将不同的数据集插值到共同的波长位置向量,然后可以使用Svitsky Golay的平滑算法。
DLP反射模块通过以一定角度照射被测样品来工作,不收集镜面反射,同时将漫反射收集并聚焦到狭缝。这个照明灯被指定为透镜端灯,因为玻璃灯泡的前端将更多光线从灯丝引导到样品测试区域的透镜。如下图所示为俯视图照明模块的。插图的顶部描绘了狭缝的空腔。底部插图描绘了蓝色样品窗口。绿色矩形表示透镜端灯。这个暗黄色锥体是由灯输出的光。每盏灯产生一束40度的光束,0.75毫米高交叉穿过蓝色窗口。需考虑底盘的机械公差、透镜末端与灯对灯、灯形状的变化以及灯的放置。透镜端灯聚焦光束距离灯约3毫米,并产生覆盖蓝色样品窗口的光斑大小。

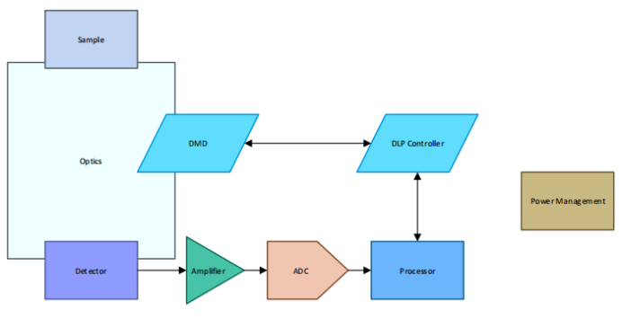
二、硬件部分
硬件架构图如下。其中,放大器噪声通常被建模为输出噪声频谱密度图,从中可以得到总积分可以计算RMS噪声值。放大通常由跨阻抗放大器提供(TIA)处于光电导或光伏模式。在大多数应用中,光伏模式TIA将提供最低噪声的模拟前端。如果有需要非常快地采样(比100KHz更快),可能需要光电导方法。设计的带宽应该足够高,以允许信号完全稳定在图案曝光期。如果带宽低于此,会产生不准确的光谱。如果带宽高得多,ADC可能必须更快且更昂贵,以便滤除输入到ADC之前的噪音。

探测器当前输出处的噪声是探测器处的光功率函数,关于检测率和检测器的面积。这包括约翰逊噪声、散粒噪声和暗噪声。由于噪声随着探测器面积的增加而增加,因此对来自DMD的光进行聚焦是有益的,汇聚点可以尽可能小。随着DMD有效面积增大,则可能需要更大的检测器。可以通过用TEC冷却探测器来降低探测器噪声。通常,与比阵列探测器冷却相比,仅需要较少的功率将单点探测器降温到给定的温度,因为需要被冷却的质量较小。
光源稳定性,对于使用集成光源设计的单元,也非常重要。任何噪音源将在检测器处显示为噪声,可能在输出光谱中表现出误差。可能的驱动器方法包括:
1、恒定电压
这种方法通常是最便宜的,但有一个主要缺点:任何接触电阻的变化,灯导线电阻的改变,都会导致驱动电流变化。因此在这些条件下,灯的亮度不再是恒定。
2、恒定电流
由于简单,这通常是首选方法。同时可以通过感测电阻器进行电流监测。驱动白炽灯时首选电流源的另一个原因是灯丝的电阻随着灯的加热而急剧变化。
精确和稳定的校准,包含波长校正和辐射校正,是光谱仪设计的关键。我们假设光学或机械引起的失真的主要来源可以被限制为二阶二维多项式。
在校准之前,DMD上可能存在未知的波长位置、失真和旋转,如图下图所示(失真放大)。

对于波长校准,我们用已知发射或吸收的光谱照射狭缝峰值。然后,我们可以在DMD反射镜的小矩形区域打开的情况下进行扫描,然后在DMD上以小增量扫描反射镜块,如下图所示。

这些状态像素矩形应具有以下特性:
1、高度
这应该足够短,使得期望的失真在该区域内相对最小。通常,使用DMD的非色散尺寸的1/5至1/9。
2、宽度
这应该足够窄,以便从每个校准峰值获得准确的峰值位置,但是注意足够宽可以获得足够的信号来降低噪声。在实践中,这个状态像素的矩形应该与DMD上的狭缝的图像的宽度相同或更窄。在以DMD的顶行、中间行和底行为中心的DMD上扫描此图案可产生三个光谱。然后应使用峰值查找算法来定位DMD列对应于校准源的已知波长峰值。

关于波长校正,本文描述了如何基于二阶多项式系数,用已知DMD位置
对应的波长去实现波长校正。首先,构建一个系数向量
,其决定我们可以通过DMD位置
,获取波长
,其满足公式(1)。通过最小二乘法,获取
。然后,根据实际的DMD位置我们就可以计算
了。

辐射校正,同样要小心应与校准其他光谱仪仪器时一样,确保校准源输入在狭缝处在空间上和角度上是均匀的。
通常情况下,要扫描的最小和最大波长之间的列数不是可被所需波长组的数量整除。在这种情况下,有如下几种方法:
1、保持列宽不变,并按与列不同的量递增像素组宽度
2、在整个扫描过程中更改列宽,以便分配额外的列
3、强制执行恒定的列宽和步长,在某些波长区域。
第二个选项中列宽发生了变化,如下图。因为列宽为变化时,在检测器处测量的幅度将包含不连续性。

这些分布方法可以与线扫描或多路复用图案集一起使用。如果有图案之间的重叠(一些像素位于分配给特定DMD像素的多个区域中波长块),则首先需要将它们分离成多个组。一旦完成了单独的多路复用扫描,就可以对结果进行合成。
在行扫描模式集合中,特定波长的能量仅在单个图案显示在DMD上。因此,在模式之间存在1对1的对应关系数字与正在被测量的波长。这可以用数学表示,如下图所示,由3×3矩阵组成的3模式序列,其中每行包含显示在DMD上的图案,并且每一列都包含特定波段的状态,打开或关闭表示一个波长区域的像素。

在这种行扫描的情况下,单位矩阵可以定义扫描,而不考虑每个个体的宽度像素带。
除了行扫描,还有哈达玛。如下图。

最后关于,光谱解码,因为大多数应用程序的AD采样速率比DMD模式速率快,我们必须首先计算每个模式的平均检测器值扫描,然后根据每个图案的那些平均检测器值计算光谱。
采样和平均在扫描过程中,每个图案都会在DMD上显示所需的时间段,并采集样本。主要有两种方法可以收集ADC样本。
1、自由运行ADC
在此模式下,ADC被设置为连续采集样本。传入样本与来自DLP控制器的指示图案曝光状态的触发输出状态。
2、同步ADC
在这种模式下,触发启动中断服务程序向ADC发送同步信号。
无论使用哪种模式,当检测器信号不存在时,都可能需要丢弃一些样本,如下图所示。使用或丢弃这些样本的具体数量和时间将取决于ADC的采样率以及检测器的带宽、转换速率和上升时间。放大器最后一个样本通常会被丢弃,以防止数据出现边界效应。来自ADC的就绪信号恰好在图案曝光结束之前发生。然后对去除任何无效样本后的剩余有效信号进行平均,以减少噪声,从而产生每个图案的单个检测值。

行扫描模式中,必须执行几个步骤才能解码频谱:
1、调整探测器杂散光
在行扫描模式中,通常对于每个图案,99%或更多的DMD像素被设置到断开状态位置。我们可以对几个黑色图案期间的探测器值进行平均求值,然后从所有测量中减去该DC值。探测器杂散光具备周期性,而非一次性。
2、计算每个图案的中心波长
对于每个需要进行计算的图案,DMD中心行的中心列,或者更可能用于计算。然后可以使用此列编号来计算中心波长。并参考另一个扫描以计算吸光度或任何其他所需的光谱计算。
哈达玛扫描提供了在某些情况下比标准扫描增加SNR的能力。可以使用两个交错的阿达玛码生成阿达玛码扫描。要计算频谱,需要执行以下操作:
对于N=8的情况,上述过程如下图所示。

耦合效率,DLP光谱仪中的狭缝比阵列检测器光谱仪高,因为DMD更高。正因为如此,光到输入狭缝的耦合应该被设计为填充更高的缝隙。鉴于此,以下是一些常见照明方法的注意事项:
1、透射率
当使用可将比色杯或固体透射样品固定在准直空间,灯应该足够大,可以填满狭缝的高度,但要聚焦到狭缝以最大限度地提高进入光谱仪的吞吐量。
2、漫反射
漫反射附件的设计应能将照明集中在高亮度的样品上强烈然后,漫反射光应聚焦到狭缝上,而镜面反射不应指向狭缝。样品上的照明点应足够大,使得当聚焦在狭缝上时,整个狭缝被填充。
3、光纤耦合
如果该系统是为光纤耦合输入而设计的,则可以通过成形纤维束以近似狭缝形状。在基于阵列的标准系统上,可用狭缝高度为不高于标准的600µm光纤。在基于DMD的系统中,此高度可能为毫米,具体取决于所使用的DMD和放大倍数。因此,从模拟狭缝形状的标准圆形纤维束可以允许更大百分比的光强进入仪器。
1、平均扫描次数:这是重复的背靠背扫描,一起平均。对多次扫描中的每个波长点进行平均可以降低噪声,同时会增加总扫描时间。
2、波长范围:扫描的起始和结束波长(以nm为单位)或感兴趣的光谱范围。
3、宽度(nm):此数字选择生成的列中像素组的宽度,或哈达玛图案。显示的选项对应于以nm为单位的分散光谱的宽度跨越量化的像素宽度。
4、曝光时间:图案曝光时间结束前AD采样应该完成。
5、方法:这控制扫描的方法。提供两种选择:Column或Hadamard。列扫描一次选择一个波长。哈达玛扫描创建了一个包含几个一次多路复用的波长,然后对各个波长进行解码。哈达玛扫描比列扫描收集更多的光并且提供更大的SNR。
6、分辨率:增加分辨率会导致频谱的过采样。一般情况下,设置该分辨率对期望的全宽半最大值(FWHM)的至少两倍进行过采样。例如,对于900和1700 nm之间的分辨率15 nm FWHM,需使用2*(1700-900)/15≥107波长点。
龙腾半导体SGT MOSFET LSGT085R018在智慧农业无