时间:2023-05-29 11:25
人气:
作者:admin
目标
本次实验旨在研究产生负基准电压的方法。正基准电压源或稳压器配置更常见。从正电压产生负基准电压的传统方法涉及反相运算放大器级,其往往依赖精密匹配电阻以实现高精度。
背景知识
在图1a中,使用简单的齐纳二极管电路产生正基准电压+VREF,该电路由来自 齐纳二极管稳压器实验活动 的RZ和DZ组成。正基准电压源通常包括一个同相运算放大器缓冲器,用于调整输出电压并提供负载所需的任何电流。产生负基准电压的显而易见的方法是使用反相运算放大器级。运算放大器将+VREF反相,在输出端提供-VREF。这种方法需要两个精密电阻R1和R2。这两个电阻的匹配误差(例如,不同的精度和不同的温度系数)以及运算放大器中的电压失调,会在运算放大器的输出端(+VREF)产生误差,如图1a所示。然而,这种反相放大器配置的一个潜在附带好处是-VREF不需要具有与+VREF相同的绝对值。通过改变R1和R2的比值,可以放大或缩小负基准电压。我们将在本实验活动中研究的另一种配置如图1b所示。它能产生负基准电压,不依赖于成比例的匹配电阻,并有可能以更少的元件提供更高的精度。

图1.生成-VREF的两种可能方法:(a)使用两个匹配电阻(R1和R2)的标准方法,以及(b)不使用电阻的更高精度方法
考察图1a可以发现,由于反相运算放大器配置的虚地特性,齐纳电压+VREF作用于电阻R1上。如果R2正好等于R1,则同一电压VREF也会出现在R2上,但相对于地的符号相反。R2两端的电压与齐纳二极管两端的电压相同,因此我们实际上可以用反馈环路中的二极管代替R2,如图1b所示,并且仍然在-VREF处产生相同的电压。RZ只是设置齐纳二极管中的偏置电流水平,与图1a中的RZ非常相似。在图1b中,IZ等于VDD/RZ,而在图1a中,IZ等于(VDD – +VREF)/RZ。为使两种情况下的设计具有相同的IZ,我们只需更改RZ的值。电容C1解耦接地端和输出端之间的基准二极管。此外,具有低电感的0.1μF电源解耦电容(图1中未显示)通常连接到+VDD和-VSS,非常靠近运算放大器。
电路描述
理论上,此电路可以利用几乎任何三端基准电压源电路和低噪声、低失调运算放大器来构建。为了基于带隙概念构建负基准电压源,我们原本需要高质量PNP晶体管,但当前IC工艺中普遍使用的PNP,其质量不如现有NPN器件高。这些基于NPN的带隙电路将提供若干例子,我们可以利用这些例子来探索该负基准电压源的配置。本实验第1步中的第一次电路迭代将使用二极管作为基准,后续迭代将代之以基于NPN晶体管的双端(并联)和三端(串联)电路作为基准元件。
材料
ADALM2000 主动学习模块
无焊试验板和跳线套件
一个4.7 kΩ电阻
两个1.5 kΩ电阻
两个20 kΩ电阻
一个2.2 kΩ电阻
一个100 Ω电阻
一个10 kΩ可变电阻(电位计)
四个小信号NPN晶体管(2N3904和SSM2212)
两个LED(任何颜色都可以)
一个OP482或OP484四通道运算放大器
一个1 nF电容
两个0.01μF电容
两个0.1μF电容(电源解耦电容,用于+5 V和-5 V电源)
第1步
ADALP2000 模拟部件套件中提供的齐纳二极管(1N4735)是6.1 V二极管。6.1 V的反向击穿电压太高,无法使用ADALM2000硬件的固定±5 V电源来构建该电路。LED的正向电压在1.6 V至2.0 V范围内,具体取决于二极管的颜色。虽然它不是合适的基准二极管,但我们可以使用ADALP2000模拟部件套件中的LED构建教学用电路。
在无焊试验板上构建图2所示的图1a和图1b两个版本的电路。最好使用两个颜色相同的LED。绿光LED的正向压降高于红光或黄光LED。我们希望二极管电流ID约为1 mA。在两个版本的电路中,电流ID应接近相同的值(见图1a和图1b)。在情况a中,ID将为(+5 V – VD)/R3。在情况b中,ID将为+5 V/R4,因此4.7 kΩ电阻将产生约1 mA电流。如果使用2 V作为VD的估计值,则R3约为3 kΩ。将部件套件中的两个1.5 kΩ电阻串联,便可获得3 kΩ电阻。另外,对于情况a,我们需要选取R1和R2的值。我们希望R1中的电流比R3中的电流小得多。因此,R1和R2应设置为非常高的值,例如20 kΩ应满足该条件。

图2.生成-VREF的两种可能方法:(a)使用两个匹配电阻(R1和R2)的标准方法,以及(b)不使用电阻的更高精度方法——使用LED代替图1a和1b中的齐纳二极管
硬件设置
从Scopy软件中打开电压源控制和电压表窗口。可以使用数字万用表(即DMM,如果有的话)来测量电路中的直流电压,其精度高于Scopy电压表。试验板连接如图3所示。
程序步骤
打开正负电源。观察-VREF处(运算放大器的引脚8和14)和LED上+VREF处的两个电压。

图3.基于LED的稳压器试验板连接

图4.Scopy电压表电压读数示例
第2步
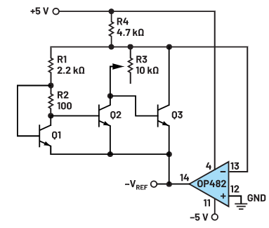
修改第1步中的试验板设置,如图5所示。对试验板进行任何修改之前,确保关闭电源。用并联稳压器替换LED。电阻R1和R2以及晶体管Q1连接为零增益放大器。如同在稳定电流源中一样添加电阻R3和晶体管Q2。如果使用SSM2212匹配的NPN对,应将其用于器件Q1和Q2。添加Q3作为共发射极,其基极连接到Q2的集电极,集电极连接到R1、R3和R4的组合节点。

图5.NPN并联带隙基准电压源示例
硬件设置
设置与第1步中的设置相同。试验板连接如图6所示。
程序步骤
打开正负电源。观察-VREF处(运算放大器的引脚14)的电压和带隙并联稳压器(Q3的集电极和发射极)上的电压。可以调整电位计R3以产生-1.25 V基准电压。
测试电源裕量
为了测试+VDD的裕量要求,断开固定正电源与+VDD的连接,并移除所有电源解耦电容。对试验板进行任何更改或增加之前,确保关闭电源。现在将+VDD连接到AWG 1。将AWG 1设置为100 Hz的梯形波形。将幅度设置为5 V峰峰值,偏移设置为2.5 V,以获得0 V至+5 V摆幅。将示波器通道1连接到AWG1的输出端,并将示波器通道2连接到第一个示例电路的-VREF,即OP482的引脚14。在XY模式下使用示波器仪表,示波器通道为X,示波器通道2为Y。启动AWG 1,打开固定的-5 V电源。记录-VREF开始保持-1.25 V不变情况下的最小+VDD电压。
为了测试-VSS的裕量要求,将+VDD重新连接到固定正电源。断开固定负电源与-VSS的连接,并移除所有电源解耦电容。现在将-VSS连接到AWG 1。将幅度设置为5 V峰峰值,偏移设置为-2.5 V,以获得0至-5 V摆幅。启动AWG 1,打开固定的+5 V电源。重复测量OP482的引脚14,记录基准电压保持恒定情况下的最低-VSS值。

图6.NPN并联带隙基准电压源试验板连接
第3步
修改第1步中的试验板设置,如图7所示。对试验板进行任何修改之前,确保关闭电源。添加发射极跟随器Q4和补偿电容C1,将第2步中使用的双端并联稳压器变更为三端基准电压源。

图7.NPN三端带隙基准电压源示例
硬件设置
设置与第1步中的设置相同。试验板连接如图7所示。
程序步骤
打开正负电源。观察-VREF处(运算放大器的引脚14)的电压和带隙三端稳压器(Q4的发射极和Q3的发射极)上的电压。

图8.NPN三端带隙基准电压源试验板连接
审核编辑:郭婷
龙腾半导体SGT MOSFET LSGT085R018在智慧农业无