时间:2023-05-18 11:44
人气:
作者:admin
这篇深入的文章介绍了Δ-Σ模数转换器(ADC)背后的理论。它特别关注难以理解的过采样、噪声整形和抽取滤波等关键数字概念。包括三角积分转换器的几种应用。
现代Σ-Δ转换器具有高分辨率、高集成度、低功耗和低成本的特点,使其成为过程控制、精密温度测量和称重秤等应用的良好ADC选择。设计人员通常选择经典的SAR ADC,因为他们不了解Σ-Δ类型。
Σ-Δ转换器(1位ADC)的模拟侧非常简单。数字方面使得Σ-Δ型ADC的生产成本低廉,但更为复杂。它执行滤波和抽取。要了解其工作原理,您必须熟悉过采样、噪声整形、数字滤波和抽取的概念。
本应用笔记涵盖了这些主题。
过采样
首先,考虑具有正弦波输入信号的传统多位ADC的频域传递函数。该输入以频率F采样s.根据奈奎斯特理论,Fs必须至少是输入信号带宽的两倍。
当观察数字输出的FFT分析结果时,我们看到一个单一的音调和大量从DC延伸到F的随机噪声s/2(图1)。这种效应被称为量化噪声,其影响源于以下考虑因素:ADC输入是具有无限种可能状态的连续信号,但数字输出是分立函数,其不同状态的数量由转换器的分辨率决定。因此,从模拟到数字的转换会丢失一些信息,并在信号中引入一些失真。此错误的大小是随机的,值高达 ±LSB。

图1.采样频率为F的多位ADC的FFT图S.
如果我们将基波幅度除以代表噪声的所有频率的RMS总和,则得到信噪比(SNR)。对于N位ADC,SNR = 6.02N + 1.76dB。为了提高传统ADC的SNR(从而提高信号再现的精度),必须增加位数。
再次考虑上面的例子,但采样频率增加了过采样比k,到kFs(图2)。FFT分析显示本底噪声已经下降。信噪比与以前相同,但噪声能量已分布在更宽的频率范围内。Σ-Δ转换器利用这种效应,在1位ADC之后加上数字滤波器(图3)。RMS噪声较小,因为大部分噪声通过数字滤波器。该动作使Σ-Δ转换器能够从低分辨率ADC实现宽动态范围。

图2.采样频率为kF的多位ADC的FFT图S.

图3.数字滤波器对噪声带宽的影响。
信噪比的改善是否仅仅来自过采样和滤波?请注意,1位ADC的SNR为7.78dB(6.02 + 1.76)。每增加4倍的过采样会使SNR增加6dB,每增加6dB相当于获得一位。具有 1 倍过采样的 24 位 ADC 可实现 16 位的分辨率,要实现 4 位分辨率,过采样必须为 <> 倍15,这是无法实现的。但是,Σ-Δ转换器通过噪声整形技术克服了这一限制,对于6倍过采样的每个因子,其增益超过4dB。
噪声整形
要了解噪声整形,请考虑一阶Σ-Δ调制器的框图(图4)。它包括一个差动放大器、一个积分器和一个带反馈环路的比较器,其中包含一个1位DAC。(该DAC只是一个开关,将差动放大器的负输入连接到正或负基准电压。反馈DAC的目的是将积分器的平均输出保持在比较器的基准电平附近。

图4.Σ-Δ调制器框图。
调制器输出端的“一”密度与输入信号成正比。对于增加的输入,比较器产生更多的“一”,反之亦然,对于减少的输入。通过对误差电压求和,积分器充当输入信号的低通滤波器和量化噪声的高通滤波器。因此,大多数量化噪声被推入更高的频率(图 5)。过采样改变的不是总噪声功率,而是其分布。

图5.积分器对Σ-Δ调制器的影响。
如果对噪声形状的Δ-Σ调制器应用数字滤波器,它比简单的过采样去除更多的噪声(图6)。这种类型的调制器(一阶调制器)使采样速率每增加一倍,SNR就会提高9dB。对于更高阶的量化,我们可以通过在Σ-Δ调制器中包含多个积分和求和级来实现噪声整形。例如,图7所示的二阶Σ-Δ调制器使采样速率每增加一倍,SNR就会提高15dB。图8显示了Σ-Δ调制器的阶数与实现特定SNR所需的过采样量之间的关系。

图7.使用多个积分器和求和级来实现更高阶的量化噪声。

图8.Σ-Δ调制器的阶数与实现特定SNR所需的过采样量之间的关系。
数字和抽取滤波器
Σ-Δ调制器的输出是采样速率的1位数据流,可以在兆赫兹范围内。数字抽取滤波器(图9)的目的是从该数据流中提取信息,并将数据速率降低到更有用的值。在Σ-Δ型ADC中,数字滤波器对1位数据流进行平均,提高ADC分辨率,并消除目标频带外的量化噪声。它决定了信号带宽、建立时间和阻带抑制。

图9.Σ-Δ调制器的数字端。
在Σ-Δ转换器中,执行低通功能的广泛使用的滤波器拓扑是Sinc³型(图10)。该滤波器的主要优点是其陷波响应,例如,当设置为该频率时,它可以抑制线路频率。陷波位置与输出数据速率(1/数据字周期)直接相关。SINC³ 筛选器以三个数据字周期建立。对于60Hz陷波(60Hz数据速率),建立时间为3/60Hz = 50ms。对于要求较低分辨率和较快建立时间的应用,请考虑MAX1400系列ADC,它允许您选择滤波器类型(SINC¹或SINC³)。

图 10.由Sinc3滤波器执行的低通功能。
SINC¹滤波器的建立时间为一个数据字。如上例所示,1/60Hz = 16.7ms。由于数字输出滤波器降低了带宽,因此即使输出数据速率低于原始采样速率,输出数据速率也可以满足奈奎斯特准则。这可以通过保留某些输入样本并丢弃其余样本来实现。此过程称为 M 系数(抽取比)的抽取。M可以具有任何整数值,前提是输出数据速率是信号带宽的两倍以上(图11)。如果输入已在 f 处采样s,滤波输出数据速率因此可以降低到fs/M 而不会丢失信息。

图 11.抽取不会导致任何信息丢失。
Maxim的Σ-Δ型ADC
最近高度集成的Σ-Δ型ADC只需极少的外部元件即可管理小信号。例如,MAX1402芯片包含的功能非常多,因此被认为是片上系统(图12)。该器件在工作模式下消耗 250μA 的低静态电流 (省电模式下为 2μA),在 16sps 时提供 480 位精度,在 12sps 时提供 4800 位精度。

图 12.MAX1402原理框图
MAX1402信号链包括:一个灵活的输入多路复用器,可设置为管理三个全差分信号或五个伪差分信号,两个斩波放大器,一个可编程PGA(增益范围为1至128),一个用于消除系统失调的粗DAC,以及一个二阶Σ-Δ调制器。然后使用可配置为 SINC¹ 或 SINC³ 的集成数字滤波器对 1 位数据流进行滤波。转换结果通过 SPI/QSPI 提供™兼容的3线串行接口。
该芯片还包括两个用于校准失调和增益的全差分输入通道、两个匹配的200μA传感器激励电流(适用于3线和4线RTD应用)和两个“烧坏”电流,用于测试所选传感器的完整性。该器件通过串行接口进行编程,以访问选择工作模式的八个内部寄存器。设置 SCAN 控制位使芯片能够按需或连续读取输入通道,并且输入通道由附加到每个转换结果的 3 位“通道标识”标识进行识别。
图13建立了正确的输入电压范围,该范围由U/B-bar位、Vref、PGA和DAC设置定义。当DAC代码等于“0000”时,不执行偏移操作。例如,当Vref = 2.5V时,通过将DAC设置为“0”,将PGA设置为“5”,将U/B-bar位设置为“1110”,可以适应000V至0V的满量程。

图 13.MAX1402输入电压范围设置。
两个校准通道(CALOFF和CALGAIN)可用于校正测量。为此,CALOFF 输入接地,CALGAIN 输入连接到基准电压。在这些通道上执行的平均测量用于以下插值公式:电压 = [Vref ×(代码-卡洛夫代码)]/[(卡尔增益代码-卡洛夫代码)×PGA 增益]。
Σ-Δ型ADC的应用
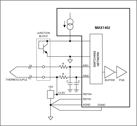
带冷端补偿的热电偶测量
为了消除热电偶引线的噪声拾取,本应用中的MAX1402(图14)使用缓冲模式,允许前端使用较大的去耦电容。由于该模式下可用的共模范围减小,因此有必要将AIN2输入偏置在基准电压(2.5V)。热电偶测量存在热电势问题,通过将热电偶探头连接到测量仪器而产生。这种电位引入了与温度相关的误差,必须从温度测量中减去该误差才能获得准确的结果。

图 14.带冷端补偿的热电偶测量。
仪器测量的电压可以用α(T1-Tref)表示,其中α是热电偶的塞贝克常数,T1是被测温度,Tref是接线盒的温度。为了补偿塞贝克系数,您可以添加(到热电偶输出)由二极管产生的温度相关电压的一部分,或者您可以获取接线盒温度并使用软件计算补偿。在这种布置中,pn结温由差分输入通道AIN3-AIN4测量,由200μA内部电流发生器偏置。
精密热电偶数据采集系统 (DAS)
作为MAX1402的替代产品,MAX11200/MAX11210提供24位分辨率,支持高性能、高要求的应用。图15是一个简化的原理图,显示了使用24位Δ-Σ型ADC MAX11200评估(EV)板的精密DAS,允许热电偶温度测量。这里,R1 - PT1000(PTS 1206,1000Ω)用于冷端的绝对温度测量。该解决方案允许以±0.30°C或更高的精度测量冷端温度。1

图 15.简化的热电偶 DAS。
MAX11200的GPIO控制精密多路复用器MAX4782,可选择热电偶或PRTD R1 - PT1000。这种方法允许使用单个ADC进行动态热电偶或PRTD测量。该设计提高了系统精度并降低了校准要求。
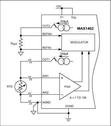
3 线和 4 线 RTD 配置
过程控制中要求苛刻的温度测量有利于铂电阻温度检测器(RTD),因为它们具有出色的精度和互换性。铂 PRTD100 在 100°C 时产生 0Ω 的电流,在 +200°C 时产生 266Ω 的电阻。 RTD的灵敏度非常低(ΔR/ΔT = 100Ω/266°C),施加的200μA激励电流在20°C时产生0mV,在+40°C时产生266mV。 这些信号电平可由MAX1402的模拟输入直接处理。
测量精度可能会受到接线电阻引起的误差的影响。当RTD位于转换器附近时,可以使用传统的2线配置,但是当RTD位于较远的位置时,接线电阻可能会增加RTD阻抗,从而导致显著误差。这些类型的安装应使用三线和四线RTD配置。
两个匹配的 200μA 电流源能够补偿 3 线和 4 线 RTD 配置中的误差。在 3 线情况下(图 16),这些流入 RL1 和 RL2 的电流源可确保 AIN1-AIN2 处的差分电压不受引线电阻的影响。如果两根引线的材料相同且长度相等(RL1 = RL2),并且电流源具有精细匹配的温度系数(MAX1402温度系数为5ppm/°C),则情况确实如此。

图 16.3线RTD应用。
4 线配置没有引线电阻误差,因为连接到 AIN1 和 AIN2 的测量引线中没有电流流动(图 17)。电流源 OUT1 为 RTD 提供激励电流,电流源 OUT2 提供电流以产生基准电压。比率式配置可确保 RTD 温度系数误差(由于 RTD 电流源中的温度漂移)通过基准电压的变化进行补偿。

图 17.4线RTD应用。
用于铂电阻温度检测器(PRTD)的高精度温度数据采集系统
使用MAX11200的DAS提供非常精确的PRTD测量系统,可用于在很宽的温度范围内支持不同电阻的RTD。常见的PRTD电阻为100Ω(PRTD100)、500Ω(PRTD500)和1000Ω(PRTD1000)。表 1 显示了 PRTD100 和 PRTD1000 器件的差分电压输出范围。右边的一组方程计算MAX11200 ADC产生多少个无噪声代码。
| TC(°C) | V室温(毫伏) | V室温(毫伏) |
无噪声代码 = (V.MAX, w最低)/折合到输入端的噪声 无噪声 代码 = 82.46mV/2.86μVP-P 无噪声代码 = 28,822 个代码 温度 = 210°C/28.82K 温度 = 0.007°C |
| PRTD100 | PRTD1000 | ||
| -55 | 28.4 | 84.6 | |
| 0 | 36.1 | 107.1 | |
| 20 | 38.9 | 115.2 | |
| 155 | 57.1 | 167.0 | |
| 210 | 28.75 | 82.46 |
请注意,PRTD应用中的输出信号总范围约为82mV。MAX11200在570sps时具有10nV的极低输入参考噪声,在0°C范围内具有007.210°C的无噪声分辨率。

图 18.本文中用于测量的精密数据采集系统(DAS)框图。DAS基于MAX11200 ADC(图3),提供简单校准和计算机生成的线性化功能。
如图18所示,MAX11200的GPIO1引脚设置为输出,用于控制继电器校准开关,该开关选择固定的R。卡尔电阻器或 PRTD。这种多功能性提高了系统精度,并将所需的计算减少到R初始值的计算一个和 RT.1
智能4-20mA变送器
在老式的4-20mA变送器中,现场安装的设备感测压力或温度等物理参数,并产生(在标准4-20mA范围内)与测量变量成比例的电流。电流环路具有以下优点:测量信号对噪声不敏感,电源可以从远程供电的电压中获得。为了响应行业需求,开发了第二代4-20mA变送器(称为“智能”变送器),以使用微处理器和数据转换器远程调理信号。
智能设备可以归一化增益和失调,并通过转换为数字、使用 μP 中的算术算法进行处理、转换回模拟以及通过环路传输标准电流来线性化 RTD 和热电偶等传感器(图 19)。第三代“智能智能”4-20mA发送器增加了(智能设备)数字通信,与4-20mA信号共享双绞线。该通信通道还允许传输控制和诊断信号。MAX1402等低功耗器件是合适的选择,因为其250μA电源电流可为其余发送器电路节省大量功耗。

图 19.智能4-20mA变送器。
智能变送器的通信标准是HART协议。基于贝尔202电话通信标准,HART采用频移键控(FSK)原理。数字信号由代表 1 和 0 的两个频率(1200Hz 和 2200Hz)组成。为了同时提供模拟和数字通信,这些频率的正弦波叠加在直流模拟信号电缆上(图 20)。由于FSK信号的平均值始终为零,因此不会影响4-20mA模拟信号。数字通信信号的响应时间允许每秒大约2-3次数据更新,而不会中断模拟信号。通信所需的最小环路阻抗为23Ω。

图 20.同步模拟和数字通信。
总结
在高度集成的调理系统出现之前,过程控制是使用多个独立的芯片来实现的,用于信号调理和处理。作为替代方案,Σ-Δ方法可满足最苛刻应用的性能要求,同时最大限度地降低电路板空间和电源要求(许多应用只需要一个3V或5V电源)。单电源供电特别适用于电池供电的便携式系统,元件更少,提高了系统可靠性。
审核编辑:郭婷
龙腾半导体SGT MOSFET LSGT085R018在智慧农业无