时间:2023-05-24 10:49
人气:
作者:admin
电子设计基础知识,讲一讲OC/OD门,开漏/推挽输出,以及图腾柱 ... 矜辰所致
前几天有小伙伴问我能不能讲讲开漏输出,我回答了可以安排,写了这么多博文我确实没有写过关于这方面的文章,因为以前我一直感觉有一些基础的简单的东西实在是没写的必要,感觉大家都懂,不懂网上一搜一大堆。
但是有些朋友对我还是比较支持,觉得我写的文章解释很通俗易懂,而且也很详细,希望我多整理一些基础的知识 = =!
既然如此,那么本文我们就来理一理 OC/OD门 以及与其有关的一些基础知识。
在说明这些基本概念之前,我们简单复习一下 NPN 三极管和 NMOS,主要提一下他们的引脚名字:

稍微记一下上面的引脚名字,我们来进行今天的介绍。
认识 MOS 管的文章我已经写过了:[全面认识MOS管,一篇文章就够了],对于发烧友的小伙伴来说,稍等等我也会带给大家,三极管的兄弟们还在催 = =!
OC门 :Open Collector ,又称集电极开路,结合上面三极管的引脚很好理解,三极管的 C 集电极开路的电路。
电路示意图如下:

OD门:Open Drain,漏极开路门,和上面其实是一样的,只不过上面是针对三极管而言,OD们是针对场效应管而言,也很好理解,MOS管的 D 漏极开路 的电路。
电路示意图如下:

以前讲过,MOS管在很多场合性能要比晶体管要好,所以很多开漏输出电路都用MOS管实现。
在有些时候, 开漏输出可以泛指 OC门和 OD门电路。
在分析 OC/OD 门的时候,分析原理 是类似的:
input 输入高电平,output 输出低电平; input 输入低电平,output 呈现高阻态,电平不确定。
有一个细节得说明一下:
OC 门input 为高电平的时候,output 实际输出不是 0V, 因为三极管存在饱和压降,一般小功率三极管大概在0.2~ 0.3V,所以output 其实为 0.3V左右。
OD 门input 为高电平的时候,output 几乎等于 0V,因为 MOS管的导通阻抗很低。
因为 OC/OD 门电路不具备输出高电平的能力,所以在一般应用中,是需要外接上拉电阻的。
如下图:

上拉电阻的选择:
上拉电阻过大,会影响信号切换的速度,就类似于 IO 口的翻转速度,如下图:

上拉电阻过小,会更加功耗,甚至可能烧坏 OC/OD 门。其实就是影响了回路中的电流大小,上拉电阻过小,回路电流就越大,电流越大,功耗越大,甚至超过 三极管或者 MOS 管的最大电流,烧坏管子。
在实际使用中,个人经验 1K ~ 10K 都是没问题的,我在 I2C 通讯中用用过10K ,也用过 3.3K 都没什么问题。
电平转换:
看过我电路小课堂的小伙伴,结合上面的电路说明应该可以联想到,OC/OD 门以前出现过,那就是电平转换电路:
结合实际聊聊电平转换电路(常用电平转换电路总结)
截取几张电平转换电路图:


线与逻辑
两个或者多个 输出端(output) 直接连接就可以实现与逻辑功能。
典型的场合我们熟悉的 I2C 总线就是OC/OD门,也是因为这种 IO 的高阻态输出和线与逻辑才能让 I2C 总线能够有一个master,多个slave 。
讲完了 OC/OD 门,那么继续跟着节奏,说明一下使用单片机时候 IO口设置的开漏输出,推挽输出的概念。
开漏输出,其实就是上面说的 OD 门,比如使用我们常用的 STM32 举例子,STM32 IO 口结构如下图:

我们这里主要分析输出,对于开漏输出来说,输出部分的 PMOS 不工作,只有 NMOS 工作,就是上面我们介绍和 OD 门一模一样的电路。
所以开漏输出所有的介绍都可以直接参考上面的 OD 门电路。
这里额外提一下,对于单片机使用软件 I2C 进行设备通讯, IO 口模式就需要设置为开漏输出,通过外接上拉电阻进行通信。
推挽输出 :Push–pull output
百度百科说:
推挽输出是一种使用一对选择性地从相连负载灌电流或者拉电流的器件的电路。
推挽电路使用两个参数相同的三极管或MOSFET,以推挽方式存在于电路中。
电路工作时,两只对称的开关管每次只有一个导通,所以导通损耗小、效率高。
输出既可以向负载灌电流,也可以从负载抽取电流。推拉式输出级既提高电路的负载能力,又提高开关速度。
这里我们简单分析一下,首先看一下标准的推挽输出电路:

推挽输出两个管子始终处在一个导通另一个截止的状态。
原理分析:
当 input 输出高电平时,上面的 NPN 导通,下面的 PNP 截止, output 输出高电平;
当 input 输出低电平时,上面的 NPN 截止,下面的 PNP 导通, output 输出低电平;
这里说明一下,只从上面原理电路来分析, MOS管和三极管的高低电平是相反的:
当 input 输出高电平时,上面的 PMOS 截止,下面的 NMOS 导通, output 输出低电平;
当 input 输出低电平时,上面的 PMOS 导通,下面的 NMOS 截止, output 输出高电平;
在我们的 STM32 中,使用的是两个 MOS 的推挽方式作为 IO 口的输出控制电路。
推挽输出结构的低电平输出能力与OC/OD门是一样的,但是高电平输出能力比OC门或OD门强很多。
推挽输出直接上拉到了电源,可以输出很高的电流。
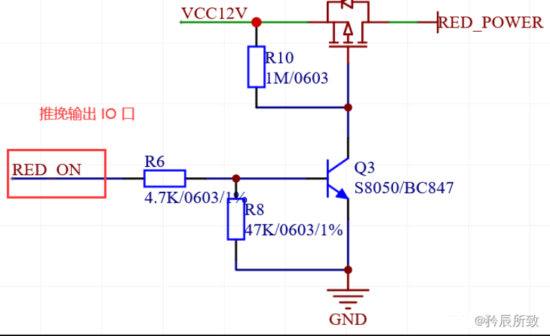
比如可以直接作为 三极管 的控制 IO,如下图:

要注意,推挽输出的两个管脚,output 不能和 OC/OC 门的 output 一样连接在一起,如果2个推挽输出的IO一个设置为高电平,一个设置为低电平,这样就等于 VCC 和 GND 短路,会烧坏 IO 口。

提到开推挽输出,就得顺带提一下图腾柱电路,图腾柱其实就是上面推挽输出的两个三极管电路。
而且图腾柱电路这里必须是三极管,不是2个MOS管。

电路的原理我们在上面推挽输出的部分已经分析过了,现在来说算是很简单了,那么一般什么情况下会使用图腾柱电路呢?
那就得说一下图腾柱电路的主要作用,就是提升电流驱动能力,迅速完成对于门极电荷的充电或者放电的过程。
前面提升电流驱动能力好理解,但是后面一句话怎么理解? 我们往下接着看一个驱动电路:

这里有个疑问,我们讲过MOS管是电压驱动器件,因为MOS管的栅极输入电阻极大,基本可以认为开路,给他施加电压应该基本没有电流才对,为什么还需要图腾柱驱动?
而且在某些情况下为什么要用图腾柱,一个三极管可以吗?如下图:

首先说一下,上图这种一个三极管的情况,很多情况下也是可以的,要看具体的应用,但是图腾柱驱动的开通和关断加速效果比单个三极管要好。
那我们这里主要说明一下,为什么 MOS 管需要图腾柱驱动:
还是因为寄生电容,在我的 全面认识 MOS 管文章中着重提到过寄生电容:

如果栅极信号是脉冲,脉冲信号跳变的时候栅极的寄生电容就会充电或者放电,从而产生电流。
当脉冲频率非常高时,电容所造成的影响会非常突出,开关电源中为了确保 MOS几乎不在线性区域内停留,需要尽最大的可能去加快栅极的跳变沿,这就使得驱动电路必须以非常大的电流去给栅极电容充电和放电,才能确保栅极电压以极快的速度跳变,由此所产生的栅极电流峰值甚至可以超过10A,这种情况下当然首选驱动能力强的电路来提供栅极信号。
当然一般的应用中,基本不会遇到此类的情况,至少在我正常工作的产品上,没有遇到过这个问题 = =!
讲图腾柱,没想到把 MOS 管知识复习了一遍 。
本文我们从 OC/OD 门开始说起,然后引入到开漏输出,推挽输出,最后再介绍了一下 图腾柱。
都是一些基本知识,简单的总结说明了一下,希望对大家有所帮助,后面对于电子技术基础知识部分,会来整理一下运放的相关内容。
本文就到这里,谢谢大家。
龙腾半导体SGT MOSFET LSGT085R018在智慧农业无