时间:2023-05-10 09:29
人气:
作者:admin
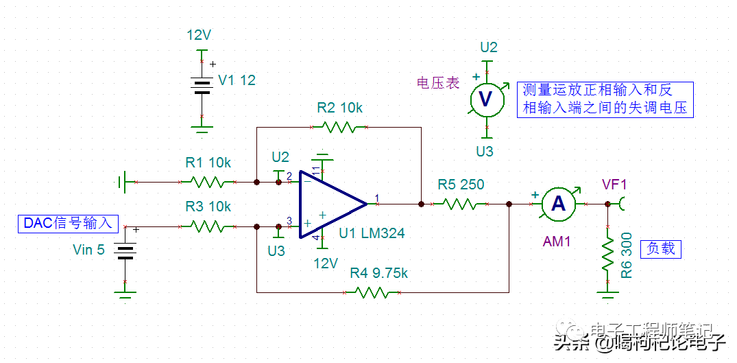
今天我们来分析下为什么在轻负载条件下,恒流精度有变化。上篇文章也提到过失调电压,失调电压是造成这个误差的主要因素。首先,回顾下该电路,为方便计算,调整下反馈电阻参数,将比例改为1倍,可得负载电流 I=Vin/R5。(具体公式推导工程请看1月16的微头条文章),在这里为排除由正反馈和负反馈两个环路反馈系数不相等因素造成的误差,我们将仿真图中的R4改为9.75K,R5改为250R.使(R5+R4)/R3=R2/R1=1.如下图1,其中电压表测量的是运放正相和反相输入端之间的电压,即测量的是运放的失调电压。根据公式,当Vin为5V时,负载电流I=5/250=20mA。

图1
我们先来看下重负载(R6=50R)和轻负载(R6=300R)时的仿真结果,图下图2和图3。

图2,重负载

图3,轻负载
根据图2,.可以看出来,重负载时,电流为20.02mA,和理论值20mA相差无几。但图3轻负载时的电流值为19.11mA.这个值离20mA的理论值有点差距,对比两图的失调电压值,会发现,轻载时的失调电压为110.27mV,比重载时增大了几十倍。接下来我们来验证下是不是因为这个异常增大的失调电压而导致最终电流误差突然增大。
失调电压可以理解为叠加在运放输入端口的附加电压,等效为如下图4。

图4
上图的失调电压,经放大1+R2/R1倍后,出现在运放输出端,即图3中,这个-110.27mV的失调电压会被放大2倍,放大后为220.54mV。220.54mV流过R5,会在R5上形成220.54/250=0.882mA的误差电流,电流方向为负,即从右向左,如下图5。

图5
根据上图,理论值减去误差电流,20mA-0.882mA=19.118mA.这个计算结果和图3的仿真结果19.11mA是一致的。接下来看看当负载从50R-400R范围内变化时,输出电流,运放1脚输出电压,和失调电压的波形图。如下图6。

图6
由上图可知,当运放1脚的输出电压达到10.5V左右时(逼近正电源轨),运放的失调电压开始快速地向负方向增大,直接导致负载电流由20.02mA快速下降,从而导致了电流误差。运放的最大输出电压能力,即输出电压能不能达到运放供电VCC电压,或者准确的说输出电压能有多逼近供电VCC电压是由运放本身的特性决定的。
由图6可得知,运放单电源供电情况下,当运放输出电压逼近正电源轨时,运放的失调电压会急剧增大,设计该类电路时需要考虑这个因素。
审核编辑:汤梓红
下一篇:你真的懂如何选择运放芯片吗?
龙腾半导体SGT MOSFET LSGT085R018在智慧农业无