时间:2023-05-12 18:38
人气:
作者:admin
电路小课堂,防反接电路哪里跑 ...... by 矜辰所致
又到了电路小课堂时间,今天我们要聊的是 防反接电路,防反接电路是硬件工程师必备的基础知识,在网上已经有大量的防反接电路总结文章,我也查阅了大量文章。
虽然说实用的电路就那么几种,这个可谓英雄所见略同,但是大部分文章的说明部分都一样,那么这就……(不符合我的风格,不浮夸,不将就。即便是总结 ,原理可以一样,但是说明照搬那就说不过去了~ ~)
说明一下, 本文的防反接电路主要针对是单片机系统,因为博主是在智能家居领域工作的,我会结合自己的工作经验,设计的产品来说说这些电路。
我是矜辰所致,全网同名,尽量用心写好每一系列文章,不浮夸,不将就,认真对待学知识的我们,矜辰所致,金石为开!
又是从二极管开始(和MOS管一样,用得这么多,我得写一篇全面认识二极管的文章了),利用PN结的单向导电性(不要钻牛角尖说反向漏电流)。
直接在电源入口处串联一个二极管,电路简单,成本低,如下图(本图就是实际使用过的):

上图是最简单也是最常用的防反接方式,上图是二极管接在入口 Vin 端,也可以接在GND端,二极管反着接,是一样的效果。
在单片机系统中,使用此电路 一般 一般 一般 只需要注意一个参数:最大整流电流。
首先你在设计自己电路的时候应该知道自己的负载功率,比如一般来说 STM32 最小系统,也就是20/30 mA,加上其他的一些传感器,可以知道系统平时运行的功耗,要注意STM32 的功耗是3.3V状态下的,入口电源是 5V 或者 12V,电流需要就更小了,当然不要忘记DC/DC, 或者 LDO 的转换效率之类的。
每个二极管都有一个参数,最大整流电流,比如上图中的 SS34:

电路设计需要冗余,所以我一般直接使用一个SS34,基本上所有的项目都能满足要求,当然SS34封装稍微大一点。
网上的大部分介绍这个电路的时候都说到,二极管0.7V 的压降,2A电流或者更多电流的时候发热之类,我怎么看?
首先,这个说法没有错,理论上就是这么分析的!
实际应用我从以下几个点分析:二极管的选型,二极管压降与电流的关系,应用领域。
1、二极管的选型
上图我使用的二极管是肖特基二极管SS34,整流电流3A, 压降 550mV@3A(不同厂家的参数会有差异),3A的时候最大压降0.55V,不像大部分文章分析的 0.7V。
在这个方面所会导致的发热会下降许多。
2、二极管压降与电流的关系
上面说了一个参数,最大压降 550mV@3A,实际上,如果只有几十毫安,压降会很小,电流越小,压降越小,所以一般来说实际使用压降会远远小于 0.55V。这又一步的降低了上面说的问题。
3、应用领域
如果在单片机系统中,基本上很难达到 3A电流,不要说我上图的例子是12V电源,即便是5V入口,常用的方案也不可能达到3A电流,接触的领域不同,我所接触的功耗最大的就是 4G模块,瞬时电流也很少有达到 3A (3.3V)的,换成5V主供电也只有2A了,还是瞬时电流。所以单片机系统中,一般的方案都不会有那么大的电流。
其他的传感器之类的设备,一般如果真的大功耗,厂家或者产品手册都会特别说明功耗,现在大趋势都是朝着低功耗方向发展的。
所以总的来说,在单片机系统中,不管是12~24V电源入口,还是5V电源入口,即便是使用电池的场合(能够使用电池一般都是低功耗产品,低功耗产品的电流小,二极管的压降会很小),这个电路基本都适用用。
但是真的是方案面向工业领域或者大功率领域,上升到那个层次,应该会有更加好的方式。
二级管桥式整流电路,使用4个二极管,可以使得电源不分正反,如下图(本图就是实际使用过的):

上面电路可能不太直观,不好看= =!,其实就是下图这种:

这个电路分析方式和上面二极管的基本电路是一样的,网上的大多文章说的问题还是此电路压降是基本电路的2倍,发热是2倍,不实用。
其实我们根据上面对于二极管的基本分析,我们可以使用4个肖特基二极管,在单片机系统中使用也不是问题。 但是同样是因为2个二极管的压降,不太适用于 5V 供电的场合。
在使用 12~24V 电源入口的单片机系统中比较适用,5V以及更低的电源入口不太适用。
还是使用二极管,但是我们这次要配合保险丝使用,电路图如下(本图是示意图,在12V时候自己没这么用过):

上图使用了肖特基二极管,实际上这里使用普通二极管比较合适,肖特基二极管反向漏电流相对大一些。
这个电路也是很简单的,正确连接二极管截止,电路正常;
反接时候,电流通过二极管经过保险丝,整保险丝电阻极地,电流很大,导致保险丝烧坏。
本方案相对上面二极管基本电路而言,好处在于没有了二极管的压降,这在 12V 入口电源的系统中倒是无所谓的,但是在 5V 或者电池供电的场合就比较合适了。
缺点是接反了保险丝会被烧坏。 所以在实际使用时候可以选择自恢复保险丝。
在实际项目中,我在使用锂电池的产品上使用过这个电路:

图中为什么会有D2,因为是双电源供电,防止其他电源直接加到锂电池的正极,如果是只有电池供电,D2是可以去掉的,D2即便不去掉,就等于在 保险丝和二极管防反接 的基础上再加上了一个 二极管防反接的基础电路,也是没有问题的。
又用到MOS管了,MOS管的基础我会单独有一篇文章带给大家。
这里,我就当我们已经全面学习过MOS管,它导通电阻低,极强的电流处理能力,可以做开关,使得他也能用于电路的防反接应用中。我们下面分别来看一下使用 PMOS 和 NMOS 来实现的防反接电路。
PMOS管接在电源的正极,电路如下图(本图也实际使用过):

通过MOS管的原理和MOS管做开关电源切换电路的博文:
聊聊电源自动切换电路(常用自动切换电路总结)
我们很容易理解上面电路的工作方式:
电源正确连接时候:因为 MOS管的寄生二极管,使得模式管 S 级电压值为 :VIN - 寄生二极管的压降
G 级下拉到 GND,Vgs < 0,使得PMOS正常导通 ...
电源接反时:G极是高电平,PMOS管不导通。电路不工作。
使用此电路一般 也需要注意一个参数:MOS管的 ID(导通电流)。这不管是对PMOS,还是NMOS都需要注意。
有些小的MOS管的ID 并不是很大,比如我常用的BSS84:

这就需要根据自己的负载情况选择合适的MOS管了,在我的《全面认识MOS管》文章中讲过MOS管的参数,可以根据手册来选择自己合适的MOS管,然后根据电路判断MOS管能够达到的 ID 能否满足负载要求:

在实际使用中,我们往往会有2个电阻,就是GS之间并联的电阻,和G极串联的电阻,一个实际使用的电路图如下:

至于为什么需要这两个电阻,在我的《全面认识MOS管》文章中也有过分析,这里我们就不再分析了。
电阻的选择没有标准,但是在这个地方,导通条件 Vgs 的电压需要根据 R1 和 R2 分压计算得来的。要保证你电路导通的 Vgs 所提供的 ID 能够满足负载要求。
上面这个实际使用电路导通后,R1、R2 会一直消耗电流,所以我放得比较大,但是其实我认为,在一般单片机防反接的这种场合,即便去掉R1也是没问题的,因为在这种场合我用过不带R1的电路。
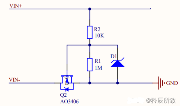
NMOS管接在电源的负极,栅极高电平导通,注意GS的方向,寄生二极管应该是反接,即是NMOS的D极连接至电源入口。

NMOS会破坏地回路,所以其实我基本没用过 = =!
根据我们所学的MOS管知识,也可以很好的理解这个电路,但是我们还是简单分析一下:
电源正确连接时候:电压经过R2、R1,R1与R2分压后其GS极电压大于MOS导通电压Vgs(通过寄二极管到电源负极可以形成回路),MOS导通。
电源接反时:寄生二极管截止,没有回路形成,没有电压,MOS管不导通。
其他的细节问题和上面的 PMOS 管一致。
使用MOS管电路防反接,解决了二极管存在的压降问题,但是电路相对二极管来说复杂一些,成本也高一点。
本文结合自己的工作经验,聊了聊大家都熟悉的常用防反接电路。
单片机领域,还是二极管最朴实最实用。MOS管就像好马,需要懂它的伯乐。
但是如果不能够完全理解MOS管的原理,用起来没问题还好,出了问题感觉就不是那么回事了,对于MOS管的应用,首先要得了解MOS管的原理,MOS管的参数,还是得好好看看一些基础,文章提到的《全面认识MOS管》文章我马上也会带给发烧友的小伙伴们!
其实在实际使用中,可以先根据先人给出的经验去设计电路,然后通过实际的测试,分析,最好是踩几次坑,吃几次教训,自己才能真正的设计出越来越稳定可靠的电路。
好了,今天的电路小课堂到这里就结束了,谢谢大家! 喜欢的朋友多多支持哦!
上一篇:一文汇总常见的通讯协议
龙腾半导体SGT MOSFET LSGT085R018在智慧农业无