时间:2023-05-15 17:26
人气:
作者:admin
XL4016 降压型 DC/DC 转换器 8A 具有固定的 180kHz 开关频率和高达 94% 的高效率。XL4016还提供过流保护、过热保护和欠压锁定等多种保护功能。
xl4016电路由四个主要元件组成:xl4016 IC、电感器、电容器和电位计。电感器和电容器形成一个LC滤波器,可平滑输出电压并降低纹波。电位器调节xl4016 IC的反馈电压,根据公式确定输出电压:Vout = 0.8 * (1 + R1/R2),其中R1是电位器的电阻,R2是反馈电阻的电阻。
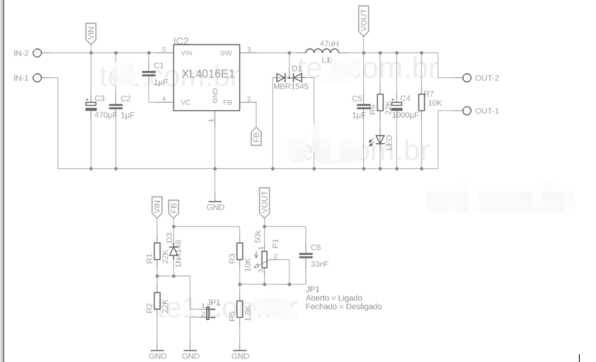
DC-DC转换器的电气原理图如下图所示:

XL4016 降压型直流-直流转换器 8A 原理图
XL4016电路可用于需要低电压和高电流电源的各种应用,例如LED驱动器、电池充电器、太阳能电池板和电机驱动器。XL4016电路易于构建,只需要几个外部元件。但是,使用xl4016电路时应采取一些预防措施,例如:
不要超过40V的最大输入电压或8A的最大输出电流
如果功耗较高,请使用 xl4016 IC 的散热器。
输出滤波器使用低ESR电容,以降低纹波和噪声。
使用具有低直流电阻和高饱和电流的高质量电感器。
避免短路或反向连接 xl4016 电路的输入或输出端子。
xl4016e1模块基于XL4016E1芯片,该芯片是一款具有低RDS(on)内部功率MOSFET的同步整流PWM控制器。该模块具有一个电位计,用于在1.25V至36V范围内调节输出电压,以及一个LED显示屏,用于显示输入或输出电压。该模块还具有散热器和风扇,以散发大电流产生的热量。
xl4016e1模块易于使用:您只需将输入电压(8V至36V之间)连接到IN+和IN-端子,将输出负载(高达8A)连接到OUT+和OUT-端子。您可以使用模块上的开关来选择是否要在显示屏上查看输入或输出电压。您还可以使用电位计将输出电压调节到所需的电平。
印刷电路板组装建议

XL4016 降压型直流-直流转换器 8A 元件查看器

XL4016 降压型直流-直流转换器 8A 印刷电路板底部

XL4016 降压型直流-直流转换器 8A 印刷电路板拓扑
与其他 DC-DC 转换器相比,xl4016e1 模块具有一些优势:
它具有高达96%的高效率,这意味着更少的功率损耗和更少的热量产生。
它具有宽输入和输出电压范围,使其适用于各种应用。
它具有约0.5V的低压差,这意味着即使输入电压接近输出电压,它仍然可以工作。
它具有内置风扇和散热器,可以防止过热并提高可靠性。
但是,xl4016e1模块也有一些缺点:
它相对较大且笨重,可能不适合紧凑型或便携式项目。
由于风扇的原因,它相对嘈杂,这可能会让某些用户感到烦恼。
它没有任何保护功能,例如过流、过压、短路或反极性保护。因此,使用它时需要小心,避免任何可能损坏它或您的负载的错误。
总之,xl4016e1 模块是一款功能强大且高效的 DC-DC 转换器,可处理高达 8A 的电流和 36V 的输入电压。它易于使用且电压范围宽,但也有一些缺点,例如尺寸、重量、噪声和缺乏保护。
龙腾半导体SGT MOSFET LSGT085R018在智慧农业无