时间:2023-05-01 09:19
人气:
作者:admin
在雷电波形监测产品中,如果需要监测的范围比较大,比如±500A~±200KA,为了保证采样精度,通常要分为高低端进行采样,比如500A~10KA为低端,10KA~200KA为高端,由于有负信号,还需要把负电平进行一个抬升,如下图所示:

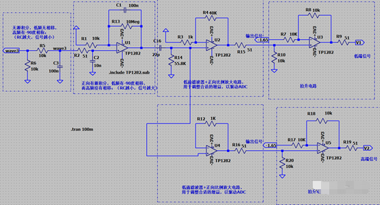
我们将上图的框图用电路图实现,如下图所示:

图中U1为有源积分电路,U2,U4为放大电路,U3,U5为电平抬升电路。因为ADC是不能采样负电平,所以一定要保证V1、V2为正信号。虽然前端已经把电平进行抬升了,但仍然不能保证V1为正信号。为什么?因为如果信号在低端满量程后继续增大,那么即使抬升1.65V依然还有负电平。如下图所示:

灰色的信号是原始信号,有正负极性,放大40倍,并抬升1.65V,上面已经削顶了,下面依然有部分是负信号。此时,信号依然在正常测量范围内。
当然,此时我们不会用低端的采样值,我们会用直接看高端的采样值,但是低端的负电平进入ADC后,会导致MCU的其他ACD采样通道都不准确,至于为什么会导致这种情况,还不清楚。所以,我们一定要保证所有进入ADC通道的信号都是正电平(即使有负电平,也不能太大)。
所以,最简单的办法是在进入ADC之前加两个钳位二级管,如下图所示:

这里的二极管要选择反向漏电流较小的,且正向导通电压VF也小的。因为正常情况下,二极管都工作在反向截止状态,一旦有负电,在很小的VF下都能导通D1,就能很好的阻止负信号进入ADC中。通常BAT54S是一个不错的选择,VF在小电流情况下可以做到0.2V的导通电压,也就是能把信号能钳位到-0.2V~3.5V之间。
总结:
1) 进入MCU的ADC信号不能有负信号,如果其中一路有负信号,可能会影响到其他通道的ADC采样不准;
2) 钳位ADC信号可以采用低导通电压、低漏电流的肖特基二极管;
上一篇:陶瓷封装工艺介绍
龙腾半导体SGT MOSFET LSGT085R018在智慧农业无