时间:2023-05-04 09:19
人气:
作者:admin
当你想要控制高电流和电压的时候,首先想到的可能是达林顿晶体管,但是如果没有达林顿晶体管的时候,你就必须寻找替代方案, 功率晶体管也非常适合高电流增益控制,尤其是 BD139 ,BD139 非常适合此类应用,并且不贵。
这篇文章就将来详细介绍一下 BD139,主要从以下几个方面:
1、BD139 是什么管?
2、BD139 引脚参数图
3、BD139 CAD模型
4、BD139 三极管参数
5、BD139 三极管用什么代替?
6、BD139 三极管用途
7、BD139与BD140如何配对?
一、BD139 是什么管?
BD139 是双极性中等功率 NPN 晶体管 (BJT),采用 TO-126 封装,专为利用互补电路的音频放大器和驱动器而设计。
由于 BD139 是 NPN 晶体管,发射极和集电极处于 PN 结或开路(反向偏置)。 此外,当你将管脚接地并接收信号时,引脚将变为正向偏置(闭合)。

BD139 引脚图
BD139 的增益值范围从 40 到 160 ,(任何晶体管的增益值都有助于确定其放大能力)。可以通过集电极引脚的电流最大值为 1.5A ,因此如果你正在使用 BD139 晶体管,请确保负载必须小于 1.5A 。
为了使 BD139 晶体管在正向偏置状态下运行,我们必须在其基极施加电流,并且该基极电流必须大于其集电极电流的 1/10,此外,确保在其基极-发射极引脚上施加 5V。 一旦它在正向偏置状态下运行,我们可以在其集电极和发射极之间汲取最大 1.5A 的电流。
如果最大电流(即 1.5A)流过晶体管,那么我们可以说它处于饱和区。
通常,我们可以在 集电极 & 基极之间施加最大 80V 的电压,当我们移除基极电流时晶体管变得完全关断,这种情况称为截止区。
二、BD139 引脚参数图

BD139 引脚参数图
BD139 三极管引脚名称如下图所示:

BD139 引脚参数图
三、BD139 CAD 模型
1、BD139 电路符号

BD139 电路符号
2、BD139 尺寸

BD139 引脚尺寸图
3、BD139 3D 模型
四、BD139 三极管参数
封装:SOT-32 塑料封装
类型:双极性 NPN 晶体管
集电极电流 ( IC) :1.5A
集电极-发射极电压( VCE ):80V
集电极-基极电压 ( VCB ):80V
集电极耗散 ( Pc ):5 W
发射极-基极击穿电压 ( VBE ) :5V
最小和最大直流电流增益 ( Hfe ):25 – 250
最大发射极-基极电压( VEBO ):5V
最大转换频率 ( Ft ):190 MHz
集电极耗散因数:12.5w
工作和存储结温范围:-55 至 +150°C

BD139 三极管参数图 (来源于采芯网)
五、BD139 三极管用什么代替?
互补的 BD139 晶体管:BD140
等效的 BD139 晶体管:BD230、BD349、BD379、BD139G、BD179、BD169、BD230、BD237G、BD237、BD379、BD791、BD789、MJE242、MJE722/MJE244 和 2SC5171
注意使用的时候要检查引脚配置、参数等。
六、BD139 三极管用途
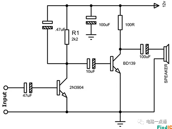
1、BD139 三极管功放电路图(仅供参考)
下图为 2 W 的 AB 类音频功率放大器 。 使用 BD139 三极管功放电路,可以驱动一个 8Ω 的扬声器,扬声器的输出功率约为 5W,使该电路的电源电压介于12V 和 18V 之间 。
BD139 三极管功放电路有一个由 2N3904 和 BD139 组成的两级晶体管,这些晶体管可以与标准发射极配置一起工作,只要输入信号到达输入电容,就可以绕过输入信号。 然后 Q1 晶体管放大输入信号并将其发送到晶体管 Q2,最后,Q2 晶体管再次放大呼叫并将其发送到输出。

BD139 三极管功放电路图
2、BD139 用作开关(仅供参考)
案例 1 :BD139 用作开关
下图电路用于 产生高磁通量。 中心抽头线圈采用 20 SWG 漆包铜线,直径 6 cm,五匝,中间有一个中心抽头。
BD139 是一个开关,在 R1、C1 和 C2 谐振器的帮助下产生高频信号。 在该电路中,LED1 指示该电路存在偏置。
具体的大家可以看下面的电路图:

BD139 用作开关
案例 2:BD139 用作开关
下图为使用 BD139 的基本开关电路模型,电路上有两个驱动 LED 和晶体管的电阻。
当开关闭合时,它允许基极电阻供电,从而打开 BD139,然后,由于脉冲到达 LED,LED开始发光。
此外,BD139 的完全偏置状态是饱和区,而基极-发射极电压 (VBE) 和集电极-发射极 (VCE) 只能处理 80 V,因此,当基极电流流出时,BD139 晶体管将关闭。

BD139 的基本开关电路模型
案例 3 :BD139 作为开关
当 BD139 晶体管用作开关时,工作在饱和区和截止区。
当我们向 BD139 晶体管的基极提供电流时,它为集电极电流从基极流向发射极开辟了一条路径。
在正向偏置期间,BD139 晶体管将充当打开开关,在反向偏置期间,BD139 将充当闭合开关。

BD139 作为开关电路图
3、BD139 的 Arduino 项目(仅供参考)
下图为一个使用 BD139 晶体管的 Arduino 项目。 在该电路中,BD139 处理速度,控制操作和应用。
下图电路是控制风扇速度的速度控制电路 。 此外,我们可以从电路图中看到,PMW 端子和 BD139 晶体管已连接,因此,允许 BD139 晶体管通过 Arduino 板上的脉冲来控制风扇的速度。

BD139 的 Arduino 项目
4、使用 BD139 晶体管的 DC-DC 转换器(仅供参考)
带有 BD139 晶体管的 12 V 至 3 V 转换器的电路图如下所示。
DC-DC 转换器电路所需的组件主要包括 BD139 NPN 晶体管、1000uF 和 100uF 电容、12V DC、齐纳二极管(3.6V/0.5W)、电阻(510 Ω)、面包板、连接线和电池夹。

使用 BD139 晶体管的 DC-DC 转换器
通过使用该转换器,我们可以获得稳定平滑的 3V DC o/p。
DC-DC 转换器电路使用一个 3.6V/0.5W 的齐纳二极管,就像一个稳压器,在输入 12V 时,使用直流电,该输入为整个 C1=1000uF 平滑电容供电,以消除任何剩余噪声,之后,直流信号通过齐纳二极管并产生稳定的 3 V 电压。
在这里,BD139 NPN 晶体管增强了转换器电路的 o/p 电流以操作大电流设备。 我们也可以通过一个齐纳二极管和一个电阻改变 12V - 3V ,但它不会提供大电流。 在提供给输出之前,3V DC 信号通过“C3 = 100uF”平滑电容提供。
5、BD139 的其他应用
射频放大器
开关电路
放大电路
音频放大器
负载驱动电路
1.5A 以下的开关负载
电池充电器
电源
电机驱动器
达灵顿对
七、BD139 与BD140 如何配对?
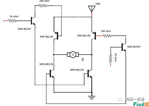
1、 BD139 和 BD140 作为放大器(仅供参考)
下图电路原理图中显示了具有最小谐波失真和宽频率响应的 2 W AB 类音频功率放大器,能够驱动输出功率为 5 W 的 8Ω 扬声器,电路中的电源电压范围在 12V 和 18V 之间。
在这个 470Ω 电路中,电位器通过 BD139 和 BD140 互补晶体管调节静态通路。 电阻值的变化代表了最小失真和输出晶体管 Q3 和 Q4 上的低电流之间的折衷。
因为该放大器是直流偏置的,所以 BD139 和 BD1340 的发射极被设置为电源电压的大约一半,以实现最大输出摆幅。 该电路中额外的 R9 和 R10 电阻提供了温度稳定性。

BD139 和 BD140 作为放大器
2、BD139 和 BD140 在电机驱动器应用中(仅供参考)
下图电路是用于电机驱动电路的 H 桥电路。 当需要操作直流电机时,我们需要给电机提供很大的功率,而单片机无法单独完成,因此需要在控制器和电机之间连接一个 BD139/140晶体管电路,它充当放大器并帮助电机运转平稳。
H 桥电路提供了足够的功率来平稳地驱动两个直流电机,它还允许调整电机的旋转方向。
使用 BD139/140 或者其他功率晶体管时要记住的一件事是,功率晶体管会产生大量的功率,这也是以热量的形式产生的,所以为了防止过热,对 BD139 和 BD140 晶体管必须加一个散热片,已经在晶体管上提供了一个孔。

BD139 和 BD140 在电机驱动器应用中
审核编辑:汤梓红
下一篇:总结几个模电小常识
龙腾半导体SGT MOSFET LSGT085R018在智慧农业无