时间:2023-05-06 16:16
人气:
作者:admin
文氏电桥振荡电路(Wien bridge oscillator circuit),简称“文氏电桥”,是一种适于产生正弦波信号的振荡电路之一,此电路振荡稳定且输出波形良好,在较宽的频率范围内也能够容易调节,因此应用场合较为广泛。
如下图所示为基本文氏电桥振荡电路:

其中,R1、R2、C1、C2组成的RC串并网络将输出正反馈至同相输入端,R3、R4则将输出负反馈至运放的反相输入端,电路的行为取决于正负反馈那一边占优势(为便于分析,通常都假设R1=R2=R且C1=C2=C,当然这并不是必须的)。
可以将该电路看作对A点输入(即同相端电压)的同相放大器,因此该电路的放大倍数如下:

可以证明,当放大倍数小于3时(即R4/R3=2),负反馈支路占优势,电路不起振;当放大倍数大于3时,正反馈支路占优势,电路开始起振并不是稳定的,振荡会不断增大,最终将导致运放饱和,输出的波形是削波失真的正弦波。
只有当放大倍数恰好为3时,正负反馈处于平衡,振荡电路会持续稳定的工作,此时输出波形的频率公式如下所示:

也可以这样理解:电路刚上电时会包含频率丰富的扰动成分,这些扰动频率都将会被放大3倍,随后再缩小3倍,依此循环,只有扰动成分的频率等于f0时,电路将一直不停地振荡下去,也就是说,频率为f0的成分既不会因衰减而最终消失,也不会因一直不停放大而导致运放饱和而失真,相当于此时形成了一个平衡电桥。
但是这个电路的实际应用几乎没有,因为它对器件的要求非常高,即R4/R3必须等于2(也就是放大倍数必须为3),只要有一点点的偏差,电路就不可能稳定地振荡下去,因为元件不可能十分精确,就算可以做到,受到温度、老化等因素,电路也可会出现停振(放大倍数小于3)或失真(放大倍数大于3)的情况。
我们用下图所示的电路参数进行仿真:

当R4=100K时,放大倍数为11,输出波形如下图:

当R4=30K时,放大倍数为4,输出波形如下图:

当R3=21K时,放大倍数为3.1,输出波形如下图所示:

当R3=20.1K时,放大倍数为3.01倍,输出波形如下图所示:

注意纵轴单位为mV(毫伏),此时电路起振后不断地放大导致幅度增加(此图只是一部分),但由于放大倍数太小,因此达到大信号电平需要更长的时间,如果示波器设置纵轴单位太大,你会以为电路没有起振。
当R3=20K时,放大倍数为3倍,输出波形如下图所示:

注意纵轴单位为pV(皮伏),放大倍数太小,一直都处在小信号状态,什么时候达到大信号状态也无从得知,因此这里就没图了,不好意思。
当R3=15K时,放大倍数为2.5倍(负反馈占优势),如下图所示:

把局部放大后如下图所示,注意纵轴单位,比pV(皮伏)还要小

可以看到,电路的放大倍数越大,则电路越容易起振,但只要放大倍数超过3,则输出波形都将出现削波失真,如果放大倍数设置恰好为3,则仿真时间要等很久才会有结果。实际用器件搭电路时,要做到放大倍数为3.00000...可真不是件容易的事.
为了让电路更容易应用于实践,我们有必要对其进行优化,如下图所示:

我们的修改思路是这样:当电路开始振荡时保证放大倍数大于3,这样可以使得电路容易起振,而当电路的振荡幅度增大到某个程度时,将其放大倍数自动切换为小于3,这样就能限制振荡的最大幅度,从而避免振荡波形出现削波失真。
这里增加了R5、D1、D2,当振荡信号比较小时,二极管没有导通,因此R5、D1、D2支路相当于没有,因此放大倍数大于3,而当振荡信号比较大时,二极管导通,相当于R5与R4并联,这样放大倍数就会小一些(合理设置R5的阻值,可以使其放大倍数小于3)。
我们用下图所示的电路参数进行仿真:

其输出波形如下图所示:

下图为局部放大的波形图,可以看到,此时的输出波形不再有失真。

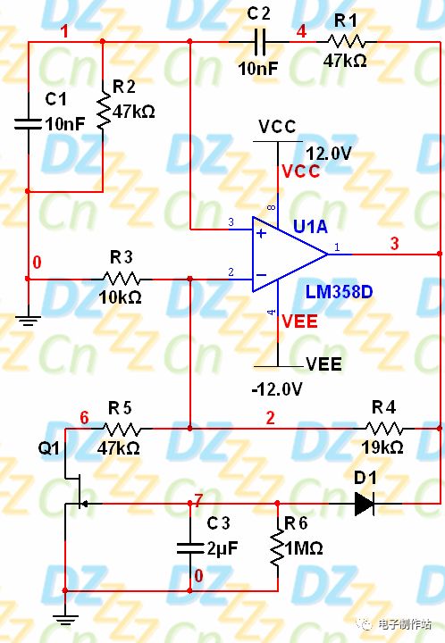
实际应用中,我们也可能需要单电源供电的振荡电路,如下图所示:

在单电源供电系统中,我们增加了电阻R6与电容C3,电阻R6的值通常与R1相同,这样两者对直流正电源VCC分压,则有A点的电位为(VCC/2),再利用电容C3的“隔直流通交流”特性,使R4(R5)引入直流全负反馈,此时相当于一个电压跟随器,因此输出静态时输出电压为VCC/2,此时电路的直流通路等效如下图所示:

我们用下图所示的电路参数进行仿真:

其输出波形如下图所示:

可以看到,输出正弦波是以6V(即12V的一半)作为中点的。
也有如下图所示相似的电路,读者可自行仿真,原理是一致的。

从原理上很容易看出,电路输出波形的幅度与二极管的正向压降有很大的关系,我们可以用下图所示电路来摆脱这个问题:

N沟道JFET的阀值电压VTH为负压,当V GS =0时(即电路刚上电时),源-漏导通而将R5短接到地,R5与R3并联再与R4组成负反馈,此时电路的放大倍数约为3.3(大于3),电路开始起振,振荡的幅度也会越来越大;当输出负压足以使V GS TH时,JFET截止,此时电路的放大倍数约为2.9(小于3),此电路的输出幅值约为JFET的阀值电压(负压)加一个二极管压降,即V TH +V D ,其输出波形如下图所示:

下图也是一种稳幅电路,如下图所示,读者可自行分析:

上一篇:晶振电路两端的电容为什么一样?
下一篇:晶体振荡电路的设计分析
龙腾半导体SGT MOSFET LSGT085R018在智慧农业无