时间:2023-04-23 16:42
人气:
作者:admin
模拟电子技术中的单管放大电路有三种基本组态:共射、共集、共基。本文利用Proteus仿真软件分别对这三种基本组态的电路性能进行测试分析。
1、共射组态
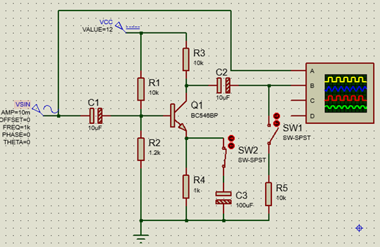
(1)搭建单管共射放大电路,如图1所示。

图1 共射组态仿真电路
(2)点击“开始仿真”,得到输入输出的波形,如图2所示。

图2 共射组态的输入输出波形(无负载)
说明:点击一下示波器界面中的“光标Cursors”按钮(变成粉色),然后将光标移动到黄色波形顶部,将出现提示:10mV,此时单击一下鼠标,将保持输入信号幅值的显示。同样地,将光标移动到蓝色波形顶部,将出现提示:2.1V,此时单击一下鼠标,将保持显示输出信号的幅值。
由图2可见,共射组态下,输入、输出信号的相位是反相的。
若将仿真电路图1中的SW1和SW2同时合上,则可得到输入输出波形,如图3所示。

图3 共射组态的输入输出波形(带负载)
对比图2、图3的波形:

(3)静态工作点测试分析
点击“暂停仿真”,然后将鼠标移到三极管上单击一下,可以观察到图4所示的静态工作点界面。

图4 静态工作点测试
2、共集组态
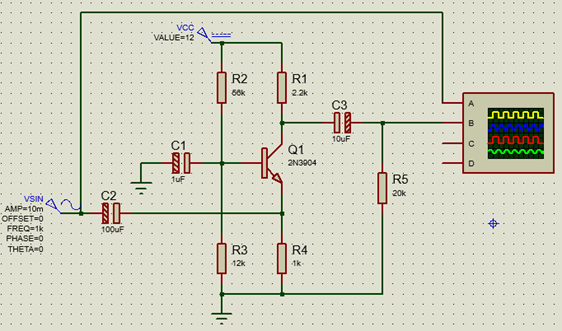
(1)建立仿真电路,如图5所示。

图5 共集组态仿真电路
(2)点击“开始仿真”,得到输入输出波形,如图6所示。

图6 共集组态输入输出波形

3、共基组态
(1)搭建仿真电路,如图7所示。

图7 共基组态仿真电路
(2)点击“开始仿真”,得到输入输出波形,如图8所示。

图8 共基组态输入输出波形

龙腾半导体SGT MOSFET LSGT085R018在智慧农业无