时间:2023-04-25 09:33
人气:
作者:admin
在模拟电路设计中,我们需要处理各种电压电流小信号,这个时候很多工程师会下意识想到“同向运算放大器”和“反向运算放大器”,因为在大学时《模电》书上老师教过,所以记忆深刻。但是,“差分式放大电路”却常常被遗忘,不会自然而然去使用,不掌握“差分式放大电路”的使用是非常可惜的,因为它在我们电子电路设计中实在是太重要了。
先来看看我们常用的“同向运算放大器”和“反向运算放大器”,如图1和图2所示,根据“理想运放”的虚短和虚断定义,通过列基尔霍夫电压电流方程即可得到“同向运算放大器”和“反向运算放大器”的电压增益公式。

图1 同向运算放大器电路结构及增益计算公式

图2 反向运算放大器电路结构及增益计算公式
图1和图2所示的“同向放大电路”和“反向放大电路”存在明显的缺陷:运放两输入端的输入电阻不相等,即运放两端不对称,这就会导致运放两端输入偏置电流不匹配,从而引起输入失调电流Ios和输入失调电压Vos,最终反映在运放输出端出现较大的噪声电压,降低放大电路放大精度。我们将图1图2所示电路稍加变化就能克服运放两端不对称而导致的噪声电压影响,如图3所示。

图3 输入端对称的同向放大电路和反向放大电路
在图3中,虽然让“同向放大电路”和“反向放大电路”两输入端电阻相等了,降低了输入失调电流的影响,但在运用时仍然受限。“同向放大电路”电压增益是恒大于1的,不能将信号缩小,有可能会使输出电压越限,超过后端模数转换器(ADC)的参考电平而无法转换;而“反向放大电路”会将输入信号反向,正电压信号输入得到负电压输出,且需要双电源对运放供电,另外后端模数转换器一般无法处理负电压信号。因此,要解决上述问题,就需要使用差分式放电电路,可进行信号放大,也可进行信号缩小,标准的差分式放大电路如图4所示。

图4 标准差分式放大电路
在图4标准差分式放大电路中,Vref是基准电压,是为了将整个输入信号进行电平抬高,这样即使输入信号源有负电压,在电平抬高后,运放输出端也不会出现负电压,方便后端模数转换。一般来说,Vref的选取需要考虑后端ADC的模拟参考电平值(即ADC能转换的最高电压),如果ADC的模拟参考电平值为5V,那么我们就可以将基准电压Vref设定为2.5V,这样就将输入信号源整体拔高了2.5V,使输入信号源正向电压经过运放处理后变化范围在2.5V~5V之间,输入信号源负向电压经过运放处理后变化范围在0V~2.5V之间。因为运放输出均为正向电压,所以对运放的供电电源也不需要使用双电源供电,只用单电源供电就可以了。
下面列举一个我曾经做过的案例进行说明:
在电力系统或者电动汽车应用领域,经常需要测量储能系统中电池组(铅酸电池或者锂电池)的充、放电电流,显然电流是有方向的,如果定义充电为正向,那么放电就为负向,假设电池组的充、放电电流范围在-200A~200A。
CPU选择的是飞思卡尔处理器MPC5644A,可利用CPU内部的12位模数转换器(ADC)进行采样,CPU是5V供电,但其内部ADC有专门的模拟参考电平引脚(VRH,VRL),如图5所示。

图5 微处理器MPC5644A模拟参考电平引脚图
(1)首先选择霍尔电流传感器型号:根据电流测量范围选择飞轩SZ128E2-200A,规格参数如图6所示,该霍尔采用双电源±12V或±15V供电,在-200A~200A测量范围内,霍尔输出电压范围对应为-4V~4V;

图6 霍尔电流传感器SZ128E2-200A规格参数
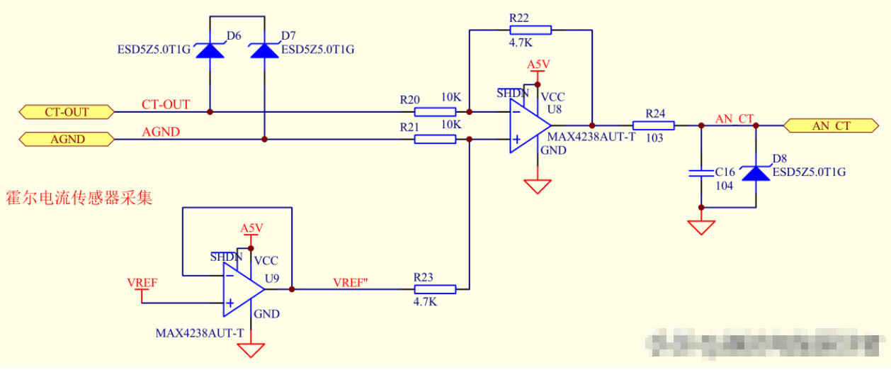
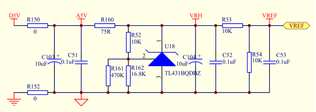
(2)然后设计霍尔电流传感器的采样检测电路以及确定CPU模拟参考电压:运放采用单电源5V供电,选择差分式放大电路将霍尔电压输出信号缩小,然后通过基准电平VREF进行整体抬高,使运放输出正向电压信号。根据霍尔输出电压范围在-4V~4V,我们可以设定CPU内部ADC模拟参考电平VRH=4V,采用TL431设计得到,并通过高精度电阻分压得到运放基准电平VREF=2V(一般来说,运放基准电平选择为ADC模拟参考电平的一半),如图7和8所示;

图7 霍尔电流传感器的采样检测电路

图8 采用TL431设计ADC模拟参考电平VRH及运放基准电平VREF
(3)计算进入ADC的电压信号即运放调理后的电压输出:根据图4所示标准差分运放增益计算公式可以得到霍尔经过运放后的输出:Vo=-(R22/R20)*Vct+Vref=-(4.7/10)*Vct+2;因此,当霍尔充电电流达到最大200A时,Vct=4V,那么计算出Vo=0.12V;当霍尔放电电流达到最大200A时,Vct=-4V,那么计算出Vo=3.88V;可以看到Vo的输出在0.12V~3.88V之间,此范围段均在ADC模拟参考电平VRH=4V的范围内,不会越限。图7中射极跟随器是用作隔离及提高基准电平VREF的带负载能力,不然的话图7运放U8正极电阻R21、R23就会对VREF前端的分压电阻产生影响,使分压得到的基准电平VREF不正确。
综上:对于输入信号源有正、负方向的,在使用运放时是一定要通过基准电平进行电压抬高的,这样进入ADC的信号才能是正向电压,我们在使用运放时要尽量采用差分式运放,差分式运放共模输入电压最小(最终在运放输出端呈现的共模干扰信号就会小),能够很好的抑制输入的共模干扰信号及杂波,并且因为输入两端对称(运放正、负输入电阻相等),电路整体的输入失调电流和失调电压相比于同向和反向放大电路也会小的多。
龙腾半导体SGT MOSFET LSGT085R018在智慧农业无