时间:2023-04-17 10:24
人气:
作者:admin
信号反射现象
信号传输过程中感受到阻抗的变化,就会发生信号的反射。这个信号可能是驱动端发出的信号,也可能是远端反射回来的反射信号。根据反射系数的公式,当信号感受到阻抗变小,就会发生负反射,反射的负电压会使信号产生下冲。信号在驱动端和远端负载之间多次反射,其结果就是信号振铃。大多数芯片的输出阻抗都很低,如果输出阻抗小于PCB走线的特性阻抗,那么在没有源端端接的情况下,必然产生信号振铃。
什么是过冲(overshoot):过冲就是第一个峰值或谷值超过设定电压——对于上升沿是指最高电压而对于下降沿是指最低电压。
什么是下冲(undershoot):下冲是指下一个谷值或峰值。过分的过冲能够引起保护二极管工作,导致过早地失效。过分的下冲能够引起假的时钟或数据错误(误作)。

过冲非常相关的是振铃,它紧随过冲发生,信号会跌落到低于稳态值,然后可能会反弹到高于稳态,这个过程可能持续一段时间,直到稳定接近于稳态。振铃持续的时间也叫做安定时间。振荡(ringing)和环绕振荡(rounding)的现象是反复出现过冲和下冲。

抑制信号反射等电路设计技巧
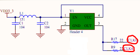
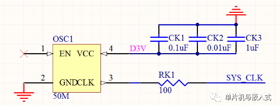
如果时钟信号链路比较长,为了解决信号反射问题,会在时钟输出信号上串接一个比如22或者33欧姆的小电阻。

而且随着电阻的加大,振铃会消失,然而信号上升沿不再那么陡峭了,串联电阻是为了减小反射波,避免反射波叠加引起过冲。
这个解决方法叫阻抗匹配,阻抗在信号完整性问题中占据着极其重要的地位。

审核编辑:汤梓红
龙腾半导体SGT MOSFET LSGT085R018在智慧农业无