时间:2023-04-17 14:42
人气:
作者:admin
射极跟随器也叫共集电极放大电路,具有输入阻抗高和输出阻抗低的优点,但不具备电压放大功能,可以放大电流。下图是典型的射极跟随器电路。

一 静态工作点设定
设计三极管放大电路,首先要确定好静态工作点。
静态工作点就是在没有交流信号输入时,电路的工作状态。
静态工作点的确定要围绕输入信号和输出的规格来确定,为了降低电路分析的难度,这里我们假设负载为纯阻性负载,最大±5mA的带载能力,最大输出电压5Vpp。
1.1确定直流偏置电压VB
为了使得输入信号中心对称,从而不会削顶或者截底,一般设置为Vcc/2,计算公式如下:

公式(1)
要求最大输出为5Vpp,那么电源电压必须大于5V,为了方便计算,本设计电源电压采用的11.4V,故VB=5.7V。
1.2 确定射极电流及电阻
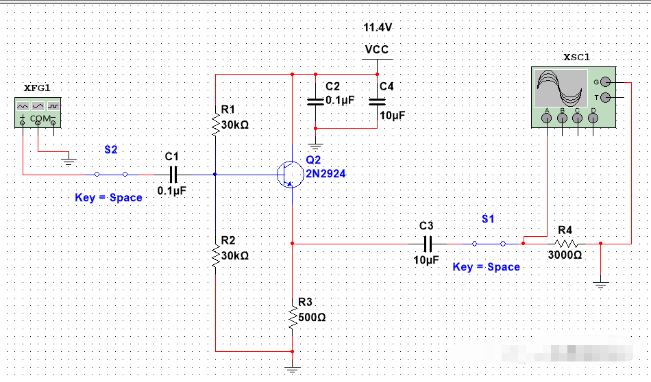
三极管在导通状态下,射级电压比基级电压低0.6-0.7V,这里取0.7V,已知最大输出能力为5mA,增加余量,Ie设定为10mA,计算得RE=500Ω,计算如下:

1.3 确定偏置电阻
设计中选用的是低噪声NPN三极管,查阅其资料,其β取值150~300之间,这里取300,由Ib=Ic/β得最小Ib=33.3uA,偏置电流与基级电流的关系必须满足IB>>Ib,这里取10倍(一般10~100倍),即IB=333uA,R1=R2=R,根据公式(1)得R=34.23K,这里取30K。
到这里静态工作点已经确定完成。

二 动态分析
动态分析是基于静态工作点来分析的,根据输出规格5Vpp可知,输入信号不应超过±2.5V,上面算得静态偏置电压为5.7V,那么基级电压在3.2V~8.2V之间,没有超过电源电压,不会产生削顶失真。下面进行详细分析。
2.1 确定输入电容
输入电容Ci和后级电路的输入阻抗Ri组成了高通滤波电路,其等效电路如下:

该电路的截止频率fi为:

只要知道截止频率和输入阻抗就能求出电容的值,截止频率设多少都没关系(注意三极管的频率特性,只不过一般这样的电路频率不会太高),取决于信号的频率范围,这里设截止频率为100Hz(衰减3db)。输入阻抗Ri就复杂了点,可以这么去分析:输入阻抗可以看成三个电阻并联,Ri=R1||R2||Rj,R1和R2是偏置电阻,很好理解,Rj就是三极管的输入阻抗。Rj的值是很大的,远大于R1和R2,所以Ri就约等于R1||R2。其实也可以简单分析一下Rj的数量级,已知射级电阻Re上流过的电流Ie是基级电流Ib的1+β倍,那么在射级电阻上的压降Ve=Ib(1+β)Re,对于输入端而言,Ib所产生的电压为Ib*rbe+Ve=Ib(rbe+(1+β)Re),所以,Ri的等效阻抗就为rbe+(1+β)Re。
在本设计中,β=300,Re=500,Ri=rbe+150.5K,很大的电阻了,故本设计Ri=R1||R2=15K。所以,就可以根据公式(3)求出电容,如下:

2.2 确定输出电容
输出电容与负载组成高通滤波电路,负载电阻不确定,故要把输出电容比输入电容取大一些,这里取100倍,Co=10uF。为了提高电源的频率响应,在三极管的集电极并联了去耦电容。
2.3 最终电路

输出波形:

不想篇幅太长,下篇《射级跟随器—分析篇》来仿真分析这个电路,验证这个电路的正确性以及缺点。特别值得注意的是,虽然射级跟随器的输出阻抗可以近似为0,无论负载大小都不会影响输出,但实际,
当负载过重,输出信号会被截底,下次详细分析原因与条件。如下图:

上一篇:一文详解MOS电容器
龙腾半导体SGT MOSFET LSGT085R018在智慧农业无