时间:2023-04-17 17:28
人气:
作者:admin


(1)共模抑制比(CMRR):运放的共模抑制比等于其差模电压增益减去共模电压增益。
CMRR=42dB-1.9dB=40.1dB
其差模电压增益为:

其共模电压增益为:

(2)转换速率:是分析运放在大信号作用下的反应速度。仿真运放的转换速率可将运放的输出端和反相输入端相连构成单位增益结构。运放的同相输入端输入2~3V的阶跃信号,利用仿真软件对该电路的瞬态特性进行仿真。在输出上升曲线的10%和90%处,其电压之差比上对应的瞬态时间只差,单位为V/μs。


(3)静态功耗:是当运放在输入平衡状态下电路消耗的总电流和总电压的乘积。在电源电压5V,运放的两输入端输入共模电压2.5V时,运放各支路的静态电流之和为2.4284mA,运放的静态功耗为12.142mW。
DC ANALYSIS - temperature=25.0
v(in1) = 2.5000e+000
v(in2) = 2.5000e+000
v(out) = 4.9550e+000
v(vbias) = 8.0000e-001
v(Vdd) = 5.0000e+000
v(vf1) = 4.2254e+000
v(vm1) = 4.2254e+000
v(vn1) = 1.4581e+000
i(vbias) = 0.0000e+000
i(Vdd) = -9.1782e-007
i(vin1) = 0.0000e+000
i(vin2) = 0.0000e+000
v(out) = 4.9550e+000
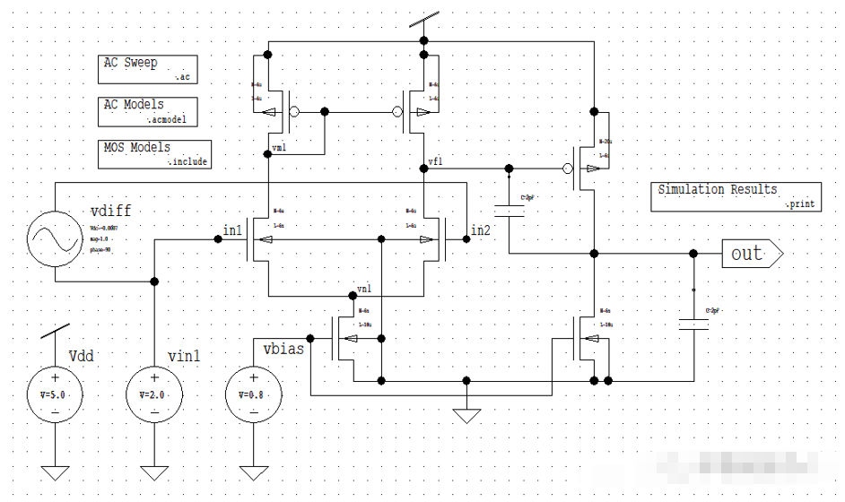
(4)小信号相频和幅频特性:运放的小信号相频和幅频特性是仿真运放的开环小信号放大倍数及其相位随频率的变化趋势,从而得到运放的相位裕度和单位增益带宽指标,并进一步鉴别运放的放大能力、稳定性和工作带宽。运放的输出端接2pF的负载电容,电源电压为5V,共模输入电压为2V,运放采用RC补偿,在满足单位增益带宽的同时,能很好地调节相位裕度。通过交流小信号分析,可以得到运放的小信号相频和幅频特性。
运放的低频开环增益为:42dB
单位增益带宽为:60KHz
相位裕度为:160度

(5)输出电压摆幅特性:运放的输出电压摆幅特性是仿真运放的输出电压最大值和最小值。组建的反相比例放大器增益为10.正输入端接2.0V的直流电压,Vin输入端加0~5V的直流扫描电压,经仿真得到运放输出电压摆幅特性。

in2为同相输入端,运放的输出逻辑摆幅为0~5V


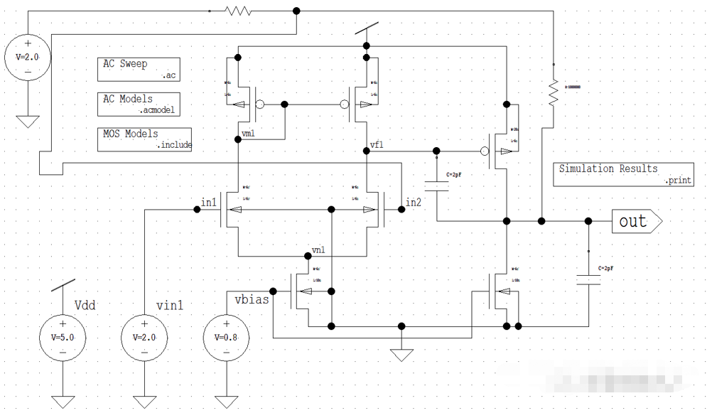
(6)共模输入范围:运放的共模输入范围可通过观测运放的输入-输出跟随跟随特性来获得。运放的电源为5V,将运放的反相端(IN1)和输出相连,构成缓冲器;同相端(IN2)加直流扫描0~5V,经仿真得到运放输入-输出跟随特性。
输入共模电压范围为0~4.98V


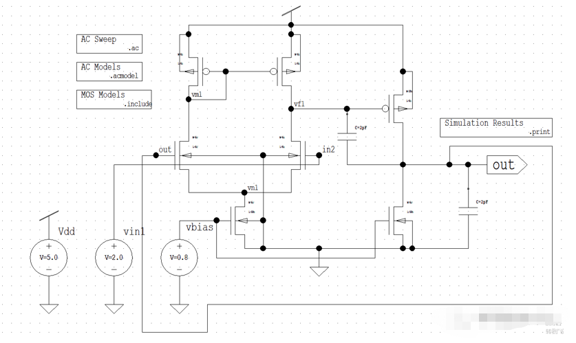
(7)输入失调电压仿真:由实际制造过程中引起的差分对管尺寸失配引起。通过仿真运算的直流传输特性可测量其输入失调电压。运放的电源电压为5V,在开环状态下,其反向端(IN1)接2.5V直流电压,同相端(IN2)加0~5V直流扫描电压,做DC仿真得到运放的直流传输特性。


输入失调电压:0.3mV
下一篇:射极跟随器仿真设计
龙腾半导体SGT MOSFET LSGT085R018在智慧农业无