时间:2023-04-18 14:43
人气:
作者:admin
基于LM324的电压跟随器,4V单电源供电


备注:VCC、R4、R5组成偏置,为运放的提供虚拟负电压。 缺点是线性动态范围窄
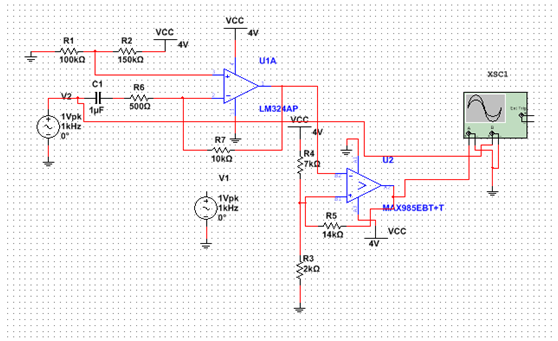
基于MAX985比较器的频率检测电路


备注:前级是基于LM324的放大器,起到隔离缓冲,并且把信号放大20倍;
后级是比较器组成的频率检测电路,MAX985,说是可以满幅输出,用4V供电,实际仿真输出只有3.5V。 (设计输入信号大于1.2V,比较器输出高电平,输入信号低于0.8V,比较器输出低电平),R3、R4、R5参数的确定
当输出高电平:R4与R5并联,R3/(R4//R5 + R3)=1.2
当输出低电平:R3与R5并联,(R3//R5)/(R3//R5 + R4)=0.8
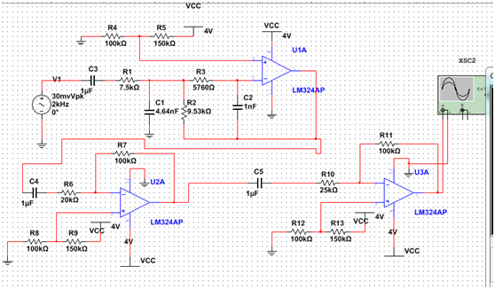
基于LM324+单电源+无限增益低通滤波器(巴特沃斯)+5倍放大+4倍放大

备注:第一级为低通滤波器,同时具有放大作用,后两级为放大器,优点是单电源,供电电压小,缺点是线性动态范围小
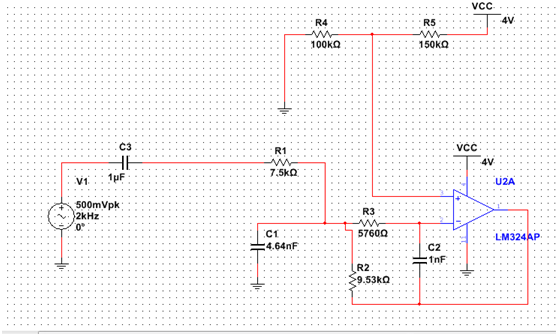
基于LM324+单电源+无限增益低通滤波器(巴特沃斯)


备注:由于是单电源供电,同相输入端偏置了一个1.6V左右的直流电压。
双电源,差分输入,第一级运放输出十倍衰减,第二级运放输出1000倍放大(实际应用不可取)。


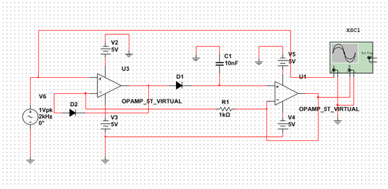
峰值检测电路(运放+二极管)


上一篇:肖特基二极管的四大特性
龙腾半导体SGT MOSFET LSGT085R018在智慧农业无