时间:2023-04-20 10:23
人气:
作者:admin
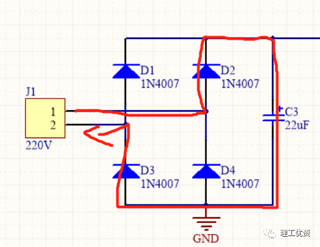
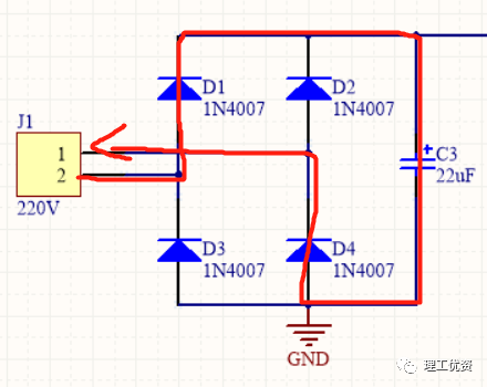
桥式整流作用:交直流转化
整体讲解


50Hz交流电压经过全波整流后变成脉动直流电压u1,再通过输入滤波电容得到直流高压U1。在理想情况下,整流桥的导通角本应为180°(导通范围是从 0°~180°),但由于滤波电容器C的作用,仅在接近交流峰值电压处的很短时间内,才有输入电流流经过整流桥对C充电。50Hz交流电的半周期为 10ms,整流桥的导通时间tC≈3ms,其导通角仅为54°(导通范围是36°~90°)。因此,整流桥实际通过的是窄脉冲电流。桥式整流滤波电路的原理如图1(a)所示,整流滤波电压及整流电流的波形分别如图l(b)和(c)所示。

C1电容作用:
理解
1)滤波
利用电容器隔直通交的特性将整流后的残留交流成份旁路回流!
2)整形:
全波整流后的输出不是平直的直流电压,而是每秒100个从零到最大值,又从最大值到零的脉动直流电压!这样的不平稳电压是无法供后级电路直流要求的!(充电和加热等直功耗设备除外)利用电容器的充放电特性(高充低放)可使输出电压稳定于一平滑平均值,
3)提升平均值:
因整流输出是脉动而平均有效值就低于原交流电压值很多,减去整流管的正向压降,其整体效率就很低,而电容器的峰值充电特性(两端电压可达峰值)可使输出电压接近于原脉动电压的峰值.(原交流的1.414倍).这就大大提高了输出的效率!
1:容值大,导致成本,占用板子面积变大
2:容值小,导致电容蓄电能力弱,不足以后续电路的持续供电
整流桥参数选择讲解

这里选型是IN4007,学习一个电路器件,首先要找他的相关手册的。这里附上百度链接
https://baike.baidu.com/item/%E6%95%B4%E6%B5%81%E4%BA%8C%E6%9E%81%E7%AE%A1IN4007/10623597?fr=aladdin
1:HZ是频率的单位
2:周期=1/f 周期单位为‘S(秒)’
50HZ 对应的时间 =1/50 即0.02S
3:1S=1000MS

55/180≈0.3,是不是突然明白了些什么?
10MS中的3MS的由来就是这个。
1:二极管具有导通电压0.7V ,即导通后,导通压降为0.7V
电压必须为大于0.7V,二极管上才能有电流和电压
2:由于滤波电容器C的作用,仅在接近交流峰值电压处的很短时间内,才有输入电流流经过整流桥对C充电。
电容从没有电荷变成了有电荷,是需要一定时间的,这个解释起来就要用到微积分了。我们可以理解为,当充完电在导通角的范围内进行放电。这其中就必然会有电荷的定向移动。而电荷的定向移动当然就形成电流,既然形成电流当然就可以认为是通路了。这样就更能理解,电容器的作用是产生电流。
充电完毕后:“充电完毕”是指电路中已经没有电流,电路各点达到了静电平衡的状态。
1:整流桥的作用将电压升高1.414倍
1:二极管正向导通,反向击穿
2:正向只要导通就会有固定的压降
3:但是不同的二极管承受的正向导通的电流是不同的
4:如何确定导通电流呢?
简单的电压除以负载估算一下
整流桥的参数选择
整流桥的主要参数有反向峰值电压URM(V),正向压降UF(V),平均整流电流Id(A),正向峰值浪涌电流IFSM(A),最大反向漏电流 IR。整流桥的反向击穿电压URR应满足下式要求:

输入电流有效值为IRMS,整流桥额定的有效值电流为IBR,应当使IBR≥2IRMS。计算IRMS的公式如下:

式中,Po为开关电源的输出功率,η为电源效率,umin为交流输入电压的最小值,cosφ为开关电源的功率因数,允许cosφ=0.5~0.7。
举例
设计一个7.5V/2A(15W)开关电源,交流输入电压范围是85~265V,要求η=80%。将Po=15W、η=80%、umin=85V、 cosψ=0.7一并代入(2)式得到,IRMS=0.32A,因为整流桥中每个二极管的电流是总电流的一半,进而求出Id=0.5×IRMS=0.16A。最大电压为265V,代入公式(1),UBR=1.25*1.414*265=468V。实际选用lA/600V的整流桥,以留出一定余量。(考虑器件的品质等因素,余量必须20%以上)
最后总结几点:
(1)、整流桥的上述特性可等效成对应于输入电压频率的占空比大约为30%。
(2)、整流二极管的一次导通过程,可视为一个“选通脉冲”,其脉冲重复频率就等于交流电网的频率(50Hz)。
(3)、为降低开关电源中500kHz以下的传导噪声,有时用两只普通硅整流管(例如1N4007) 与两只快恢复二极管(如FR106)组成整流桥,FRl06的反向恢复时间trr≈250ns。
龙腾半导体SGT MOSFET LSGT085R018在智慧农业无