时间:2023-04-23 11:45
人气:
作者:admin
LTC2668-16 将 16、16 位高性能数模转换器 (DAC) 封装到纤巧型 6 × 6mm QFN 封装中,具有采用 8 × 4 QFN 中的 5 和 5 通道版本,以及用于低分辨率应用的 12 位版本。像这样的通用DAC可以进入无数不同的应用,并往往会产生一些有趣的问题。本博客讨论了一些更常见的问题。
我应该使用内部基准还是外部基准?
LTC2668 的内部基准与一些最好的外部基准相比表现良好,其初始准确度为 0.2%,保证漂移为 10ppm/C。 在某些条件下,使用外部基准 (例如 LTC6655-2.5) 可以改善增益漂移。多个重负载 DAC 输出将增加 LTC2668 芯片内的功耗,并且温度将相应升高。使用外部基准将使基准电压源与该温升去耦,从而改善总增益漂移。
它可以产生其他输出范围,例如±12V吗?
可以使用外部参照修改 SoftSpan 范围。数据手册中列出的范围假定为2.5V基准,可以重新解释如下:
0-5V → 0-2VREF
0-10V → 0-4VREF
±2.5V → ±VREF
±5V → ±2VREF
±10V → ±4VREF
使用外部基准电压源正常运行必须满足几个条件,总结如下。修改输出范围时,请查看所有这些要求。
输出裕量可确保 10mA 拉电流/灌电流能力:
最大输出电压 < (V+) – 1.4V 最小输出电压 > (V–) + 1.4V
如果输出未加载,它们通常会摆幅在V+/V–的4mV以内。
AVP 的最小参考和余量:
0.5V < VREF < AVP –1.75
LT®1761-BYP 是一款可调 LDO 稳压器,非常适合于产生满足基准裕量要求的非标准 AVP 电压。
因此,满足所有这些要求的最大输出范围为 ±14.35V,V+,V– = ±15.75V,VREF = 3.5875V(非标准值),5.34V < AVP < 5.5V。
使用 LTC6655-3 将产生一个 ±12V 的输出范围,这是一个通常要求的值。LTC6655-3.3 将产生一个 ±13.2V 的输出范围;±通过对V+、V–和AVP使用5.05V至5.5V电源,满足该范围的所有裕量要求。
它可以驱动超过1nF的电容吗?
LTC2668 将直接驱动高达 1000pF 的电流,但某些应用需要驱动一个更大的电容。图1显示了一个缓冲电路,该电路允许输出直接驱动高达5nF的电压。

图1.缓冲器允许 5nF 输出电容。
一个25Ω串联电阻足以去耦任何容性负载,但是最好通过步进数字代码和使输出置于负载阶跃来评估DAC的阶跃响应,以确保其足以满足应用需求。

图2.25Ω串联电阻去耦任何容性负载。
如果以噪声滤波为目标,则在输出端加载电容不一定会降低噪声,如果稳定性很小,则可能会增加噪声。应根据应用要求仔细评估输出噪声。表1列出了几种带宽的总噪声。
| 带宽 | 总噪声 |
| 0.1赫兹至10赫兹 | 1.7μV有效值 |
| 0.1赫兹至 1kHz | 5μV有效值 |
| 0.1赫兹至 200kHz | 55μV有效值 |
| 0.1赫兹至1兆赫 | 100μV有效值 |
使用R-C滤波器降低噪声的一个缺点是滤波器在直流时的输出阻抗由滤波器的电阻决定。图3所示为采用10Ω/1μF R-C滤波器的降噪滤波器,未滤波输出的功率谱密度如图4所示,滤波后的功率谱密度如图5所示。

图3.16kHz噪声滤波器,具有10Ω输出电阻。

图4.典型 PSD、未滤波输出 (133kHz 时为 30nV/√Hz)。

图5.典型 PSD,滤波输出(52kHz 时为 30nV/√Hz)。
该滤波器的小信号建立由10μs R-C时间常数决定。对于较大的步进,建立将受到LTC2668的内部电流限值的限制,如图6所示。

图6.10Ω/1μF滤波器输出的大信号建立。
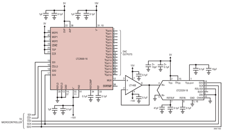
我可以使用多路复用器引脚做什么?
LTC®2668 监视器多路复用器允许在多路复用引脚上测量任何模拟输出。此功能可用于校准或故障检测。2666 路输出 LTC2664 增加了测量 REFLO、REF、V+、V– 和一个温度监视器电压的能力。四个输出 LTC7 增加了测量四个辅助输入引脚的能力。图<>所示为一个测量电路,可在工作期间进行精确测量。

图7.监控多路复用器测量。
LTC2664 的额外 MUXIN 引脚使得能够补偿一个输出滤波器引入的压降,如图 8 所示。一旦知道滤波器输出端的电压,就可以相应地调整DAC代码。

图8.测量滤波器压降。
负载电流也可以通过根据公式1测量滤波电阻两端的压降来确定。
等式 1.I LOAD = (VOUT0 – VMUXIN0 ) / 25Ω
该技术确实要求负载电流在两次测量期间保持恒定。
结论
LTC2668、LTC2666 和 LTC2664 为多个输出 DAC 提供了非常高的集成度。出色的规格和最低的外部电路要求使该DAC非常适合从通用模拟调整到精密直流信号生成的各种应用。
审核编辑:郭婷
下一篇:电位器如何选择
龙腾半导体SGT MOSFET LSGT085R018在智慧农业无