时间:2023-04-23 14:54
人气:
作者:admin
由运放构成的光信号IV转换电路
一、光信号传感器
光电池是一种将光信号转化为电信号的器件,在光照下会产生电动势; 光电二极管也是将光的能量转化为电能,两者主要区别有:制作工艺不同、响应速度不同、灵敏度不同、工作方式不同,其中光电池可以工作在零偏状态下,光电二极管工作在反偏状态下。
光电二极管又分为:PIN光电二极管、雪崩光电二极管(APD)。
光信号传感器应用广泛,包括:通信、交通、航天、医疗、工业等领域。
二、原理及分析
原理图如下图所示:

2.1 器件功能介绍
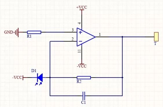
D1表示光信号传感器,不同的传感器对照入的光敏感性不同,可以根据器件的光谱响应曲线中查到对不同波长的敏感度。 在相同波长下,光强越强,进入电路中的电流越大。
R2是IV变换比的电阻,假设R2=1KΩ,表示有1mA的电流输入,则在运放输出端会得到1V的信号,则IV变换比为:1000:1。
C1的引入作为是改变电路频率特性,降低高频噪声。 一般光信号传感器都会有结电容的存在,当信号频率过高时,结电容和反馈电阻会有发生振荡的可能,所以C1在这里也会起到相位补偿的作用。
运放是此电路的主要器件,根据虚短、虚断特性,当D1中的电流发生变化时,PIN2的电势不受影响,相当于接到虚地,这样D1的电流全部流过R2,可以可靠的将电流转化为电压。
2.2 频率因素
此电路的频率响应是重要的设计参数之一,所以重点提出几点注意事项。
1) 运放带宽的影响
对小信号来说,运放的带宽是决定处理信号频率范围最主要的参数,带宽越宽,高频特性越好,能处理信号的频率越高。
2) 运放压摆率的影响
压摆率也称为转换速率,是运放在闭环情况下,一个大信号从运放输入端输入,从运放输出端测得信号的上升速率,体现的是运放对信号变化速度的反映能力,在大信号输入时,要关注这一参数,便于评估对速度的要求。
3) 光信号传感器结电容的影响
一般情况,感光面积越大,结电容也会越大; 为减小结电容多数情况都需要加一个反向偏压,结电容与反向偏压是反比的曲线关系。 在较高速率要求的光信号传感器,光敏面积很小。 例如,APD的制作工艺感光面积极小,再加上较大的偏压,信号频率可以高达1G,常应用于光通信行业。
4) 电容C1的取值影响
在上一章已有对C1的介绍,取值上除了要考虑抵消光传感器结电容的相位补偿,还要综合R2的值,计算频率带宽。 实际设计中,根据噪声情况,可以把此处的带宽适当的放宽一些。 而在后端的处理电路中,根据信号情况,再把带宽收紧。
2.3 频率变化波形图示
如果IV变换比为1000,由于上述4条因素的作用,并不是对所有的频率信号IV变换比都是1000,当信号频率增大到一定程度时,IV变换比会下降。 以高斯波形驱动发光管,照射光电二极管为例,经同一种电路IV变换后,几种不同频率下的输出波形如下:




上一篇:剖析电位器的输出电压、输出比
下一篇:您需要知道的CMRR:运算放大器
龙腾半导体SGT MOSFET LSGT085R018在智慧农业无