时间:2023-04-08 10:41
人气:
作者:admin
随着电子设备变得更加具有自我意识,针对电压缩放的需求也在增加。我不是在谈论人工智能,如“2001:太空奥德赛”中的Hal。我指的是具有更多自检的电子设备,这需要读取各种范围的许多电压。
缩放输入电压并非总像第一次那么容易(或复杂)。在本文中,我将介绍如何在最近的需将+/- 10 V信号缩小到0到2.5 V范围信号链设计中解决这个挑战,以匹配所有其他信号到模数转换器(ADC)。达到此目标的传递函数呈线性:VOUT = VIN / 8 + 1.25V。
解决方案1:
我的第一个想法是使用同相运算放大器(运放)电路。进行一些快速算术后,我确定了电路,如图1所示,需要1.43V偏置电源,且反馈/接地电阻比为-7/8。

图1:解决方案1模拟很好,但不可能实现
同相放大器增益公式为(1 + RF / RG)。若增益为+1/8,则电阻比为负。我不能购买一个-7k电阻,因此这是个大问题。我的运放的输入共模范围需低至-10V;这也是一个问题,因为我没有可用的负极电源。显然,在这种情况下,非反相运算放大器电路是不兼容的,但当所需的电压增益大于1时,它确实会工作。
解决方案2:
图2所示的五电阻运算放大器电路是差分放大器,其反相输入接地,同相输入端接1.25V。增益设置为1/8。输入共模范围为0V至2.22V,因此可使用单电源运放。

图2:解决方案2有用,但是有没有更好的解决方案?
解决方案3:
我不需要运算放大器来衰减信号。我可使用三个电阻 - A,B和C - 和电压源V执行所需的缩放任务。参见图3。

图3:这个简单的解决方案只使用三个电阻和现有电源
在我所举示例中,增益为1/8,偏移为1.25V。我将使用字母G和Z来表示增益和偏移(零输入的输出);因此,G = 1/8和Z = 1.25V。我的电源电压V为3.3V。
那么,求解电阻器A,B和C的值(或比率)的最好方法是什么?我可使用电阻分压器规则VOUT = VIN * RI /(RG + RI),使用公式1和2计算G和Z:

|| 符号表示“并行”;例如,x || y是x*y/(x+y) 或 1/(1/x+1/y)。
使用电阻分压器规则解决这些方程将并不完美,因为很容易犯错。我知道 - 因为我犯过错。
涉及使用确定式的更清晰的方法是使用三个方程式以[x1a + x2b + x3c =常数]的形式求解三个未知数。
为让我的生活更便利,我将电阻[A,B,C]变为电导[1 / A,1 / B,1 / C] = [a,b,c]。
我使用Kirchhoff的电流定律来创建基于所需电压增益的第一个方程。我设置VIN = 1VAC,使G = VOUT。参见图4。公式3是交流电流公式:


图4:基尔霍夫方程3的电流原理图
我使用基尔霍夫电流定律来创建基于所需电压偏移的第二个方程。我设置VIN = 0V,VOUT = Z,这是0V输入的输出电压,见图5。因此,等式4是:


图5:基尔霍夫方程4的电流原理图
您需要第三个方程,然后才能求解三个未知数中的三个方程。任何方程式都会有如此行为;例如,将电阻A设置为10k可得出公式5:

现在,您可使用确定式求解所有三个电阻,并同时将求解的电导[a,b,c]转换回电阻[A,B,C]。记住,G是增益,Z是0V输入的输出,V是电源电压。图6所示为使用三个方程的解。

图6:三个方程的解
手动求解确定式也可能导致数学错误,因此让Microsoft Excel或其他数学课程替您解决。我的解决方案是电阻[A,B,C] = [10k,2.52k,3.3k]。舍入到最接近的1%,电阻为[10k,2.55k,3.3k]。
若任何电阻值出现负值,表明解决方案不可构建,请尝试更改C电阻的电源(振幅和极性),并验证所需的增益是否小于1。
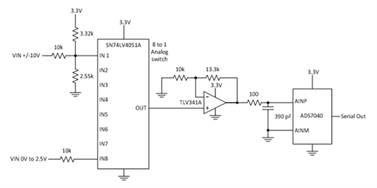
将解决方案3应用于多路复用通道ADC应用:
图7是我的终接电路,可用来缩放通道1的+ / 10V信号。原理图还包括一个SN74LV4051A 8通道输入多路复用器、TLV341A放大器/缓冲器和一个ADS7040 ADC。

图7:八通道模拟量比例解决方案(显示两个输入)
三电阻解决方案简单准确。但请记住,源信号的输入阻抗和置于输出上的负载阻抗将构成缩放器的一部分,并影响精度。
审核编辑:郭婷
下一篇:如何为运算放大器布设电路板
龙腾半导体SGT MOSFET LSGT085R018在智慧农业无