时间:2023-04-06 11:14
人气:
作者:admin
符合隔离式 AC/DC、DC/DC 或 DOSA 标准的电源模块的设计人员在响应市场对提高性能的要求时面临着挑战。本文介绍数字隔离器误差放大器,它改善了初级侧控制架构的瞬态响应和工作温度范围。初级侧控制器的传统应用是使用光耦合器提供反馈环路隔离,并使用并联稳压器作为误差放大器和基准。虽然光耦合器通常被视为用于电源的廉价隔离器,但它会将环路带宽限制在最大50 kHz,实际上,它可以低得多。使用快速可靠的数字隔离器电路,将隔离式误差放大器和精密基准电压源功能集成到单个封装中,将产生具有更低温度漂移和更高带宽的精密隔离误差放大器。隔离式误差放大器可实现超过250 kHz的环路带宽,这使得隔离式主电源设计能够以更快的开关速度运行。采用正确的电源拓扑结构,更快的开关速度允许使用更小的输出滤波电感器和电容器,从而实现更紧凑的电源。
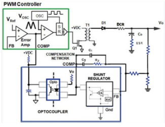
我们将研究的初始拓扑是反激式转换器,因为就元件数量而言,这是最简单的电路。反激式电路可以具有最少的开关,在这种情况下,初级侧只有一个,次级侧有一个整流二极管。简单的反激电路通常用于相对较低的输出功率,但由于右半平面(RHP)零点,它确实具有高输出纹波电流和低交越频率。因此,反激式电路需要具有较大输出纹波电流额定值的大输出电容值。光耦合器方法如图1所示,涉及使用并联稳压器作为隔离输出电压V反馈电压的误差放大器O.当用作精度标准时,并联稳压器提供典型精度为2%的基准电压。内部误差放大器将分压输出电压与并联稳压器的基准电压进行比较,输出馈送到光耦合器LED电路。光耦合器LED由输出电压和串联电阻提供的电流偏置,所需的电流量基于其数据手册中所述的光耦合器电流传输(CTR)特性。

图1.带光耦合器和并联稳压器的反激式稳压器框图

图2.光耦合器CTR劣化。
CTR是输出晶体管电流与输入LED电流的比值。CTR特性不是线性的,并且因光耦合器而异。如图2所示,光耦合器CTR在工作寿命期间会有所不同,这使得可靠性设计非常具有挑战性。您今天设计和测试的光耦合器的初始CTR通常具有二比一的不确定性,并且在高功率和高密度电源的高温环境中使用或服务多年后,CTR将降低40%。当光耦合器用作线性器件时,它具有相对较慢的传输特性(小信号带宽约为50 kHz),这导致电源的环路响应缓慢。对于反激式拓扑,具有慢传输特性可能不是问题,因为这种拓扑要求误差放大器的补偿降低环路带宽以保持稳定的输出。光耦合器值得关注的是,其输出特性随时间的变化会迫使设计人员进一步降低环路响应,以确保环路的稳定性。环路响应较慢的缺点是这会降低瞬态响应,并且负载瞬变后输出电压将需要更长的时间才能恢复。增加更大的输出电容有助于降低输出电压降,但会增加输出响应时间。这导致了更大、更昂贵的电源设计,而更小、成本更低的解决方案可能是可能的,也是更理想的。

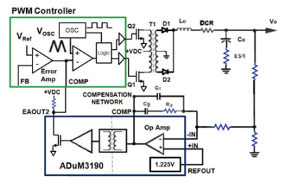
图3.隔离式误差放大器取代了光耦合器和并联稳压器。
在说明了光耦合器作为线性隔离器实现稳定工作的困难之后,可以检查隔离式误差放大器在时间和极端温度下提供稳定可靠性能的能力。如图3所示,并联稳压器和V裁判功能现在被宽带运算放大器和1.225 V基准电压源部分取代,光耦合器现在被基于数字隔离器技术的快速线性隔离器取代。器件右侧的运算放大器有一个同相+IN引脚连接到内部1.225 V基准电压源,还有一个反相−IN引脚,用于通过分压器连接隔离式DC-DC转换器输出中的反馈电压。COMP 引脚是运算放大器输出,可用于连接补偿网络中的电阻和电容元件。COMP 引脚在内部驱动发射器模块,发射器模块将运算放大器输出电压转换为调制脉冲输出,用于驱动数字隔离变压器。在隔离误差放大器的左侧,变压器输出信号被解码并转换为驱动放大器模块的电压。放大器模块产生 EA 上可用的误差放大器输出外引脚,用于驱动DC-DC电路中PWM控制器的输入。

图4.隔离误差放大器输出精度与温度的关系
这种新型隔离式误差放大器的优点包括基准电压源和运算放大器,其设计用于最小化温度范围内的失调和增益误差漂移。1.225 V基准电压源电路经过调整,在整个温度范围内具有1%的稳定性,比并联稳压器更精确,漂移小得多。如图4所示,隔离式误差放大器的典型输出特性在−0°C至+2°C范围内仅变化40.125%,从而实现高精度DC/DC输出。为了保持稳定的输出特性,运算放大器的COMP输出经过脉冲编码,以跨越隔离栅发送数字脉冲,然后由数字隔离器变压器模块解码回模拟信号,从而完全消除了使用光耦合器隔离时CTR变化的问题。
对于需要比反激式电路更快的瞬态响应的应用,可以使用隔离式误差放大器实现推挽拓扑。推挽电路如图5所示,两个MOSFET交替接通和关断,为变压器的两个初级绕组充电,然后用二极管对两个次级绕组进行导通和充电,为输出滤波电感和电容充电。当适当补偿时,推挽式拓扑将非常稳定,具有更快的开关频率和更快的环路响应。与反激式电路相同的隔离式DC-DC设计示例,即5 V输入至5 V输出,输出电流为1.0 A,现在采用隔离式误差放大器ADuM3190用于推挽电路。推挽式设计的开关频率为1.0 MHz,而典型反激式设计的开关频率较慢,为200 kHz,因此ADuM3190具有更高的带宽,是比光耦合器更好的选择。输出滤波器电容已从典型反激式的200 μF降至推挽式的27 μF,并增加了一个47 μH小电感。图6所示波形显示,在100 mA至900 mA负载阶跃条件下,带有隔离误差放大器的推挽电路的响应时间仅为100 μsec,而典型反激式的响应时间为400 μsec,提高了四倍。与反激式电路看到的输出电压变化为400 mV不同,推挽式电路输出电压仅变化200 mV,提高了两倍。采用更快的推挽拓扑结构和隔离式误差放大器的更高带宽,可实现高性能、更快的瞬态响应和更小的输出滤波器。

图5.带数字隔离器误差放大器的推挽式转换器框图

图6.推挽式转换器,带数字隔离器误差放大器 100 mA至900 mA负载阶跃。
这些改进得益于400 kHz隔离误差放大器的高带宽,可实现更快的环路响应。副边误差放大器具有10 MHz的高增益带宽积,比并联稳压器快约1倍,对于隔离式DC-DC转换器,可实现更高的开关频率至40 MHz。与光耦合器解决方案不同,光耦合器解决方案在整个寿命和温度范围内具有不确定的电流传输比,而隔离式误差放大器的传递函数在其使用寿命内不会改变,并且在−125°C至+<>°C的宽温度范围内保持稳定。 随着这些性能的改进,隔离式误差放大器将成为隔离式DC-DC转换器电源设计人员的首选解决方案,这些设计人员希望通过初级侧控制架构改善瞬态响应和工作温度范围。
审核编辑:郭婷
龙腾半导体SGT MOSFET LSGT085R018在智慧农业无