时间:2023-03-28 14:06
人气:
作者:admin
搞电子设计的朋友都知道,在要求不高的场合,可以用运算放大器代替电压比较器使用,但反过来能把电压比较器当运算放大器用吗?我们先来看一下仿真。笔者选择一片常用的比较器LM393,用Multisim11.0软件进行仿真。在查阅LM393数据手册时,意外发现ST公司官方推荐的一个电路图,如图1所示。这是比较器用作低频放大器时的推荐电路,那就用它来做试验吧!
图1 ST公司推荐LM393作放大器的电路图
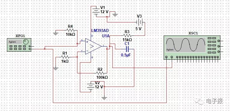
在Multisim软件中建立图2所示的仿真环境,用虚拟的安捷伦信号发生器和示波器观察仿真结果。

图2 Multisim仿真电路图
输入信号为峰峰值50mV、频率10Hz的正弦波,这时输出信号正常放大,无失真,放大倍数为1.79×1000/17.68=101.2,与理论值101相符。
保持输入信号幅度不变,频率增加到50Hz,此时输出波形已经失真,曲线变得尖锐和陡峭,测量失真度达6.339%。
图3 输入信号为10Hz时的仿真结果

图4 输入信号为50Hz时的仿真结果
保持输入信号幅度不变,频率继续增加到100Hz,此时输出波形已经严重失真,幅度也减小很多,有向三角波发展的趋势,失真度高达22.430%。

图5 输入信号为100Hz时的仿真结果
综上可见,比较器用作放大器的条件是很苛刻的,频率要求要很低,也就没什么实用价值了!为什么会出现这种现象呢?还得从比较器的内部电路说起。虽然比较器也有同相和反相两个输入端,但因为其内部没有相位补偿电路,如果接入负反馈,电路可能不会稳定工作。内部无相位补偿电路,这也是比较器比运放速度快很多的主要原因。另外,比较器的设计目的是针对电压门限比较而用的,要求的门限电平精确,比较后的输出边沿上升或下降时间要短,输出符合TTL/CMOS电平/OC等,不要求中间环节的准确度,当然减小了闭环稳定的范围。换言之,看一个运放是当作比较器还是放大器就是看电路的负反馈深度。所以,浅闭环的比较器有可能工作在放大器状态并不自激,但是一定要做大量的试验,以保证在产品的所有工作状态下都稳定,这时候你还不如直接用专用的比较器来得快。

图6 LM393内部电路原理图
最后笔者给出一个忠告:在设计中少用运放做比较器,不用比较器做放大器。
下一篇:探讨失调电压的影响方式及产生原因
龙腾半导体SGT MOSFET LSGT085R018在智慧农业无