时间:2023-03-14 15:58
人气:
作者:admin
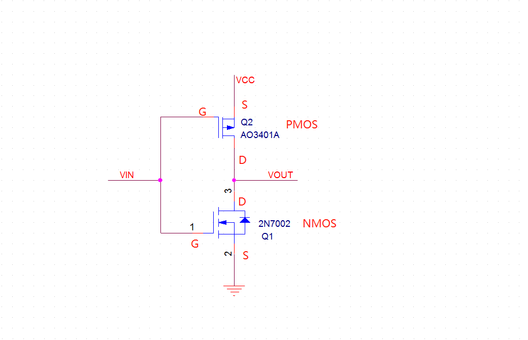
1、P-MOS 管和 N-MOS管组成的推挽电路
推挽电路是由两个三极管或MOSFET,以推挽方式存在于电路中,电路工作时,两只对称的开关管每次只有一个导通,所以导通损耗小、效率高、既提高电路的负载能力,又提高开关速度。
芯片的GPIO具有了“推挽输出”和“开漏输出”两种模式,开漏已经在之前的文章说过了,现在来分析下推挽输出原理。

推挽电路
2、工作原理
VOUT为GPIO口的输出,当VIN为高电平时,上边的PMOS管截止,NMOS管导通,对外VOUT输出低电平
当VIN为低电平时,上边的PMOS管导通,NMOS管截止,对外VOUT输出高电平
两个MOS管只有一个导通,当引脚高低电平切换时,两个管子轮流导通,P 管负责灌电流,N 管负责拉电流,使其负载能力和开关速度都比普通的方式有很大的提高。
龙腾半导体SGT MOSFET LSGT085R018在智慧农业无